由串联、高能量密度、高峰值功率锂聚合物或磷酸铁锂 (LiFePO4)电池在从全电动汽车(EV或BEV)和混合动力汽油/电动汽车(HEV和插电式混合动力电动汽车或PHEV)到储能系统(ESS)的应用中都很常见。特别是电动汽车市场,预计将对大型串联/并联电池阵列产生巨大需求。2016年PHEV全球销量为775.000万辆,预计1年为130万辆。尽管对高容量电池的需求不断增长,但电池价格仍然相当高,是电动汽车或插电式混合动力汽车中价格最高的组件,能够行驶000公里的电池价格通常在2017,10美元范围内。使用低成本/翻新电池可以减轻高成本,但这种电池也将具有更大的容量不匹配,这反过来又减少了单次充电的可用运行时间或可驾驶距离。即使成本更高,质量更高的电池也会因重复使用而老化和不匹配。通过两种方式增加不匹配电池的电池组容量:要么从更大的电池开始,这不是很划算,要么使用主动平衡,这是一种恢复电池组中电池容量的新技术,正在迅速获得动力。
所有串联电池都需要平衡
当电池组中的每个电池都具有相同的充电状态 (SoC) 时,电池组中的电池单元将保持平衡。SoC 是指单个电池在充电和放电时相对于其最大容量的当前剩余容量。例如,剩余容量为 10 A/小时的 5 A/小时单元具有 50% 的 SoC。所有电池单元必须保持在 SoC 范围内,以避免损坏或寿命下降。允许的 SoC 最小和最大级别因应用程序而异。在电池运行时间至关重要的应用中,所有电池都可以在最小 20% 和最大 100%(或完全充电状态)之间运行。需要最长电池寿命的应用可能会将 SoC 范围限制在最小 30% 到最大 70%。这些是电动汽车和电网存储系统中的典型SoC限制,这些系统使用非常大且昂贵的电池,更换成本极高。电池管理系统(BMS)的主要作用是仔细监控电池组中的所有电池,并确保充电或放电不会超过应用的最小和最大SoC限制。
对于串联/并联电池阵列,通常可以安全地假设并联连接的电池将彼此自动平衡。也就是说,随着时间的推移,只要电池端子之间存在导电路径,充电状态就会在并联连接的电池之间自动均衡。也可以安全地假设,由于许多因素,串联连接的电池的充电状态往往会随着时间的推移而发散。由于整个电池组的温度梯度或阻抗、自放电率或电池间负载的差异,可能会发生逐渐的 SoC 变化。尽管电池组充电和放电电流往往会使这些电池间的变化相形见绌,但除非电池周期性平衡,否则累积的不匹配将有增无减。补偿SoC在电池单元之间的逐渐变化是平衡串联电池的最基本原因。通常,被动或耗散平衡方案足以在容量紧密匹配的电池堆栈中重新平衡SoC。
如图1a所示,被动平衡简单且便宜。然而,被动平衡也非常缓慢,在电池组内产生不需要的热量,并通过减少所有电池中的剩余容量来平衡,以匹配堆栈中最低的SoC电池。被动平衡也缺乏有效解决 SoC 错误的能力,这是由于另一种常见情况——容量不匹配。所有细胞都会随着年龄的增长而失去容量,并且由于相同的原因,它们倾向于以不同的速率这样做,串联中的电荷电池状态往往会随着时间的推移而发散。由于电池组电流平均流入和流出所有串联电池,因此电池组的可用容量由电池组中容量最低的电池决定。只有图1b和图1c所示的主动平衡方法才能在整个电池组中重新分配电荷,并补偿由于电池单元之间的不匹配而损失的容量。

图1.典型的电池平衡拓扑。
电池单元间不匹配可显著缩短运行时间
除非电池单元平衡,否则容量或SoC的电池单元间不匹配可能会严重降低可用电池组容量。最大化电池组容量要求电池组在电池组充电和电池组放电期间保持平衡。在图 2 所示的示例中,由(标称)10 A/hr 电池组成的 100 节电池串联电池组从最小容量电池到最大容量电池的容量误差为 ±10%,然后充电和放电,直到达到预定的 SoC 限值。如果SoC水平限制在30%到70%之间,并且不执行平衡,则在完整的充电/放电循环后,相对于电池的理论可用容量,可用堆栈容量将减少25%。从理论上讲,被动平衡可以在电池组充电阶段均衡每个电池的SoC,但无法阻止电池10在放电期间先于其他电池达到30%的SoC水平。即使在电池组充电期间进行被动平衡,在电池组放电期间也会损失大量容量(无法使用)。只有主动平衡解决方案才能通过在电池堆放电期间将电荷从高 SoC 单元重新分配到低 SoC 单元来实现容量恢复。

图2.由于电池单元间不匹配而导致的堆栈容量损失示例。
图3说明了使用理想的主动平衡如何能够100%恢复由于电池单元间不匹配而损失的容量。在稳态使用期间,当电池组从其 70% SoC 完全充电状态放电时,存储的电荷实际上必须从电池单元 1(最高容量电池)中取出并转移到电池单元 10(最低容量电池单元)——否则电池单元 10 在其余电池之前达到其 30% 的最小 SoC 点,并且电池组放电必须停止以防止进一步的寿命下降。同样,在充电阶段,必须从单元 10 中取出电荷并重新分配到单元 1,否则单元 10 首先达到其 70% 的 SoC 上限,充电周期必须停止。在电池组使用寿命的某个时刻,电池老化的变化将不可避免地造成电池单元之间的容量不匹配。只有主动平衡解决方案才能根据需要将电荷从高SoC单元重新分配到低SoC单元,从而实现容量恢复。要在电池组的整个生命周期内实现最大电池组容量,需要主动平衡解决方案来有效地对单个电池进行充电和放电,以保持整个电池组的 SoC 平衡。

图3.通过理想的主动平衡实现容量恢复。
高效率、双向平衡提供最高的容量恢复
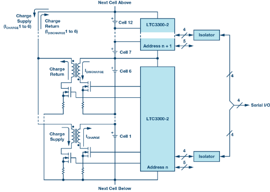
LTC®3300-2 (参见图 4) 是一款专为满足高性能有源平衡需求而设计的新产品。LTC®3300-2 是一款高效率、双向、主动平衡控制 IC,是高性能 BMS 系统的关键部分。每个 IC 可同时平衡多达 <> 个锂离子或 LiFePO4串联连接的电池。

图4.LTC®3300-2 高效率、双向、多节有源平衡器。
SoC 平衡是通过在所选电池和最多 12 个或更多相邻电池的子堆栈之间重新分配电荷来实现的。平衡决策和平衡算法必须由控制 LTC3300-2 的独立监视器件和系统处理器处理。电荷从选定的电池重新分配到一组12个或更多相邻电池,以便对电池放电。类似地,电荷从一组12个或更多相邻电池转移到选定的电池,以便为电池充电。所有平衡器可以同时在任一方向上运行,以最大限度地减少堆栈平衡时间。LTC3300-2 具有一个 SPI 总线兼容型串行端口。可以使用数字隔离器并联设备。多个器件由A0至A4引脚确定的器件地址唯一标识。在 LTC3300-2 上,四个引脚构成串行接口:CSBI、SCKI、SDI 和 SDO。如果需要,SDO和SDI引脚可以连接在一起,形成单个双向端口。五个地址引脚(A0至A4)设置器件地址。所有串行通信相关引脚均为电压模式,电压电平以 VREG 和 V– 电源为基准。
LTC3300-2 中的每个平衡器都使用一个非隔离边界模式同步反激式功率级来实现每个单独电池的高效率充电和放电。六个平衡器中的每一个都需要自己的变压器。每个变压器的初级侧连接在要平衡的电池上,次级侧连接在12个或更多相邻的电池上,包括要平衡的电池。次级侧的电池数量仅受外部元件击穿电压的限制。电池充电和放电电流由外部检测电阻器设置,值高达 10+ 安培,外部开关和变压器相应缩放。通过同步操作和正确选择组件来实现高效率。单个平衡器通过 BMS 系统处理器启用,它们将保持启用状态,直到 BMS 命令平衡停止或检测到故障情况。
平衡器效率至关重要
电池组面临的最大敌人之一是热量。高环境温度会迅速降低电池寿命和性能。不幸的是,在大电流电池系统中,平衡电流也必须很高,以延长运行时间或实现电池组的快速充电。平衡器效率低会导致电池系统内部产生不必要的热量,必须通过减少在给定时间可以运行的平衡器数量或通过昂贵的热缓解方法来解决。如图 5 所示,LTC3300-2 在充电和放电方向上均实现了 >90% 的效率,这使得平衡电流相对于具有相同平衡器功耗的 80% 高效解决方案增加了一倍以上。此外,更高的平衡器效率会产生更有效的电荷再分配,从而产生更有效的容量恢复和更快的充电。

图5.LTC3300-2 功率级性能。
结论
电动汽车、插电式混合动力汽车和储能系统等新应用正在迅速增长。消费者对电池使用寿命长、运行可靠且无性能损失的期望保持不变。汽车,无论是电池还是汽油动力,预计可以使用五年以上,而不会有任何明显的性能下降。在EV或PHEV的情况下,性能等同于电池供电下的可驾驶范围。电动汽车和插电式混合动力汽车供应商不仅必须提供高电池性能,还必须提供涵盖最小范围的多年保修,以保持竞争力。随着电动汽车的数量和年龄的持续增长,电池组内的不规则电池老化正在成为一个长期问题,也是运行时间缩短的主要来源。串联电池的工作时间始终受到电池组中最低容量电池的限制。只需要一个弱电池就可以破坏整个电池。对于车辆供应商来说,由于续航里程不足而在保修期内更换或翻新电池是一个非常昂贵的提议。要防止这种代价高昂的事件,可以为每个电池使用更大、更昂贵的电池,或者采用高性能有源平衡器(如 LTC3300-2)来补偿由于电池不均匀老化而导致的电池间容量不匹配。利用 LTC3300-2,严重不匹配的电池组与具有相同平均电池容量的完美匹配电池组的运行时间几乎相同。
上一篇:低EMI/EMC辐射开关转换器简化了ADAS设计
下一篇:为何自动驾驶需要的算力越来越大
推荐阅读最新更新时间:2026-03-18 07:27
- 边缘计算主机盒选购指南:五大核心指标解析
- Arm AGI CPU 更多细节:台积电 3nm 制程、Neoverse V3 微架构
- Arm AGI CPU 重磅发布:构筑代理式 AI 云时代的芯片基石
- Arm 拓展其计算平台矩阵,首次跨足芯片产品
- 阿里达摩院发布RISC-V CPU玄铁C950,首次原生支持千亿参数大模型
- 边缘 AI 加速的 Arm® Cortex® ‑M0+ MCU 如何为电子产品注入更强智能
- 阿里达摩院发布玄铁C950,打破全球RISC-V CPU性能纪录
- VPU中的“六边形战士”:安谋科技Arm China发布“玲珑”V560/V760 VPU IP
- 利用锚定可信平台模块(TPM)的FPGA构建人形机器人安全
- EVAL-L99UDL01,基于L99UDL01的通用门锁演示板
- 使用 Sanken Electric Co., Ltd 的 SPF8050J 的参考设计
- TCR6DA1525、200mA、1.5V 和 2.5V 输出电压双路输出 CMOS 低压降稳压器的典型应用
- 使用 Alpha and Omega Semiconductor 的 AOZ1960DI 的参考设计
- LT1952EGN-1 18V 至 72V 宽输入、高效率、12V/12A 输出、有源复位正激转换器的典型应用电路
- EVAL-AD7714-3EBZ,使用 AD7714 的评估板,24 位信号调理模数转换器
- NCL30000 功率因数校正可调光 LED 驱动器的典型应用
- 使用 Richtek Technology Corporation 的 RT9014 的参考设计
- MAXREFDES1226:借助MAX17690和MAX17606,效率低至87%的小尺寸,薄型,5V / 1.5A,同步,无光耦反激式DC-DC转换器
- 用于更高输出电流的 LT3066EDE 并联稳压器的典型应用电路

dToF(直接飞行时间)算法模型SimuLink仿真
C程序性能优化 20个实验与达人技巧
【Follow me第二季第4期】任务合集-主板正反面识别,音量大小识别【z75993971】
现代雷达系统的信号设计
BFR340T






京公网安备 11010802033920号