随着人们对电动汽车 (EV) 和混动汽车 (HEV) 的兴趣和市场支持不断增加,汽车制造商为向不断扩大的客户群提供优质产品,竞争日益激烈。由于 EV 的电机需要高千瓦时电源来驱动,传统的 12 V 电池已让位于 400-450 V DC 数量级的电池组,成为 EV 和 HEV 的主流电池电压。
市场已经在推动向更高电压电池的转变。800 V DC 和更大的电池将变得更占优势,因为使用更高的电压意味着系统可以在更低的电流下运行,同时实现相同的功率输出。较低电流的优点是损耗较低,需要管理的热耗散较少,还有利于使用更小的电缆为整个车辆供电。
不断发展的电动汽车技术对于在全球范围内实现更可持续的交通运输至关重要。到 2024 年底,道路上将有超过 700 万辆汽车搭载安森美 (onsemi)VE-Trac功率模块,仅这些车辆就可以每年减少 2900 万吨的二氧化碳排放量(见图 1)。

图 1.减少车辆搭载安森美 VE-Trac 功率模块后可减少的二氧化碳排放量 + 主驱逆变器
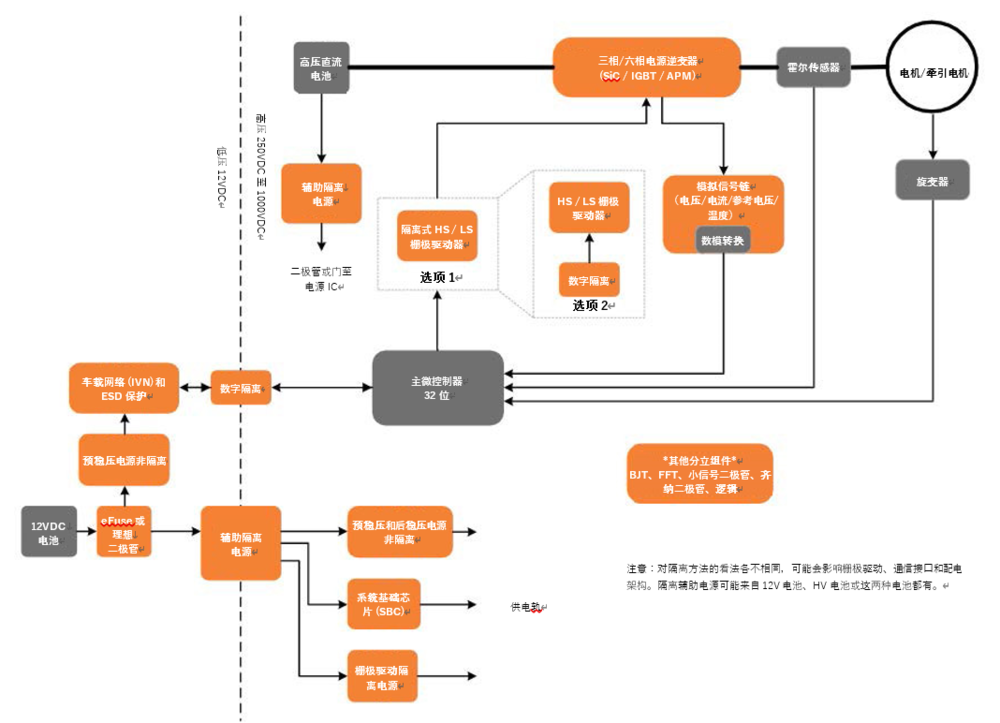
电池的主要负载是车辆的电机,使用交流电机的 EV 和 HEV 依赖于主驱逆变器将直流电池电源转换为交流电(见图 2)。主驱逆变器是电动汽车的心脏,提供驱动汽车前进所需的扭矩和加速度。主驱逆变器的两个主要设计考虑因素包括转换效率和峰值功率。
![]()
![]()
![]()
![]()

图 2. 主驱逆变器将直流电池电源转换为交流电源,提供扭矩和加速度
从 DC 到 AC 的电源转换效率越高,车辆就可以使用更小的电池做更多的事情。更高的效率还意味着系统可以提供更多的功率,并减少需要管理的散热。
峰值功率决定了车辆的整体性能,特别是车辆的瞬时扭矩和加速能力。效率(续航里程)和峰值功率(性能)共同决定了车辆的应用和使用场景。
如今,许多 EV 和 HEV 都是基于 IGBT 技术构建的。随着碳化硅 (SiC) 技术的问世,更高的效率和性能成为可能。
碳化硅的优势
IGBT 技术通常为中低档车辆提供更具成本效益的解决方案,SiC 提供出色的效率和峰值功率,尤其是在较高电压下,适用于非常重视续航里程和性能的车辆,系统成本也更加灵活。每个芯片阻抗更低,可实现出色的效率和热优化。在这些功能的共同作用下,每英里的电池消耗得以降低。虽然 SiC 的成本高于 IGBT,但在许多应用中,这被 SiC 提高的能效所带来的整车其他方面的成本节省所抵消。
图 3 到图 6比较了 IGBT 效率与 SiC 效率。在图 3 和图 4中,NVH820S75L4SPB是 IGBT 模块(方形连线图),而NVXR17S90M2SPB是 SiC 模块(圆形连线图)。这两张图显示了 IGBT 因开关频率和 RMS 负载电流具有更高的功率损耗。图 5 和图 6 显示,以更高频率运行的 SiC 可实现出色的效率增益。
![]()
![]()
![]()
![]()

图 3. 8 kHz 开关频率时的功率损耗

图 4. 15 kHz 开关频率时的功率损耗
![]()
![]()
![]()
![]()

图 5. 8 kHz 时的效率增益

图 6. 15 kHz 时的效率增益 转换效率:
就本质而言,当前的IGBT 技术会随着电压的增加而变得更厚且效率更低,从而导致需要更高的阻断电压。可以基于 IGBT 构建更高电压的逆变器,但随着电动汽车的电压达到 800 V 及以上,SiC 的效率将大大高于 IGBT。在更高电压下,SiC 不必像 IGBT 一样厚也能实现阻断电压。在标准负载下,IGBT 的效率约为 94%。然而,在较低负载下,其效率下降至 92%,例如当车辆以巡航速度运行时。相比之下,SiC 在标准负载下可达到 98%,增益为 4%。SiC 在较低负载下具有 95% 的效率,增益为 3%。
增加行驶里程:
一个 100 千瓦时的电池和基于 IGBT 的逆变器解决方案,可以产生 300 英里的最大行驶里程。使用 SiC ,效率提高 3% 以上,将使车辆的续航里程增加 9 英里或更多。对于具有更大电池的车辆,例如长途运输卡车,续航里程会更远。
更小直径的布线:
电机可以用较低的电流驱动,因为基于 SiC 的主驱逆变器在较高电压下运行效率更高。这样,就可以使用直径较小的电缆。贯穿车辆的布线的直径变小,减少了整体重量,这样只需更少的电力就能驱动车辆并增加总的行驶里程。此外,更小直径的布线成本更低,抵消了使用高压 SiC 主驱逆变器的成本。
系统尺寸:
SiC 技术的效率更高,使高压主驱逆变器在尺寸上更加紧凑,而不会影响效率或峰值功率。较小的逆变器使设计人员在逆变器的放置方面具有更大的灵活性,并最大限度地增加了车内的乘客空间和可用空间。
热管理:
管理车辆内的热量对于维持整体系统效率至关重要。基于 SiC 的主驱逆变器具有更高的热效率,可产生更低的损耗和更少的散热。这意味着逆变器在较低的温度下运行,带来双重好处:牵引系统可以实现更高的峰值功率,同时降低散热系统整体成本。
VE-Trac 高度集成功率模块
IGBT 和 SiC 都是主驱逆变器系统的可行方案。然而,许多因素会影响整个牵引系统中主驱逆变器的效率和性能,没有一个简单的方程式可以确定适合给定应用的最佳方法。
通过与安森美合作,工程师可以探索各种选择。安森美拥有完整的主驱逆变器解决方案组合,包括 IGBT 和 SiC 技术,因此 OEM 和一级供应商可以为其应用找到合适的逆变器半导体解决方案。安森美为 EV 和 HEV 应用提供广泛的牵引逆变器解决方案,VE-Trac 系列就是用于汽车功能电子化的高度集成功率模块。这些模块采用创新的封装、先进的散热技术并具备出色的可靠性。
安森美旗下的整个 IGBT 和 SiC 主驱逆变器产品线均采用标准的外壳模块封装和外形。通过标准封装,OEM 可以使用同等的模块外形,将现有的基于 IGBT 的系统迁移到 SiC。这使 OEM 只需对逆变器系统设计进行少量修改,即可在现有应用中获得 SiC 的全部优势。
然而,随着行业朝着提高可靠性的方向发展,安森美也提供压铸模封装 (TMP) 以实现更出色的可靠性。随着 OEM 向市场推出新设计,TMP 可将器件封装在非常坚固的塑封压铸模封装中,提高电动汽车在恶劣运行环境中电气连接的可靠性。安森美提供半桥解决方案。
在封装选项中,安森美提供先进的直接散热技术以最大限度地提高导热性,从而提高系统性能和可靠性。模块在冷却剂和 IGBT / SiC 芯片之间具有直接散热路径,无需额外的热元件,例如热界面材料 (TIM) 或散热片。对于需要更多散热的应用,双面散热允许冷却剂在模块的顶面和底面流动,以更快地散热。
可靠性是 EV 和 HEV 的一个重要因素。通过使用先进散热技术改进散热并采用刚性封装来保护电气连接,OEM 可以设计出能够在更长距离内运行而不会出现主驱系统故障的电动汽车。为了进一步提高可靠性,安森美采用压合式引脚技术来连接功率模块和栅极驱动板之间的信号引脚。压合式引脚是在其他汽车应用中经过验证的技术,例如 TPMS 和电机控制。压合式引脚可确保稳固连接,而且牢固、可靠、无焊料、可重复,且针对自动化和大批量制造进行了优化。
各种 VE-Trac 模块还集成了智能 IGBT 芯片,使模块能够自我监控自身的运行状况,以应对过热和过流等保护事件。在片上执行自我监控而不是通过外部 NTC 热敏电阻进行监控,可以使模块响应更快,并最大限度地减少此类事件发生时的影响。
![]()
![]()

图 7. VE-Trac 系列是高度集成的功率模块,整合一系列电压、功率和制造技术,为各种混动和电动汽车应用提供合适的解决方案。
图 7显示了 VE-Trac 系列中 OEM 可用的许多选项。采用直接水冷技术的 VE-Trac Direct 模块可轻松与压合式标准外壳模块封装相集成,以提高灵活性和可靠性(见图 8)。借助 IGBT 和 SiC 选项,VE-Trac Direct 模块可提供 100 kW 以上的功率级可扩展性。
![]()
![]()

图 8. VE-Trac Direct 模块可扩展到 100 kW 以上且易于集成
VE-Trac Dual 模块采用紧凑型 TMP 外形尺寸,体积缩小 30%,同时为需要扩展至 300 kW 的空间受限应用提供相当的输出功率(见图 9)。VE-Trac 的使用寿命比标准模块长 3 倍以上,还提供出色的电气和热性能、极低的封装电感 (<7 nH) 和出色的 $/kW 值。集成了智能的 IGBT 片上温度和电流传感器,可实现更严格的容差(± 7°,而基于 NTC 的传感为 ± 14°)和更快的故障检测(200 ns,而 DESAT 为 2 μs+)。

图 9. VE-Trac Dual 模块采用紧凑型 TMP 外形,提供出色的电气和热性能及 $/kW 值。
VE-Trac B2-Direct SiC 模块采用新技术,提供 SiC 的效率和高峰值功率,含下一代封装、直接散热和热性能技术,可延长整体寿命性能(见图 10)。其他主要特性包括:通过银烧结将芯片连接到 DBC 上、源夹具互连、与 AHPM DSC 的封装兼容性,以及从中功率到高功率的可扩展功率输出。

图 10. VE-Trac B2-Direct SiC 模块通过下一代封装、直接散热、和热性能技术提供出色的效率和高峰值功率。
可扩展集成
凭借多功能和可扩展的封装选项,安森美可为每个应用提供合适的模块。VE-Trac Direct 功率模块提供 100 至 180 kW 的可扩展解决方案,具有适用于三相电机应用的相同机械封装。VE-Trac Dual 解决方案提供了极高的灵活性,功率模块可以垂直横向排列,可根据应用调整逆变器系统,使之更长更薄或更短更厚。此外,逆变器系统可以在同一相上并联放置两个多功率模块,以增加峰值功率,从而在类似的紧凑外形中提供高达 2 倍的功率。
作为功率半导体市场的领导者,安森美了解设计高效、可靠和可持续的电源解决方案的重要性。VE-Trac 系列等广泛而灵活的集成模块产品组合使 OEM 能够为应用选择合适的解决方案,从低电压、具有成本效益的 IGBT 模块,到提供高效率和高峰值功率的高压 SiC 模块等。安森美也是一家 SiC 供应商,提供全面的垂直整合量产服务。
凭借在汽车行业的悠久历史(40 多年),安森美还提供完整的设计支持,包括全面的应用笔记和仿真模型,用户还可获得安森美功能安全专家和全球开发支持团队的帮助。除了对 SiC 制造等技术进行大量投资外,安森美还以可靠的封装、完整的垂直电源整合和先进的散热方案等创新,不断推动整个行业的进步。安森美了解汽车行业的发展方向,并致力于提供 OEM 所需的技术,为混动和电动汽车提供可靠、优质的电力驱动。 点个星标,茫茫人海也能一眼看到我
上一篇:新能源汽车随车充器和家用充电桩的区别
下一篇:在12V的基础上增加48V系统会带来多少好处
推荐阅读最新更新时间:2026-03-19 16:57
- 边缘计算主机盒选购指南:五大核心指标解析
- Arm AGI CPU 更多细节:台积电 3nm 制程、Neoverse V3 微架构
- Arm AGI CPU 重磅发布:构筑代理式 AI 云时代的芯片基石
- Arm 拓展其计算平台矩阵,首次跨足芯片产品
- 阿里达摩院发布RISC-V CPU玄铁C950,首次原生支持千亿参数大模型
- 边缘 AI 加速的 Arm® Cortex® ‑M0+ MCU 如何为电子产品注入更强智能
- 阿里达摩院发布玄铁C950,打破全球RISC-V CPU性能纪录
- VPU中的“六边形战士”:安谋科技Arm China发布“玲珑”V560/V760 VPU IP
- 利用锚定可信平台模块(TPM)的FPGA构建人形机器人安全
- LTC2945IUD-1 在 -48V 系统中使用低侧检测进行电源监控的典型应用
- 用于 24V 汽车应用的 LTC4367IDD 过压电源保护控制器的典型应用
- LTC2635-HZ12 四通道、12 位数模转换器的典型应用
- 使用 ROHM Semiconductor 的 BU4821 的参考设计
- 使用 Analog Devices 的 AD9625 的参考设计
- LT1307CS8 高压反激式转换器的典型应用电路
- AD7858L 3V 至 5V 单电源、200ksps、8 通道、12 位采样 ADC 的典型应用
- AND8337/D、1.2V、1.5V DC 至 DC 单路输出电源参考设计
- DER-713 - 使用 InnoSwitch3-EP PowiGaN 和 MinE-CAP 的 65 W 高功率密度适配器
- LDK120C11R 1.1V低压降稳压器典型应用(可调版)电路

GBT+40432-2021电动汽车用传导式车载充电机
现代雷达系统的信号设计
BFR340T






京公网安备 11010802033920号