今天看下长安深蓝汽车SL03上面使用的BMS控制板,如下图所示。

它的电池包是下图这个样子的,可以看到似乎一共有两个采集板和一个控制板,都布置在电池包的同一端,电芯的采样线束看起来似乎拉得比较长。

换个角度看下PACK后端的图片,看起来也是有一些采样线束从模组引线出来。

下面主要看下这个控制板,正面如下图,其尺寸大概为155mm*120mm*26mm,壳体呈黑色,塑料材质,分为上下两个部分;在其表面贴有铭牌,可以获知这个控制器是由重庆金美汽车电子公司来设计的,给长安供的产品。

这里插个内容,重庆金美汽车电子公司之前不太了解,特地去官网查了一下,它涉及的领域比较多,但基本都是汽车上面的ECU,客户有长安,金康等等。(下图来自金美官网)

他们的BMS产品介绍如下图,看外观正是今天要介绍的产品。

继续前面,将控制板的下壳体拆下来,如下图所示,上下壳体之间为卡扣连接,PCBA的四角留有固定孔,用于与上下壳体结构配合。

然后将PCBA从上壳体中取出,如下图所示:上壳体内部有两个固定柱用于PCBA的安装限位,另外这个板子的连接器在相邻两侧,上壳体对应做了结构特征。

接下来重点看下PCBA,其T面如下图,整个PCBA的尺寸大概为148mm*115mm*15mm,PCB厚度为2mm,4层板,呈绿色,表面处理为镀锡,过孔未开阻焊并做塞孔处理;单板对外有4个连接器,均为贴片封装。

PCBA的B面如下图,主要器件还是集中在T面,两面的器件都有涂覆三防漆,看起来厚度不大;单板器件最小的封装为0402,器件的位号都未显示出来。

整个板子的具体电路分析放到下一篇来写,这里先整体看下:这个控制板集成了高压采样的功能,可以发现左边的这两个连接器用于高压信号输入,以及左边的高压电路区域,高压采样的分压采样电阻都在B面,T面主要是光MOS开关;菊花链使用的是NXP的桥接芯片MC33664,所以外部AFE也是NXP的;MCU选择的是NXP的SPC5744。
(下)
继续学习长安深蓝汽车上使用的BMS控制板;此控制板整个电路的功能模块划分大概如下图:这里只把关键模块做了标注,可以分成高低压两大电路模块,其中高压电路模块中有高压采样功能、绝缘检测功能,至于电流检测功能粗略看没有找到;低压电路模块中的功能也比较通用,像通信、供电、MCU、存储等等,其中供电电路里面包括了好几个电源芯片,这个后面仔细看下。

此控制板T面的关键器件型号罗列如下图:选用的器件主要都是来自于国外主流大厂,其中共有2路CAN,2路冗余的菊花链,菊花链为NXP方案,单片机也来自NXP,但没有搭配NXP的SBC哈。

控制板的B面如下图,这里的芯片不多,同时发现B面也有一路CAN收发器,那么加起来一共有3路CAN。

整个控制板的电气架构大概如下,相信画出来的一定有很多不完整与错误的地方,大家学习领会下其设计理念就好哈,尤其是高压采样电路部分,实际高压模块两个连接器上共有5个信号输入,因为不知道具体定义,所以这里就画的不准确;这个控制板高压采样的特点是在高压端没有放置ADC或者AFE,而是通过低压侧来采集高压信号,高压信号经过电阻分压后连接到低压端的ADC入口,这里使用了很多光MOS开关,下图画时省略了。

接下来看几个单独的地方,先看下电源的拓扑,板上的电源芯片挺多的,大概架构如下图:里面没画出MCU的内核供电,注意里面有给运放供电的负电源。

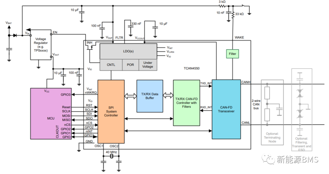
然后看下这个SBC芯片TCAN4550-Q1,它不是通常意义的SBC,内部集成了CANFD收发器、CANFD控制器,与MCU接口为SPI,但是它对外的供电电源轨比较少。

具体应用电路如下,所以这里使用这个TCAN4550-Q1的原因可能是CANFD功能需求,而此MCU内部不支持CANFD控制器功能,所以需要外置实现。

接着看下高低边驱动芯片,此单板使用了2颗来自英飞凌的L9026,共有8个通道,其中2个固定为HSD,另外6个可以配置成LSD或HSD,如果感兴趣可以找下规格书,这个芯片我没有用过。

最后看下高压采样电路,T面都是光MOS开关,分压电阻在B面,如下图:有两种电阻,一个是1206封装的贴片电阻,还有一种是圆柱类型电阻,这种电阻应该是为了提高抗浪涌能力。

上一篇:意法半导体推出灵活、节省空间的车载音频 D类放大器,新增针对汽车应用优化
下一篇:如何系统化构建智驾、座舱、车控及跨域 SDV架构?
- 边缘计算主机盒选购指南:五大核心指标解析
- Arm AGI CPU 更多细节:台积电 3nm 制程、Neoverse V3 微架构
- Arm AGI CPU 重磅发布:构筑代理式 AI 云时代的芯片基石
- Arm 拓展其计算平台矩阵,首次跨足芯片产品
- 阿里达摩院发布RISC-V CPU玄铁C950,首次原生支持千亿参数大模型
- 边缘 AI 加速的 Arm® Cortex® ‑M0+ MCU 如何为电子产品注入更强智能
- 阿里达摩院发布玄铁C950,打破全球RISC-V CPU性能纪录
- VPU中的“六边形战士”:安谋科技Arm China发布“玲珑”V560/V760 VPU IP
- 利用锚定可信平台模块(TPM)的FPGA构建人形机器人安全
- LTC2945IUD-1 在 -48V 系统中使用低侧检测进行电源监控的典型应用
- 用于 24V 汽车应用的 LTC4367IDD 过压电源保护控制器的典型应用
- LTC2635-HZ12 四通道、12 位数模转换器的典型应用
- 使用 ROHM Semiconductor 的 BU4821 的参考设计
- 使用 Analog Devices 的 AD9625 的参考设计
- LT1307CS8 高压反激式转换器的典型应用电路
- AD7858L 3V 至 5V 单电源、200ksps、8 通道、12 位采样 ADC 的典型应用
- AND8337/D、1.2V、1.5V DC 至 DC 单路输出电源参考设计
- DER-713 - 使用 InnoSwitch3-EP PowiGaN 和 MinE-CAP 的 65 W 高功率密度适配器
- LDK120C11R 1.1V低压降稳压器典型应用(可调版)电路

100V 3.5A开关降压IC可替代MP9486A 价格更优
AVR高速嵌入式单片机原理与应用(修订版)
现代雷达系统的信号设计

BFR340T






京公网安备 11010802033920号