一前言
由于电磁环境越来越复杂,对产品的电磁辐射要求越来越高,越来越多的产品不得不考虑电磁兼容问题。电机作为许多产品的重要组成部分,例如扫地机,吸尘器,电子门锁,汽车上的雨刮、空调压缩机以及其他各种电动类产品等,电机电磁辐射问题也关乎产品的电磁辐射能否达标,常见的电机可分为有刷电机和无刷电机,本文将主要围绕直流有刷电机的噪声来源进行分析并提出相应的解决对策,最后进行实际案例分享。
二有机电刷介绍
有刷电机的原理:
根据左手定则,伸开左手,让磁感线穿入手心(手心对准N极,手背对准S极),四指指向电流方向,那么大拇指的方向就是导体受力方向。如下图:

S和N为永磁体,此时线圈在磁场中受力的作用沿顺时针方向转动,由于换向器的存在,在线圈转动180°后线圈的电流依旧是左边流入右边流出,线圈保持沿顺时针方向转动。当线圈和换向器变为两组,三组甚至更多之后,就是我们常见的有刷电机。所以,有刷电机的常见结构主要为:永磁体(定子)+线圈绕组(转子)+换向器+碳刷,如下图所示:

电流流向为:电源正极--碳刷--线圈绕组--碳刷--电源负极。
三电机辐射分析
电机在工作过程中,换向器不停地转动,在这个过程中换向片与碳刷之间会不停地快速地摩擦,进而产生拉电弧现象,电弧产生高频噪声,高频噪声通过电机引线和电机缝隙向外辐射。 一般电机都有金属外壳,可以对电机内部通过空间辐射的噪声进行屏蔽和吸收,但是还有通过电机引线辐射出来的噪声,需要考虑对电机引线进行处理,例如在电机的结构中增加一块滤波小板,通过滤波小板将电机引线与外部引线隔离,减少电机辐射。 目前在很多电机上都可以看到已经有做了一些滤波处理,之前改过的一款客户电机,其内部的小板及其等效电路如下:

采用上图这种电感+电容的滤波方式,辐射测试超标严重,无法通过测试,这种滤波方式只考虑了差模噪声干扰,而忽视了电机引线存在的共模噪声干扰。 对于电机辐射干扰,一般需要同时考虑共模噪声和差模噪声,以下是电机共模和差模辐射模型简图:

在图中,回路1和回路2为共模噪声回路,其中C1,C2,C3为电路中的寄生电容,回路3为差模噪声回路。一般而言,回路面积越大,辐射越强,由图可知,共模噪声的回路面积远大于差模噪声回路。综上,电机辐射包含共模噪声和差模噪声,其中共模噪声辐射能量更强。
四对策
常见滤波电路:
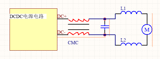
方案一:共模电感+电感+电容

优点:共模电感可以针对共模噪声有效滤波,电容针对差模噪声,跟直流电机最近的电感L1和L2能有效抑制电机换向器的电磁火花;
缺点:共模滤波器和电感需要考虑器件的电流大小,而且封装一般都比较大,需要考虑空间成本。
方案二:BDL+磁珠
BDL:BDL器件是一个多功能集成器件,具有良好的EMI滤波效果。

优点:可以同时滤除共模噪声和差模噪声,由于BDL的特点,滤波性能优于电容以及共模电感,滤波频段可以达到GHz,且具有较高的耐压值。
缺点:上图中的PE一般为电机金属外壳,滤波小板上除了电机引线外,需要有额外的地并与金属外壳连接,而且这两者的导通性的优劣对滤波效果有较大影响。
五实例
以下是帮客户整改的一款用于气泵的电机,应用的方案是:BDL+磁珠+电容,加电容的主要目的是为了让数据整体的余量更多。

整改前数据
垂直方向:

水平方向:

整改后数据
水平方向:

垂直方向:

六总结
有刷电机EMC问题与电机转速、碳刷的拉弧程度以及电机的结构等都有关系,不存在固定的解决方案,需要根据不同的电机特性进行方案调整,韬略科技在电机EMC整改方面已经积累了丰富的经验,期待能为您服务。
上一篇:DOCK之profinet的快换对接使用方式
下一篇:常见的两相混合式步进电机应用
推荐阅读最新更新时间:2026-03-22 04:13
- 边缘计算主机盒选购指南:五大核心指标解析
- Arm AGI CPU 更多细节:台积电 3nm 制程、Neoverse V3 微架构
- Arm AGI CPU 重磅发布:构筑代理式 AI 云时代的芯片基石
- Arm 拓展其计算平台矩阵,首次跨足芯片产品
- 阿里达摩院发布RISC-V CPU玄铁C950,首次原生支持千亿参数大模型
- 边缘 AI 加速的 Arm® Cortex® ‑M0+ MCU 如何为电子产品注入更强智能
- 阿里达摩院发布玄铁C950,打破全球RISC-V CPU性能纪录
- VPU中的“六边形战士”:安谋科技Arm China发布“玲珑”V560/V760 VPU IP
- 利用锚定可信平台模块(TPM)的FPGA构建人形机器人安全
- RDR-142 - 35W电源
- i.MX RT1060 Evaluation Kit
- 使用 Embedded Planet 的 5CEFA9U27 的参考设计
- DC1369A-D、LTC2258-14 演示板、14 位 65 Msps ADC、LVDS 输出、5-170MHz
- LT3990EMSE-5 12V 降压转换器的典型应用
- 使用 Analog Devices 的 LTC1148 的参考设计
- LT1377IS8 具有直接反馈的正负转换器的典型应用
- 使用 NXP Semiconductors 的 TL431AI 的参考设计
- LT8304IS8E 18V 至 80Vin、5Vout 隔离反激式转换器的典型应用电路
- LT3512EMS 演示板,单片式高压隔离反激式转换器 36V VIN 75V,VOUT = 5V @ 500mA

EMC 基准说明:辐射发射的预一致性测试,第 1 部分 - 设备需求
车电元件EMC对策指南ppt
现代雷达系统的信号设计
BFR340T






京公网安备 11010802033920号