- 第76期 -
CAN总线因强大的抗干扰和纠错重发机制,被广泛应用于新能源汽车。但是在实际应用中,其仍然会受到静电以及浪涌的干扰。运行过程中出现的静电放电(ESD)、电气过载(EOS)以及电性快速瞬时(EFT)对于行驶中的汽车来说,就是一个潜在的威胁。因此汽车CAN通信接口的静电抗扰保护设计就变得尤为重要。
CAN BUS Protection
Q
什么CAN总线技术?
其全称为控制器局域网总线技术,是一个智能化网络计算平台。汽车通过CAN总线实现了网络互联,贯穿整车的每个单元,包括控制系统,信息系统, 驾驶系统和传感执行系统。高速的CAN总线每毫秒可以传送32字节的有效数据,每个信号接收者从总线上自行读取其所需的数据。具有极强的抗干扰性及纠错能力。在汽车上这种总线网络用于各种传感器数据的传递。
01
CAN总线保护

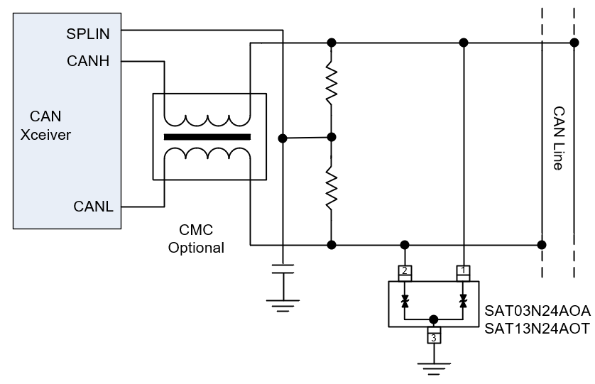
CAN网络通常使用双绞两线电缆来传输和接收串行数据。CANL为低电平CAN总线,CANH为高电平CAN总线。双向串行通信网络可以让各控制单元在不使用任何复杂接线的情况下进行通信,控制单元通过CAN控制器连接到CAN网络,高速的CAN数据传输最高可达1Mbit/s。
以12V汽车电池为例,由于CAN网络存在与电压源发生短路的可能性,如果要跨接启动,就需通过24V电池完成。而CANL和CANH线上的静电保护器件必须能够承受更高的电压等级,因此CAN总线静电保护通常使用双向24V钳位电压器件。

02
矽力杰CAN总线保护方案
SAT03N24和SAT13N24是两款低电容瞬态电压抑制器(TVS),可为数据、控制或电源总线提供静电保护。其典型电容分别为12和24pF,超小电容可帮助高速信号系统免受过压和过流瞬态事件的影响。
产品采用小型SOT-23封装。每个器件可保护两条CAN总线。为系统设计人员提供了灵活的保护两条数据线方案。


SAT03N24
CAN总线保护瞬态抑制二极管
◆高速数据线瞬态保护
♢IEC 61000-4-2 (静电保护)±30kV (空气/接触)
♢IEC 61000-4-5(浪涌保护): 4A (8/20μs)
◆可对双线数据、控制或CAN总线进行保护
◆低电容: 12pF (典型值)
◆低漏电流: 0.01μA@VRWM (典型值)
◆每个 I/O 引脚在±8kV接触放电情况下可承受超1000次静电冲击
◆获汽车AEC-Q101认证
SAT13N24
CAN总线保护瞬态抑制二极管
◆高速数据线瞬态保护
♢IEC 61000-4-2 (静电保护)±30kV (空气/接触)
♢IEC 61000-4-5(浪涌保护): 8A (8/20μs)
◆可对双线数据、控制或CAN总线进行保护
◆低电容: 24pF (典型值)
◆低漏电流: 0.01μA@VRWM (典型值)
◆每个 I/O 引脚在±8kV接触放电情况下可承受超1000次静电冲击
◆获汽车AEC-Q101认证
03
产品特性曲线
01
超小电容

SAT03N24和SAT13N24的分别采用12pF和24pF的超小电容,超小电容能够保证产品对CAN总线数据传输速率不会产生影响。
02
传输线脉冲测试钳位电压

SAT03N24的TLP钳位电压仅为35V@16A,SAT13N24为34V@16A。
03
浪涌钳位电压

SAT03N24和SAT13N24的浪涌钳位电压分别为38V@5A以及37V@10A。
低钳位电压使器件能够为CAN总线数据传输提供出色的静电保护性能。
上一篇:会充电的CANoe又来了|OBC测试系统
下一篇:经纬恒润基于车规级固态激光雷达推动自动驾驶落地应用
- 热门资源推荐
- 热门放大器推荐
- 边缘计算主机盒选购指南:五大核心指标解析
- Arm AGI CPU 更多细节:台积电 3nm 制程、Neoverse V3 微架构
- Arm AGI CPU 重磅发布:构筑代理式 AI 云时代的芯片基石
- Arm 拓展其计算平台矩阵,首次跨足芯片产品
- 阿里达摩院发布RISC-V CPU玄铁C950,首次原生支持千亿参数大模型
- 边缘 AI 加速的 Arm® Cortex® ‑M0+ MCU 如何为电子产品注入更强智能
- 阿里达摩院发布玄铁C950,打破全球RISC-V CPU性能纪录
- VPU中的“六边形战士”:安谋科技Arm China发布“玲珑”V560/V760 VPU IP
- 利用锚定可信平台模块(TPM)的FPGA构建人形机器人安全
- 用于可调电流源的 LT1764AEFE-3.3 LDO 稳压器的典型应用
- LT3756IUD-1 降压模式 1A LED 驱动器的典型应用电路,具有高调光比和 LED 开路报告
- LT1952IGN 36V 至 72V 输入、12V/20A 半稳压总线转换器的典型应用电路
- LTC4419IMSE 高效备用电源的典型应用电路
- 使用 Analog Devices 的 LT1328 的参考设计
- LTC2241CUP-10 演示板,LVDS OUT,VCC = 2.5V,210Msps,10 位,10MHz< AIN< 250MHz
- LTC3121IDE 4.3V 至 5V、500mA USB/电池供电同步升压转换器的典型应用电路
- TA8126SG 3V DC/DC转换器电调典型应用
- 便携式相机的完整电源解决方案
- RSL15-EVB:RSL15 评估和开发板

非常经典的关于LLC的杨波博士论文
TLC254ACN

XC6406PP60DL






京公网安备 11010802033920号