新能源汽车800v快充技术分析

发布者:BlissfulBliss最新更新时间:2024-06-11 来源: elecfans关键字:新能源汽车  800v  快充技术 手机看文章 扫描二维码
随时随地手机看文章

提升补能效率是新能源车技术发展的重点之一,800V 高压快充平台渐行渐近。续航能力及补能效率是部分消费者在购买新能源车时的顾虑。当前大部分电动车的续航里程在700公里以内,在电池能量密度短期内提高程度有限的前提下,众厂商纷纷将目光投向了补能效率上。目前多数新能源汽车采用的是400V电压平台,而在2019年保时捷发布全球首款搭载800V电压平台的汽车,拉开了800V高压平台的序幕后,近年来我国车企也掀起了新一轮的发布热潮,其中包括比亚迪、小鹏、吉利等等车企。未来,随着800V高压平台相关配套设施的建设完善,其将降低新能源车用户的补能焦虑,并带领电动车进入全面快充时代。

8dda4ac2-2714-11ee-962d-dac502259ad0.jpg?imageView2/2/w/1000

8ea190c8-2714-11ee-962d-dac502259ad0.jpg?imageView2/2/w/1000

8ed8c7a0-2714-11ee-962d-dac502259ad0.jpg?imageView2/2/w/1000

8eeb5190-2714-11ee-962d-dac502259ad0.jpg?imageView2/2/w/1000

8f2cbd1a-2714-11ee-962d-dac502259ad0.jpg?imageView2/2/w/1000

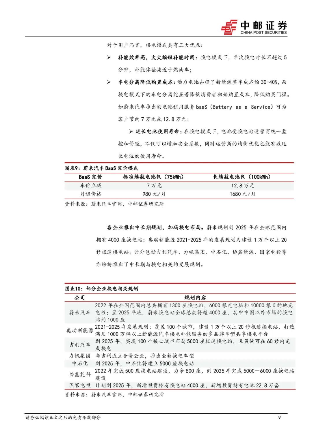
wKgaomTZiWuAHQPPAAOhIdxvZyA766.png?imageView2/2/w/1000

8f838d20-2714-11ee-962d-dac502259ad0.jpg?imageView2/2/w/1000

8fce87d0-2714-11ee-962d-dac502259ad0.jpg?imageView2/2/w/1000

8fee955c-2714-11ee-962d-dac502259ad0.jpg?imageView2/2/w/1000

902555a6-2714-11ee-962d-dac502259ad0.jpg?imageView2/2/w/1000

905a8a50-2714-11ee-962d-dac502259ad0.jpg?imageView2/2/w/1000

9078dbcc-2714-11ee-962d-dac502259ad0.jpg?imageView2/2/w/1000

wKgZomTZiT6AWDIVAAHAPABL-mM836.png?imageView2/2/w/1000

90fc1514-2714-11ee-962d-dac502259ad0.jpg?imageView2/2/w/1000

wKgaomTZiSyAFG1XAAIt7BoyJ1U917.png?imageView2/2/w/1000

wKgZomTZiRSAC5pSAAHwKFKNbww670.png?imageView2/2/w/1000

91f58338-2714-11ee-962d-dac502259ad0.jpg?imageView2/2/w/1000

9238087a-2714-11ee-962d-dac502259ad0.jpg?imageView2/2/w/1000

927cbfe2-2714-11ee-962d-dac502259ad0.jpg?imageView2/2/w/1000

92922896-2714-11ee-962d-dac502259ad0.jpg?imageView2/2/w/1000

92c20e94-2714-11ee-962d-dac502259ad0.jpg?imageView2/2/w/1000

wKgaomTZiOaAOPzeAAJ3M5SHqdU082.png?imageView2/2/w/1000


关键字:新能源汽车  800v  快充技术 引用地址:新能源汽车800v快充技术分析

上一篇:如何实现建机装备接入基于Modbus的传感信号
下一篇:一个用于周视语义占用网格感知的基准测试

推荐阅读最新更新时间:2026-03-21 04:38

新能源汽车800v快充技术分析
提升补能效率是新能源车技术发展的重点之一,800V 高压快充平台渐行渐近。续航能力及补能效率是部分消费者在购买新能源车时的顾虑。当前大部分电动车的续航里程在700公里以内,在电池能量密度短期内提高程度有限的前提下,众厂商纷纷将目光投向了补能效率上。目前多数新能源汽车采用的是400V电压平台,而在2019年保时捷发布全球首款搭载800V电压平台的汽车,拉开了800V高压平台的序幕后,近年来我国车企也掀起了新一轮的发布热潮,其中包括比亚迪、小鹏、吉利等等车企。未来,随着800V高压平台相关配套设施的建设完善,其将降低新能源车用户的补能焦虑,并带领电动车进入全面快充时代。
[嵌入式]
<font color='red'>新能源汽车</font><font color='red'>800v</font><font color='red'>快充</font><font color='red'>技术</font>分析
电动车的800v高压快充架构技术分析
一、高压快充已成为充电难题的重要解决方案 1、充电焦虑亟待解决 缩短充电时间是目前提升电动车使用体验的关键。当补贴力度越来越弱,推力渐小,加速电动汽车产业化的解决方案要回归到本质上:主动地解决消费者关心的实际应用问题,目前来看消费者最为关心的问题就是续航和充电。如今车企推出的新车电池容量可做到100kWh,续航多在500km上下,甚至高达700km,续航不再是最大的负累。根据《Enabling Fast Charging:A Technology Gap Assessment》做的一项实验:在 525 英里(1 英里=1.6 公里)的旅程中,普通燃油车只需要加油一次,总耗时8小时23分钟;续航200英里50KW的直充电动车需要充电
[嵌入式]
电动车的<font color='red'>800v</font>高压<font color='red'>快充</font>架构<font color='red'>技术</font>分析
求一种电动车的800v高压快充架构技术方案
一、高压快充已成为充电难题的重要解决方案 1、充电焦虑亟待解决 缩短充电时间是目前提升电动车使用体验的关键。当补贴力度越来越弱,推力渐小,加速电动汽车产业化的解决方案要回归到本质上:主动地解决消费者关心的实际应用问题,目前来看消费者最为关心的问题就是续航和充电。如今车企推出的新车电池容量可做到100kWh,续航多在500km上下,甚至高达700km,续航不再是最大的负累。根据《Enabling Fast Charging:A Technology Gap Assessment》做的一项实验:在 525 英里(1 英里=1.6 公里)的旅程中,普通燃油车只需要加油一次,总耗时8小时23分钟;续航200英里50KW的直充电动车需要充电
[嵌入式]
求一种电动车的<font color='red'>800v</font>高压<font color='red'>快充</font>架构<font color='red'>技术</font>方案
都能缓解续航焦虑,800V高压快充PK换电技术,谁更好?
新能源汽车在国内市场发展迅速,渗透率逐年攀升。根据最新数据显示,截至2023年11月,新能源汽车的渗透率已接近40%,这意味着每十辆新车中就有近四辆是新能源汽车。这些新能源汽车涵盖了纯电动汽车、插电式混动汽车和增程式混动汽车等多种类型,不过目前仍有部分消费者对新能源车还有些抵触,主要原因便在于续航焦虑。 电动汽车的快速充电问题在行业中一直备受关注,尤其在当前社会对时间和效率越来越高的背景下,续航焦虑成为了新能源汽车普及的主要障碍。为了解决这一问题,国内汽车厂商提出了两种解决方案:一是采用800V高压系统,偏向技术流;二是构建换电体系,偏向服务取向。这两种方案都有其优缺点,今天我们就来对比一下这两个发展方向。
[汽车电子]
都能缓解续航焦虑,<font color='red'>800V</font>高压<font color='red'>快充</font>PK换电<font color='red'>技术</font>,谁更好?
武汉元帅新能源汽车充电站专家解析“高比能快充锂离子电池”技术
“充电焦虑”和“里程焦虑”是 纯电动汽车 大规模产业化面临的一大障碍。据武汉元帅新能源充电站了解2019世界 新能源汽车 大会上,一项名为“高比能快充锂离子电池”的技术获得了全球新能源汽车创新技术奖。下面,元帅新能源汽车充电站运营商为您解析该项技术! 据元帅新能源充电站建站专家了解该技术突破了石墨体系不能快速充电的技术瓶颈,在保持高能量密度、高安全性、长寿命等优点基础上,可在15分钟内完成100%充电,确保 电动汽车 300公里的续航里程。这一技术的秘诀何在,如何能够在实现电动车快速充电的同时,也让新能源用户感受到类似手机一样的“充电五分钟,通话两小时”的便捷?下面让武汉元帅新能源充电站建站专家来述说。 众所周知,对于纯电
[汽车电子]
武汉元帅<font color='red'>新能源汽车</font>充电站专家解析“高比能<font color='red'>快充</font>锂离子电池”<font color='red'>技术</font>
800V平台下新能源汽车的绝缘设计技术探讨
从全球的技术动向来看,800V高压是电动汽车未来要走的必经之路。 但要知道,800V带来的不只是更快的充电效率和更长的续航里程,还有和400V系统相比,更严峻的绝缘和安全挑战。 今天我们就通过10个问答Q&A的形式,来探讨800V平台下新能源汽车的绝缘设计问题。 01 问 800V平台下,电机为Ⅰ型绝缘还是Ⅱ型绝缘? 答 在GB/T 20220.1(国际标准IEC 60034-18-41)关于电机是否为Ⅰ型绝缘还是Ⅱ型绝缘的描述: Ⅰ型绕组绝缘预计其寿命期间不承受PD(局部放电);Ⅱ型绕组绝缘在寿命期间可以经受PD,额定电压700V以下的电机可能是Ⅰ型绝缘和Ⅱ型绝缘,额定电压为700V以上的电机通常为Ⅱ型绝缘。 GB/T 20
[嵌入式]
<font color='red'>800V</font>平台下<font color='red'>新能源汽车</font>的绝缘设计<font color='red'>技术</font>探讨
电动汽车的快充技术会对电池组造成损伤吗
随着汽车电动化时代的到来,纯电动车型的保有量也已经越来越多了,但同时也有很多车主对于如何正确的保养纯电动车型并不是特别了解。而且在使用过程当中,有些车友还认为现在纯电动车型基本都实现了快充功能,频繁的使用快充是否会对电池的寿命造成影响呢? 首先,我们需要先对纯电动车型的电池做一个了解。目前电动汽车所搭载的电池普遍都是锂电池和铅酸电池,不同的电池发电的机理有所不同,而且对于快充的敏感度也存在很大的差异。铅酸电池在充电时,内部的电解液会逐渐发生反应并且减少,最终造成电池容量逐渐降低,续航里程随之减少。虽然慢充也同样会导致电池容量降低,但是速度比较慢,造成的损伤也很小。 其次,对于锂电池来说,在快充时会在瞬间将电池内部输入比较大
[嵌入式]
快充的充电端技术共有几种套路?
快速充电作为电池续航不足的一种解决方案,得到广泛的关注。 快充技术涉及到两大模块:一是充电装置,包括充电头、充电线、手机集成电路(IC)及算法;二是电池本身。可以这么说,电池本身的性质决定了快充的潜力,而充电装置的优劣就在于挖掘潜力的深与浅。 换句话说,电池本身的性质是“本质”,如果电池技术得到了长足进步,那么续航问题就迎刃而解。但电池技术受限于物理与化学边界,想进步不是那么简单的。于是,各大手机厂商的快速充电技术主要是指充电装置上的创新。 充电装置端的快充技术 无论是OPPO的VOOC快充技术,还是高通的Quick Charge2.0技术,都属于充电装置端的快充技术,其本质都是:在一定的限制条件下,尽可能地提高到达
[嵌入式]
<font color='red'>快充</font>的充电端<font color='red'>技术</font>共有几种套路?
小广播
最新嵌入式文章
何立民专栏 单片机及嵌入式宝典

北京航空航天大学教授,20余年来致力于单片机与嵌入式系统推广工作。

厂商技术中心

 
EEWorld订阅号

 
EEWorld服务号

 
汽车开发圈

 
机器人开发圈

电子工程世界版权所有 京ICP证060456号 京ICP备10001474号-1 电信业务审批[2006]字第258号函 京公网安备 11010802033920号 Copyright © 2005-2026 EEWORLD.com.cn, Inc. All rights reserved