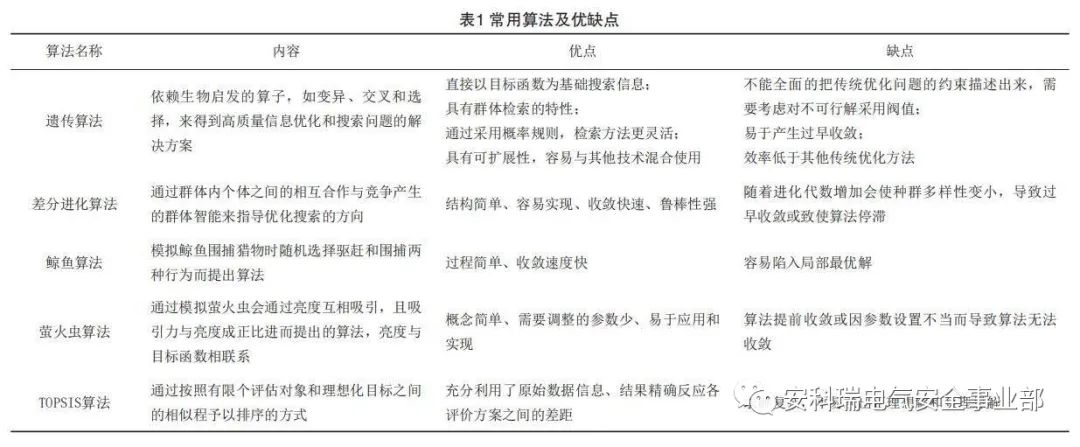
随着我国能源战略发展以及低碳行动的实施,电动汽车已逐步广泛应用,而电动汽车的应用非常符合当今社会对环保意识的要求,以及有效节省化石燃料的消耗。由于其没有污染排放的优点以及政府部门的关注,电动汽车将成为以后出行的重要交通工具。由于大批的电车作为负荷随机接到电网中进行充电,务必会给输配电网络造成不小的冲击,严重影响其经济效益和电力品质,有时甚至影响其稳定平稳的运行。本文主要从电动汽车无序充电对电网的影响入手,分析目前有序充电调度对策的研究现状。
01
电动汽车无序充电对电网的影响
影响电动汽车充电的因素。电动汽车不同于其他负荷,其具有随机性,因此需要充分考虑影响其变化的因素,并建立理想的负荷概率模型,才可以更真实的模拟电动汽车无序充电并研究其对电网造成的影响。因此目前研究电动汽车充电对电网影响通常选取不同的随机变量通过蒙特卡洛仿真方法进行建模,得出电动汽车充电功率负荷概率模型,进而与原负荷曲线进行叠加比较,分析其对电网造成的影响。还可以通过对配电系统进行潮流计算,通过接入建模得出的电动汽车负荷分析不同情况下电动汽车充电对电力系统电压及网络损耗的仿真结果,说明电动汽车充电对配电网的影响。通常选取IEEE33标准配电系统作为研究对象,如图1所示。

图1 IEEE33节点配电网系统
02
有序充电研究过程
2.1 有序充电研究过程考虑的目标函数
在对目前有关电动汽车有序研究的文献结发现,主要通过几个方面来对充电的目标进行控制,这几个方面也是从用户个人角度以及电网角度进行考虑。
(1)电网峰谷负荷差较小化
(2)负荷曲线方差较小目标函数为保持时段的负荷数减去日平均负荷之后的平方较小化。
(3)用户充电费用较小
(4)充电曲线峰值较小
(5)电动汽车的充电完成时间较小
(6)充电站的运营经济效益较大化
2.2 有序充电研究过程考虑的约束条件
2.2.1 电动汽车的充电量
电动汽车充电后的电量应大于等于起始电量。
2.2.2 用户充电时间
2.2.3 充电过程的费用较小
2.2.4 地区基本负荷保持一定
2.2.5 配电网负荷上限
2.2.6 线路热负荷约束
2.2.7 区域内充电桩数量约束
考虑到辖区范围内的充电桩量限制,如果单位范围内电动汽车充电量过大,将会产生等待充电的时段过长现象,严重影响用户正常使用,因此需要考虑充电桩数量。

03
安科瑞充电桩收费运营云平台
3.1概述
AcrelCloud-9000安科瑞充电柱收费运营云平台系统通过物联网技术对接入系统的电动电动自行车充电站以及各个充电整法行不间断地数据采集和监控,实时监控充电桩运行状态,进行充电服务、支付管理,交易结算,资要管理、电能管理,明细查询等。同时对充电机过温保护、漏电、充电机输入/输出过压,欠压,绝缘低各类故障进行预警;充电桩支持以太网、4G或WIFI等方式接入互联网,用户通过微信、支付宝,云闪付扫码充电。
3.2应用场所
适用于民用建筑、一般工业建筑、居住小区、实业单位、商业综合体、学校、园区等充电桩模式的充电基础设施设计。
3.3系统结构

3.3.1系统分为四层:
数据采集层、网络传输层、数据层和客户端层。
3.4安科瑞充电桩云平台系统功能
3.4.1智能化大屏
智能化大屏展示站点分布情况,对设备状态等进行统计显示,同时可查看每个站点的站点信息、充电桩列表等。统一管理小区充电桩,查看设备使用率,合理分配资源。
3.4.2实时监控
实时监视充电设施运行状况,主要包括充电桩运行状态、回路状态等。
3.4.3交易管理
平台管理人员可管理充电用户账户,对其进行账户进行充值、退款、冻结、注销等操作,可查看小区用户每日的充电交易详细信息。
3.4.4故障管理
3.4.5统计分析
通过系统平台,从充电站点、充电设施、、充电时间、充电方式等不同角度,查询充电交易统计信息、能耗统计信息等。

3.4.6基础数据管理
在系统平台建立运营商户,运营商可建立和管理其运营所需站点和充电设施,维护充电设施信息、价格策略、冻结和解绑等。

3.4.7运维APP
面向运维人员使用,可以对站点和充电桩进行管理、能够进行故障闭环处理、查询流量卡使用情况、查询充电充值情况,进行远程参数设置,同时可接收故障推送
3.4.8充电小程序
面向充电用户使用,可查看附近空闲设备,主要包含扫码充电、账户充值,充电卡绑定、交易查询、故障申诉等功能。
3.5系统硬件配置



04
结语
由于政府对电车行业的支持,电车的生产规模会伴随时代的进展而日益扩大,如此庞大的聚集性负荷接入电网势必给电网带来消极的影响,因此未来对于研究电动汽车有序充电优化策略是一个常态化的热点。对于电动汽车作为*负荷的合理有序控制会给电网和用户带来经济性的收益。电动汽车会给生态环境带来较小污染的排放,满足当前追求绿色的能源发展战略;对于电力公司来说,通过对充电顺序、时间,电价等合理的电动汽车充电调度可以使电网运行更经济可靠。未来对于这方面的研究还应关注以下几个问题:
(1)多关注用户对于优化充电调度的满意度,完善经济激励制度,使电动汽车用户自愿配合调度。
(2)简化充电制度,将用户充电这一行为与智能手机匹配,使用户通过手机关注并管理充电状态;
(3)主要关注交通情况和充电桩占用情况,结合当地电价和用户个人需求以及当时的交通情况综合向用户较优充电路径和充电持续时间,通过用户个人实际情况自行抉择。

上一篇:汽车电气系统的电源及接地分配设计
下一篇:整车OTA的EEA架构设计及作用分析
- 热门资源推荐
- 热门放大器推荐
- 边缘计算主机盒选购指南:五大核心指标解析
- Arm AGI CPU 更多细节:台积电 3nm 制程、Neoverse V3 微架构
- Arm AGI CPU 重磅发布:构筑代理式 AI 云时代的芯片基石
- Arm 拓展其计算平台矩阵,首次跨足芯片产品
- 阿里达摩院发布RISC-V CPU玄铁C950,首次原生支持千亿参数大模型
- 边缘 AI 加速的 Arm® Cortex® ‑M0+ MCU 如何为电子产品注入更强智能
- 阿里达摩院发布玄铁C950,打破全球RISC-V CPU性能纪录
- VPU中的“六边形战士”:安谋科技Arm China发布“玲珑”V560/V760 VPU IP
- 利用锚定可信平台模块(TPM)的FPGA构建人形机器人安全
- 使用 ON Semiconductor 的 FAN2518S 的参考设计
- LTC1530S8、3.3V/3A 稳压器
- 使用 ON Semiconductor 的 ADP3167 的参考设计
- 使用 Analog Devices 的 LT3420EDD 的参考设计
- 基于Kinetis® M的低成本单相电表参考设计
- LTC3708、具有上升/下降轨跟踪功能的 2.5V/15A 和 1.2V/15A 稳压器
- NXQ1TXH5插件板
- 应变仪仪表放大器
- WRL-13287,基于 ESP8266 802.11 无线局域网的 SparkFun Wi-Fi Shield
- 4.1W、3-LED 通用 LED 照明驱动器

现代雷达系统的信号设计
OP413EY

BFR340T






京公网安备 11010802033920号