说到纯视觉的自动驾驶方案,大家第一个想到的就是Tesla吧。的确,早在2021年,Tesla就已经实现了纯视觉的BEV检测方案,而且效果非常好。

细心的同学可能发现了,这套BEV方案中将相机空间的图像转换到BEV空间的核心组件就是Transformer。
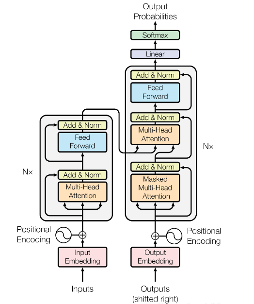
Transformer来源于自然语言处理领域,首先被应用于机器翻译。后来,大家发现它在计算机视觉领域效果也很不错,而且在各大排行榜上碾压CNN网络。

目标检测领域中,视觉Transformer不仅可以实现2D检测、3D检测,还可以实现多模态检测,BEV视角下的检测,性能也非常出色。
因此,掌握Transformer相关知识和工程基础成为了企业招聘算法工程师的一个技能要求点,也是简历上的一个很大的加分项。
然而,想要掌握基于Transformer的目标检测算法,有以下3个难点:
理解Transformer背后的理论基础,比如自注意力机制(self-attention), 位置编码(positional embedding),目标查询(object query)等等,网上的资料比较杂乱,不够系统,难以通过自学做到深入理解并融会贯通。

掌握基于Transformer的目标检测算法的思路和创新点,一些Transformer论文涉及的新概念比较多,话术没有那么通俗易懂,读完论文仍然不理解算法的细节部分。

2
Transformer代码不易看懂,因为作用机制与CNN有不少差别,所以完全理解代码并实践应用需要花费很大功夫。

3
关键字:Transformer BEV 自动驾驶
引用地址:
基于Transformer的目标检测算法难点
推荐阅读最新更新时间:2026-03-21 14:21
基于Transformer的多模态BEV融合方案
结合互补的传感器模式对于为自动驾驶 (AD) 等安全关键型机器人应用提供强大的感知至关重要。最近用于 AD 的最先进的相机-激光雷达融合方法依赖于单目深度估计,与直接使用来自激光雷达的深度信息相比,这是一项众所周知的困难任务。 在这里,作者发现这种方法没有像预期的那样利用深度,并且表明简单地改进深度估计不会导致对象检测性能的改进,并且令人惊讶的是,完全删除深度估计不会降低对象检测性能。这表明,在相机-激光雷达融合过程中,依赖单目深度可能是不必要的架构瓶颈。 在这项工作中,作者引入了一种新颖的融合方法,该方法完全绕过单目深度估计,而是使用简单的注意力机制在鸟瞰网格中选择和融合相机和激光雷达特征。 作者表明,作者的模型可以根据
[嵌入式]
基于双向前置交互Transformer的BEV语义分割方法
背景 近年来,基于纯视觉的感知方法由于其较高的信噪比和较低的成本,在自动驾驶领域占有重要地位。其中,鸟瞰图(BEV)感知已成为主流的方法。在以视觉为中心的自动驾驶任务中,BEV表示学习是指将周围多个摄像头的连续帧作为输入,然后将像平面视角转换为鸟瞰图视角,在得到的鸟瞰图特征上执行诸如三维目标检测、地图视图语义分割和运动预测等感知任务。 BEV感知性能的提高取决于如何快速且精准地获取道路和物体特征表示。图1中展示了现有的两类基于不同交互机制的BEV感知管道:(a)后交互和(b)中间交互。后交互管道[1]在每个相机视角上独立地进行感知,然后将感知结果在时间和空间上融合到一个统一的BEV特征空间中。中间交互管道[2,3,4]是最近使用得
[嵌入式]
从BEV感知到端到端自动驾驶
BEV感知是端到端自动驾驶的前一阶段的热点之一,实现感知计算的主要功能,但是在端到端自动驾驶的第二阶段,依旧需要对BEV的发展历程、原理实践、技术路线、工具链成果进行回顾和梳理。 本文梳理自动驾驶BEV技术的概念和原理、发展历程、主要方法、系统架构和结构定义、工程流程、应用案例。并梳理BEV与端到端自动驾驶在目标任务和工程技术链的关联。 01 BEV概念与原理 自动驾驶环境感知领域的发展大概分为三个阶段:1)2D图像空间检测障碍物,映射到鸟瞰空间做多相机和时序融合;2)直接在BEV空间中完成动态障碍物的3D检测和静态障碍物的识别建模;3)直接在3D空间中感知占用关系,输出可行驶
[汽车电子]
浅谈自动驾驶BEV感知方案
在高级别自动驾驶功能应用中,车辆的智驾系统必须能够解决corner case,即罕见却又无法完全避免的极端场景。这些场景数据样本较少,一旦模型不能有效识别,可能引发严重的安全事故。 前段时间,百度在Create大会上的辅助驾驶板块发布了一个挺硬核的内容,或许能有效解决corner case,车路一体的BEV感知方案——UniBEV。 BEV自动驾驶感知好比一个从高处统观全局的“上帝视角”,将三维环境信息投影到二维平面,以俯视视角展示环境中的物体和地形。在路径规划、障碍物检测、自动驾驶决策等方面,BEV感知都展现出了其独特的优势。 车路一体的BEV感知方案——UniBEV 路径规划:BEV感知可以将复杂的道路信息简化为一系
[嵌入式]
自动驾驶融合算法研究:BEV带动算法革命,AI大模型推动算法迭代
自动驾驶算法技术框架核心分为环境感知、决策规划、控制执行三部分。 环境感知:将传感器数据转换成车辆所处场景的机器语言,具体可以包括:物体检测、识别跟踪、环境建模、运动估计等; 决策规划:基于感知算法输出结果,给出最终行为动作指令,包括行为决策(车辆跟随、停止和超车)、动作决策(汽车转向、速度等)、路径规划等; 控制执行:在决策层的输出结果下,调动底层模块,向油门、刹车等核心控制部件发出指令,推动车辆按照规划线路行驶。 BEV带动算法革命 近年来BEV感知受到了广泛的关注,BEV模型主要提供了一个统一的空间,方便各项任务、传感器的融合。其主要有以下优势: BEV统一了多模态数据处理维度,使多模态融合更加容易
[汽车电子]
基于Transformer的自动驾驶传感器融合技术解析
传感器融合是许多感知系统中的一个重要课题,例如自动驾驶和机器人。在许多数据集上的排行榜,基于transformer的检测头和基于CNN的特征编码器(从原始传感器数据中提取特征),已成为性能最高的3D检测多传感器融合框架之一。 本文提供了最近基于transformer的3D目标检测任务的文献综述,主要集中于传感器融合,介绍了视觉transformer(ViT)的基础知识,还简要论述了用于自动驾驶的传感器融合的几种非transformer式较少占主导地位的方法。最后总结了transformer在传感器融合领域中的作用,并提出了该领域的未来研究方向。 更多内容可以参考:https://github.com/ApoorvRobot
[汽车电子]
BEV感知技术:多相机数据采集与高精度时间同步方案
随着自动驾驶技术的快速发展,车辆准确感知周围环境的能力变得至关重要。BEV(Bird's-Eye-View,鸟瞰图)感知技术,以其独特的视角和强大的数据处理能力,正成为自动驾驶领域的一大研究热点。 一、BEV感知技术概述 BEV感知技术,是一种从鸟瞰图视角(俯视图)出发的环境感知方法。与传统的正视图相比,BEV视角具有尺度变化小、视角遮挡少的显著优势,有助于网络对目标特征的一致性表达。基于这样的优势,可以更有效的对车辆周围环境进行感知。 图1:BEV 感知图 因此,在自动驾驶感知任务中,BEV感知算法通常包括分类、检测、分割、跟踪、预测、计划和控制等多个子任务,共同构建起一个完整的感知框架。 BEV感知算法的数据输入主
[嵌入式]
城市辅助驾驶NGP中的BEV模型
相比以往的L2+级别的辅助驾驶,主要是在封闭道路使用,比如高架和高速公路上。城市路面上因为路况更复杂,比如有红绿灯需要识别并做出决策、道路线也并不连续、还有行人和非机动车进入机动车的道路等等情况,所以自动驾驶的实现有很大的难度。但一旦做成,的确能让用户省心不少。所以也被我们在年初的时候,把城市辅助驾驶列为今年值得期待的十大智能车技术之一。 小鹏汽车自动驾驶副总裁吴新宙也说“小鹏的XNGP是无人驾驶实现前,智能辅助驾驶的终极形态。” Part 1 特斯拉在自动驾驶软件和算法上的创新 为什么城市辅助驾驶相比之前的辅助驾驶有了飞速提升,需要先介绍一下特斯拉的BEV鸟瞰图和占有网络模型。 ◎BEV(Bird's-eye-view
[嵌入式]