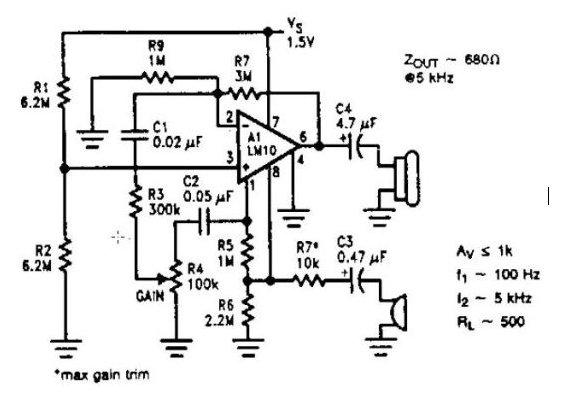
这是一个低压麦克风前置放大器电路,采用1.5V电源。该基准电压源单位增益带宽为500kHz,用作增益为100的前置放大器。其输出通过增益控制电位计馈送到运算放大器,运算放大器连接增益为10。该组合在60kHz带宽、空载时提供10dB增益,在5Ω时加载500kHz。输入阻抗为10kΩ。
以这种方式将基准电压源用作前置放大器可能会导致过多的噪声。但是,由于基准电压较低,因此增加均方根的鼻贡献也同样较低。此连接中的输入噪声电压为440-500nVHz,大约等于放大器的输入噪声电压。
麦克风前置放大器电路图

上一篇:三合一低成本筋膜枪主板方案介绍与分享
下一篇:基于Kaldi的语音识别引擎的架构设计方案
推荐阅读最新更新时间:2026-03-19 17:47
- 边缘计算主机盒选购指南:五大核心指标解析
- Arm AGI CPU 更多细节:台积电 3nm 制程、Neoverse V3 微架构
- Arm AGI CPU 重磅发布:构筑代理式 AI 云时代的芯片基石
- Arm 拓展其计算平台矩阵,首次跨足芯片产品
- 阿里达摩院发布RISC-V CPU玄铁C950,首次原生支持千亿参数大模型
- 边缘 AI 加速的 Arm® Cortex® ‑M0+ MCU 如何为电子产品注入更强智能
- 阿里达摩院发布玄铁C950,打破全球RISC-V CPU性能纪录
- VPU中的“六边形战士”:安谋科技Arm China发布“玲珑”V560/V760 VPU IP
- 利用锚定可信平台模块(TPM)的FPGA构建人形机器人安全
- LTC2945IUD-1 在 -48V 系统中使用低侧检测进行电源监控的典型应用
- 用于 24V 汽车应用的 LTC4367IDD 过压电源保护控制器的典型应用
- LTC2635-HZ12 四通道、12 位数模转换器的典型应用
- 使用 ROHM Semiconductor 的 BU4821 的参考设计
- 使用 Analog Devices 的 AD9625 的参考设计
- LT1307CS8 高压反激式转换器的典型应用电路
- AD7858L 3V 至 5V 单电源、200ksps、8 通道、12 位采样 ADC 的典型应用
- AND8337/D、1.2V、1.5V DC 至 DC 单路输出电源参考设计
- DER-713 - 使用 InnoSwitch3-EP PowiGaN 和 MinE-CAP 的 65 W 高功率密度适配器
- LDK120C11R 1.1V低压降稳压器典型应用(可调版)电路

新概念模拟电路5-源电路(信号源和电源)【文字版】
现代雷达系统的信号设计
BFR340T






京公网安备 11010802033920号