分享一型已量产的风扇设计方案。

I下面分功能模块来讲解下:

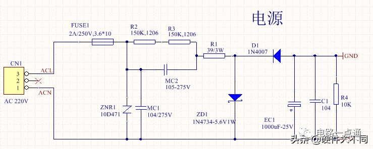
电源部分
该电源部分采用小家电常用的阻容降压电路,阻容降压的特点是成本低,缺点为电源不隔离,不安全,且提供的电流有限,本设计中因系统负载很轻,考虑到成本,故使用阻容降压方案。
阻容降压电路全分析:
阻容降压的本质不是降压,而是限流,其输出电压大小由负载的阻抗大小决定,阻抗大电压就高,阻抗小电压就低。电容器实际上起到一个限制电流和动态分配电容器和负载两端电压的角色。查看--->阻容降压电路原理全分析、参数计算
阻容降压电路优缺点
阻容降压有一些很明显的缺点,很多地方都已经淘汰了,但是在我的工作的场景下,一些低成本小功耗的场合还是能见到他的身影的。查看--->阻容降压原理分析及实际用法

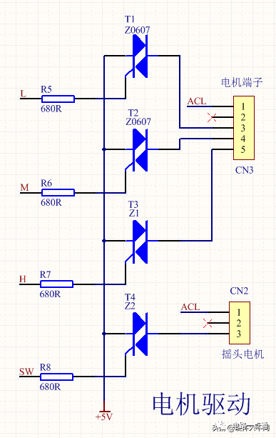
通过单片机控制电机的各个档位,当IO口输出低电平时,可控硅导通。可控硅触发工作在第3象限,设计中不要将可控硅触发设置在第4象限,理由如下:若运行在第4象限由于双向可控硅的内部结构,门极离主载流区域较远,导致需要更高的Igt,由 Ig 触发到负载电流开始流动,两者之间迟后时间较长,导致要求 Ig 维持较长时间,另外一个缺点就是会导致低得多的 dIT/dt 承受能力,若控制负载具有高dI/dt 值(例如白炽灯的冷灯丝),门极可能发生强烈退化。查阅可控硅BT134器件规格书,也明确说明触发工作在第4象限,Igt需求更大。如下图:

第4象限Ig触发电流需求大




蜂鸣器驱动

该风扇方案简单,成本低,是典型的低成本小家电方案。
关键字:低成本 小家电 智能风扇
引用地址:
低成本小家电智能风扇设计方案
推荐阅读最新更新时间:2026-03-20 06:45
低成本小家电智能风扇设计方案
分享一型已量产的风扇设计方案。 I下面分功能模块来讲解下: 电源部分 该电源部分采用小家电常用的阻容降压电路,阻容降压的特点是成本低,缺点为电源不隔离,不安全,且提供的电流有限,本设计中因系统负载很轻,考虑到成本,故使用阻容降压方案。 阻容降压电路全分析: 阻容降压的本质不是降压,而是限流,其输出电压大小由负载的阻抗大小决定,阻抗大电压就高,阻抗小电压就低。电容器实际上起到一个限制电流和动态分配电容器和负载两端电压的角色。查看--- 阻容降压电路原理全分析、参数计算 阻容降压电路优缺点 阻容降压有一些很明显的缺点,很多地方都已经淘汰了,但是在我的工作的场景下,一些低成本小功耗的场合还是能见到他的身影的。查看--- 阻
[嵌入式]
乐鑫ESP32-S3实智能触摸屏冷暖风扇方案优势
随着智能家居的升级,传统的家电已经被新一代的自动化家电慢慢覆盖,在新风追求这一方面也不例外。传统的家用风扇依靠机械扇叶高频率切割出风,对儿童乃至成人存在着一定的安全隐患,而且提供的吹风闷热、聒噪、如烈风拍打且凌乱,无疑对办公以及日常生活造成一定的影响。 柔如山涧风,嗅如原上野。无叶智能冷暖扇的出现,实现了人们对理想新风的追求。无叶智能冷暖扇无需依靠机械扇叶拨风,在将安全隐患降到最低的同时,实现360°广角送风,全屋享受轻柔贴肤的吹风体验,也不再聒噪闷热,纸张也不会再满天飞。 无叶智能冷暖扇的智能化不仅仅只是体现在了其创新性的送风方式,还体现在了它简单直观的操作方法以及简约清 雅的外观。将触摸显示屏与智能冷暖扇结合起来,在实现了
[嵌入式]
基于单片机的智能控温风扇系统设计
本文设计的多功能自动调温控制系统。该系统采用了DS18B20温度传感器检测电风扇周围环境温度,并且根据用户设定的调温模式自动识别模式,若是自动调温模式,则会控制电风扇转速根据温度的变化而作出相应的温度调整。 系统模块主要包括:主控模块、电源电路、MCU控制模块、温度采集模块、无线遥控模块、电机模块、数码管显示模块。 系统组成:以STC90C52单片机为基础,温度采集选用DSl8B20数字温度传感器,实现无线遥控远程控制需要通过VS1838一体化红外接收头来实现功能,电机使用lm298电机驱动,显示功能通过lcd12864来实现。 01 总体方案设计 本系统的总体设计思路是以STC90C52单片机为基础,温度采集选用DS
[单片机]
基于51单片机的智能温控风扇
硬件设计 数码管作为显示器,按键设置温控范围,当环境温度低于最低值,风扇关闭,在温度范围内,风扇为1挡,环境高于最高值,风扇为2挡; 仿真图: 0挡 1挡 2挡 程序设计 #include reg51.h #include intrins.h //包含头文件 #define uchar unsigned char #define uint unsigned int //宏定义 sbit dj=P1^0;//电机控制端接口 sbit DQ=P1^6;//温度传感器接口 //按键接口/ sbit key1=P3^5;//设置温度 sbit key2=P3^6;//温度加 sbit key3=P3^7;//温度减 //
[单片机]
东芝面向风扇电机推出600V/500V小型封装高压智能功率器件
东芝 公司旗下存储与电子元器件解决方案公司今日宣布推出新系列小型封装高压智能功率器件(IPD),这些产品用于空调、空气净化器和空气泵等各类风扇电机。该新系列包括600V/2.5A “TPD4204F"和500V/2.5A “TPD4206F2"两款产品,产品出货即日启动。下面就随手机便携小编一起来了解一下相关内容吧。 东芝 公司旗下存储与电子元器件解决方案公司今日宣布推出新系列小型封装高压智能功率器件(IPD),这些产品用于空调、空气净化器和空气泵等各类风扇电机。该新系列包括600V/2.5A “TPD4204F"和500V/2.5A “TPD4206F2"两款产品,产品出货即日启动。 利用 东芝 最新的 MOSF
[手机便携]
电源风扇智能控温? 数字转速仪探究竟
提起电源产品,可能大部分的玩家首先会联想到的是电源的额定功率、主动式PFC、单双路+12V输出或者美国80PLUS认证等等。而今天笔者要讲的是电源另一个不可或缺的散热部分——风扇。 现在普遍市售的电源都宣称自己配备的是12或者14CM的AI智能控温散热风扇,一般消费者也许会对智能控温的真实性感到疑惑。因为大部分电源都没有具备显示自身风扇工作时转速的数值,所以这次笔者找来一款红外数字转速仪为大家解答疑难。 红外或者激光转速仪原理相类似 红外数字转速仪是一种非接触式,光电传感的转速计量仪器。它由光源、光电盘、光敏二极管、检波放大电路与数显装置等组成。光电盘随转轴一同转动,光敏二极管将光电盘透射来的光信号转换为电信号,然后通过
[电源管理]
基于热释人体红外和温度传感系统的智能温控风扇及照明控制系统
O 引言 目前绝大多数楼宇风扇和电灯在使用时都是由人员手动操作,当天气闷热时由楼宇内的人员手动开启风扇和选调风速,当灯光不足或在上楼梯时手动开启电灯,常常会由于人员的疏忽在人离开之后忘记关闭设备而导致用电的浪费。在本系统设计中,考虑采用单片机为控制器,以热释人体红外和温度传感系统来检测室内有无人员以及室内温度,设计一个智能温控风扇及照明控制系统,可以实时调节和控制室内的风扇和灯光的照明,从而达到智能控制和节能的目的。 1 系统总体设计 系统方框图如图l所示。通过51单片机和热释人体红外来检测区域内是否有人,如有人再检测其温度和光度是否需开启风扇和灯光并且实现该调在哪个档位,并由指示灯显示档位。用数码管显示
[单片机]
MAX31785 6通道智能风扇控制器
该MAX31785是一个闭环多 风扇控制器 。自动闭环控制,从而节省了风扇工作在尽可能低的速度球迷系统的电源。风扇速度较慢,额外的好处包括降低音频噪声,延长风扇寿命,降低系统维护。在一个用户可编程的查找表(LUT)的基础上,装置会自动调整的六个独立的球迷在一个或更多的11个可用温度传感器的速度。另外,外部主机可以手动命令风扇速度和设备自动调整风扇速度。该器件包含一个风扇健康诊断功能,帮助用户预测即将发生的风扇故障。该设备还可以远程监控多达六电压 关键特性
六风扇控制独立通道
支持3线和4线风扇
自动闭环控制风扇转速
RPM的或基于PWM控制
可选手动模式控制
快速和慢速的PWM
[模拟电子]