12W场效应管音频放大器电路图

发布者:BoldDreamer最新更新时间:2024-04-19 来源: elecfans关键字:12W  场效应管  音频放大器 手机看文章 扫描二维码
随时随地手机看文章

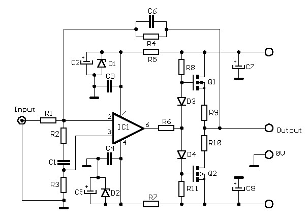
这是一款8Ω负载下的12W小型功率放大器,将NE5534集成技术与晶体管作为V-MOSFET输出级相结合,获得出色的音质。输入灵敏度最大为 3V rms,1 kHz 时失真系数为 0.002%,频率响应为 15 Hz 至 100 kHz。 (-3dB)。

wKgZomTMyJOAalIjAAB9tEuUI88324.jpg?imageView2/2/w/1000

12W 场效应管音频放大器零件清单:

R1 33kΩC1 1nF 63VD1 1N967B 齐纳管 18V 0.5W
R2 6.8kΩC2 47μF 40VD2 1N967B 齐纳管 18V 0.5W
R3 22kΩC3 100nF 63VD3 1N4148
R4 100kΩC4 100nF 63VD4 1N4148
R5 1kΩC5 47μF 40VQ1 2SK135
R6 330ΩC6 4.7 pF 陶瓷Q2 2SJ50
R7 1kΩC7 100 µF 40VIC1 NE5534
R8 10kΩC8 100 µF 40V
R9 0.47Ω 2W

R10 0.47Ω 2W

R11 10kΩ

 


关键字:12W  场效应管  音频放大器 引用地址:12W场效应管音频放大器电路图

上一篇:基于LM1875的音频功率放大器电路图
下一篇:12W场效应管音频放大器电路图

推荐阅读最新更新时间:2026-03-25 15:09

12W场效应管音频放大器电路图
这是一款8Ω负载下的12W小型功率放大器,将NE5534集成技术与晶体管作为V-MOSFET输出级相结合,获得出色的音质。输入灵敏度最大为 3V rms,1 kHz 时失真系数为 0.002%,频率响应为 15 Hz 至 100 kHz。 (-3dB)。 12W 场效应管音频放大器零件清单: R1 33kΩ C1 1nF 63V D1 1N967B 齐纳管 18V 0.5W R2 6.8kΩ C2 47μF 40V D2 1N967B 齐纳管 18V 0.5W R3 22kΩ C3 100nF 63V D3 1N4148 R4 100kΩ C4 100nF 63V D4 1N4148 R5 1kΩ C5 47μF
[嵌入式]
<font color='red'>12W</font><font color='red'>场效应管</font><font color='red'>音频放大器</font>电路图
基于TinySwitch™-5 12W单路输出过载测试/动态测试/安全性测试
EEWorld论坛网友:韵湖葱白‌‌ Power Integrations(PI)推出的 TinySwitch™-5 系列 12W 单路输出电源开发板(型号 DER-1017),凭借小巧设计与宽电压输入优势备受关注。其实际输出精度、环境适应性及抗干扰表现能否匹配场景需求?本文将通过全方位实测,为用户呈现真实性能。 测试条件:空载,半载,满载,过载,动态。 测试环境: 测试1:空载DS波形 测试2:半载DS波形 测试3:满载DS波形和负载情况 测试4:过载DS波形 超过1.5A,调到1.6A即出现过载,输出电压在震荡。 测试5:超级过载,负载增加到2A~3A,输
[电源管理]
基于TinySwitch™-5 <font color='red'>12W</font>单路输出过载测试/动态测试/安全性测试
12W可控硅调光LED驱动解决方案
卓一电子提供了一套12W可控硅调光LED驱动解决方案,这套方案性能高度稳定可靠,方案产品在模拟恶劣环境下经过很长时间老化,具有短路、电流温度补偿功能,可在-20~+60℃下工作。适用LED天花灯等。 产品特点: 1、性能高度稳定可靠,产品在模拟恶劣环境下长时间老化; 2、产品品种规格齐全; 3、具有短路、电流温度补偿功能,可在-20~+60℃下工作; 4、设计采用稳定PWM控制芯片技术,减少光衰,调光效果明显; 5、转换效率高达85%,高功率因数,低发热,稳定可靠,优质元器件确保电源寿命更长,更安全可靠; 6、兼容可控硅调光器,实现0~100%调光,调节均匀,渐变效果明显; 产品概述 所列参数均为常规机型参数范围,特殊参
[电源管理]
<font color='red'>12W</font>可控硅调光LED驱动解决方案
3wLED灯杯与12W节能灯性价比
假如我们3W的LED灯杯要120元,市场上常用12W节能价格大概为20元。 假如每天亮灯8个小时 节能灯12W 每天就是0.096度电,而8小时 我们3W的 LED灯仅仅是0.024度电,也就是每天节省了 0.072度,一年节省26.28度。 LED灯杯寿命大于50000小时。而节能灯大概只有5000小时(中国仅仅有10%的产品能达到这种效果)。 相比之下1年12W的节能灯大概得用2个。 那么一支3W 的LED灯杯每年就要比大家所用的12W的节能灯省了26.28度*1元/度+2*20元/支=66.28元。 每天用8小时LED灯杯两年就挣回成本了。LED灯杯寿命大于50000小时家用大概能用10年左右。那么后面8年的时间的电费跟灯的费
[电源管理]
SSL2101设计的12W调光LED驱动方案
本文介绍了SSL2101主要特性,方框图,典型应用电路图以及12W调光LED驱动器电路,输入电压230VAC和120VAC所用的材料清单(BOM). SSL2101 是NXP公司的开关电源(SMPS)控制器,可直接从火线整流电压工作,并集成了相位调光器.器件包括高压功率开关,以及允许直接从整流的火线电压工作的电路和给相位调光器供电的高压电路.主要用于高达15W的LED模块驱动. SSL2101主要特性: Easy migration to existing lighting control infrastructure, TRIAC and transistor dimmers Supports majority of av
[电源管理]
SSL2101设计的<font color='red'>12W</font>调光LED驱动方案
实用!万用表测量判断场效应管的管脚和放大能力
  测试电路示意图如图1所示,栅极G到漏极D与源极S之间为两个PN结。而漏、源极之间是对称结构,呈纯电阻性,即正反向电阻基本相等,根据这一特点用万用表便可很容易判断各电极(管脚)。方法是:在不知管型的情况下,首先确定漏、源极,再确定栅极。      图1 用万用表测试结型声效应管管脚(极性)   万用电表置R& TI mes;1k档,然后反复测试管子的三个电极,只要其中两脚的正、反向测试电阻值相等,约为几千欧姆时,这两个极必定是漏、源极。当然为了验证还得确定剩下那只脚是栅极,该脚对漏、源极中任一脚的正、反向电阻应是不一样大的(PN结),若—样,说明该管是坏的。   当用黑表笔与栅极相接,再用红表笔分别去触碰另外两个极,
[测试测量]
实用!万用表测量判断<font color='red'>场效应管</font>的管脚和放大能力
VMOS场效应管的检测方法及注意事项
VMOS场效应管的检测方法 (1).判定栅极G   将万用表拨至R×1k档分别测量三个管脚之间的电阻。若发现某脚与其字两脚的电阻均呈无穷大,并且交换表笔后仍为无穷大,则证明此脚为G极,因为它和另外两个管脚是绝缘的。 (2).判定源极S、漏极D 由图1可见,在源-漏之间有一个PN结,因此根据PN结正、反向电阻存在差异,可识别S极与D极。用交换表笔法测两次电阻,其中电阻值较低(一般为几千欧至十几千欧)的一次为正向电阻,此时黑表笔的是S极,红表笔接D极。 (3).测量漏-源通态电阻RDS(on) 将G-S极短路,选择万用表的R×1档,黑表笔接S极,红表笔接D极,阻值应为几欧至十几欧。 由于测试条件不同,测出的RDS(on)值比手
[测试测量]
纳芯微电子推出汽车级音频放大器和传感器 用于智能驾驶舱系统
据外媒报道,纳芯微电子(NOVOSENSE)宣布推出NSDA6934-Q1 D类音频放大器和NSHT30-Q1温湿度传感器。 图片来源: 纳芯微电子 NSDA6934-Q1是一款高效的四通道D类放大器,配备数字输入,每通道功率高达75W。它专为外部功率放大器应用而优化,通过其独特的低延迟模式,将音频路径延迟显著降低70%以上,从而有效应对汽车音频领域的关键挑战。这为基于DSP的功能(例如道路噪声消除(RNC))提供了更多处理时间,同时降低了计算负载。 该放大器支持高达192kHz的采样率和多种调制模式(包括BD和1SPW),可适应高输出和低功耗应用场景,从而高度灵活地适用于紧凑、空间受限的座舱设计。 该器件还具有
[汽车电子]
纳芯微电子推出汽车级<font color='red'>音频放大器</font>和传感器 用于智能驾驶舱系统
小广播
最新嵌入式文章
何立民专栏 单片机及嵌入式宝典

北京航空航天大学教授,20余年来致力于单片机与嵌入式系统推广工作。

厂商技术中心

 
EEWorld订阅号

 
EEWorld服务号

 
汽车开发圈

 
机器人开发圈

电子工程世界版权所有 京ICP证060456号 京ICP备10001474号-1 电信业务审批[2006]字第258号函 京公网安备 11010802033920号 Copyright © 2005-2026 EEWORLD.com.cn, Inc. All rights reserved