随着DoE 六级能效及CoC V5 Tier 2的实施,同步整流取代肖特基已成为大势所趋,骊微电子推出新一代精简外围12V3A六级能效充电器/适配器方案:PN8275+PN8308H外围外围BOM降低20%,效率高达87%,满足六级能效的传统12V3A六级能效同步整流方案。

六级能效12V3A适配器方案概述:
PCBA尺寸:39.0mm*86.0mm
输入电压:90~265Vac全电压
输出功率:36W(Typical)
平均效率:≥88.3%(满足CoC V5 Tier2六级能效要求)
待机功耗:<50mW(Vin=265Vac)
输入欠压保护、输入过压保护、输出过压保护,输出过流保护等
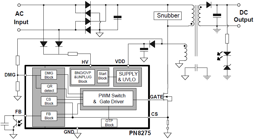
PN8275是一款集成了高压启动的电流模式的开关电源芯片,结合多模式混合调制技术和X电容放电功能实现六级能效,并符合IEC 62368-1:2014标准要求(CB证书编号:DK-76617-UL);PN8275提供了全面保护功能包括输入市电欠压保护、市电过压保护、输出过压保护、OTP、OCP、次级整流管短路保护等。
PN8308H包括DCM/CCM模式同步整流控制器及80V/10mΩ智能功率MOSFET,用于在9-20V的反激系统中替代次级整流肖特基二极管。PN8308H外围精简,采用独特电流跟踪技术,可在50ns内快速关断,改善系统EMI特性,彻底避免直通损坏并降低SR开关尖峰电压。

如何实现低待机功耗:PN8275内置850V 高压启动及放电模块,265Vac轻松实现50mW待机功耗!
如何提高转换效率:PN8308H内置80V/10mΩ 智能功率MOSFET,115Vac/230Vac平均效率大于92%!
如何简化EMC设计:PN8275内置X电容放电模块,可通过增大X电容简化传导设计;PN8308H采用独特电流跟踪技术降低SR开关尖峰电压,改善辐射3dB以上!
12V3A六级能效适配器方案亮点:
输出规格:12V/3A
内置 850V 高压模块实现 X 放电功能
HV 脚可实现精确市电异常保护:OVP、Brown in/out
高压启动+多工作模式+同步整流技术,满足 CoC V5 Tier 2、

DCM模式同步整流虽然技术成熟,但应用场合一般受限于小功率充电器,CCM模式同步整流支持任何模式原边芯片,因此应用功率更大、应用场合更广,PN8308因外围精简、EMC性能卓越、支持任意工作模式、贴片封装并无需散热片,被广泛应用于12V2A-12V3A六级能效适配器
关键字:适配器
引用地址:
PN8275+PN8308H六级能效12V3A适配器方案
推荐阅读最新更新时间:2026-03-22 01:32
三大关键点揭露电源适配器无法通用原因
在几乎人手一台智能设备的当下,人们家中与之配套的电源适配器越来越多。以笔记本电脑为例,有时笔记本损坏或更新换代,电源适配器就变成了无用的摆设。有的人选择扔掉,也有的人选择将其用与其它同类型设备,但实际上同种类的电源适配器并不一定通用,本文就将对造成笔记本电脑电源适配器不通用的三个常见原因进行总结。 接口不同 多数笔记本电脑电源适配器品牌间的接口不同,这就意味着应用其他品牌的电源适配器根本不能插入到你的笔记本电脑进行供电。接口不同是相对安全的,因为至少你不会插入电流或电压不符合的电源适配器给笔记本电脑供电,而导致电脑硬件损坏。 电压不同 不同品牌笔记本电脑电源适配器电压是不雷同的,例如:一般情况下IBM是16V,Dell是20V
[嵌入式]
原装笔记本电源适配器真的比非原装效果好?
在使用电源适配器的过程中,难免会发生适配器损坏或丢失的情况。那么此时大多数人会选择重新购买或暂时用非原配的电源适配器来进行充电,在这一过程中,人们会发现非原配的电源适配器充电效率远远不及原装的给力,很多人认为这种落差是由于电压不匹配造成的,真的是这样吗? 虽然人们可能感觉原装与非原装的电源适配器差别明显,但实际上这种差别是很难被察觉的。通常的负载允许的输入电压有一个安全范围,比如标称值加减5%,一个例子就是很多2.5英寸硬盘的输入要求就是5v加减5%。笔记本也一样,如果输入电压过大或者过小都会导致保护电路动作,从而停止工作。但是在保护电路动作之前,笔记本内部的稳压电路已经偏向工作上限或者下限,原则上对器件寿命有一定影响。
[嵌入式]
高效低功耗:基于onsemi NCP1341的65W适配器电源方案
如何实现高性能与低功耗的完美结合? 在现代电子设备中,电源适配器的性能和效率至关重要。onsemi推出的NCP1341B1反激式控制器,为设计高性能离线功率转换器提供了创新解决方案。本文将详细解析基于NCP1341B1的65W适配器电源方案,揭示其核心技术优势及应用场景。 产品实体图 核心技术亮点: 1. 准谐振操作与山谷锁定技术 NCP1341采用准谐振操作模式,配备专有的山谷锁定电路,可稳定切换至第六山谷。随后,控制器进入频率折返模式,减少轻负载条件下的开关损耗。 2. Quiet Skip模式 在负载持续降低时,NCP1341进入Quiet Skip模式,有效管理电源,同时将声学噪声降至最低。 3. 功率偏移
[嵌入式]
大联大友尚集团推出基于Leadtrend产品的100W PD3.0适配器方案
2025年6月19日,致力于亚太地区市场的国际领先半导体元器件分销商---大联大控股宣布,其旗下 友尚推出基于通嘉科技(Leadtrend)LD7798、LD8526、LD6612芯片的100W PD3.0适配器方案。 图示1-大联大友尚基于Leadtrend产品的100W PD3.0适配器方案的展示板图 当前,大功率供电需求已然成为数码设备发展的必然趋势。以笔记本电脑为例,为实现多任务并行处理等高强度工作,设备需要持续且稳定的电力支持。因此,100W甚至更高功率的电源供应逐渐成为标配。在此背景下,USB PD供电协议应运而生,该协议旨在通过USB Type-C接口实现各类设备供电的标准化与统一化。在理想状
[电源管理]
大联大诠鼎集团推出基于立锜科技产品的140W电源适配器方案
2025年5月20日, 致力于亚太地区市场的国际领先半导体元器件分销商---大联大控股宣布,其旗下诠鼎推出基于立锜科技(Richtek)RT7333、RT7795、RT7220E芯片的140W电源适配器方案。 图示1-大联大诠鼎基于立锜科技产品的140W电源适配器方案的展示板图 随着游戏本、高性能创作本等高配电脑设备市场的蓬勃发展,电源适配器的需求也在不断升级。一方面,消费者希望充电器能够快速为设备补充电量,减少等待时间,以满足移动办公、游戏娱乐等场景下的使用需求;另一方面,在设备轻薄化趋势下,用户期望大功率适配器在保证输出功率的同时,具备更小的体积和更轻的重量,以便
[电源管理]
媒体适配器PTV3000拆解解析
我一直在寻找便宜又好用的消费电子产品进行拆解,以了解其详细结构。NETGEAR公司的PTV3000 Push2TV在Groupon上仅售39.99美元,成为我下一个解析对象。 PTV3000是NETGEAR公司第三代流媒体适配器,支持Intel WiDi协议。PTV1000支持最高720p的WiDi v1.0,而PTV2000和PTV3000则可支持更新版本的1080p WiDi规范。PTV3000的紧凑程度远超先前版本,经固件升级后可支持衍生于WiDi的Miracast协议。 图(a):PTV3000流媒体适配器拆解过程。 图(a)显示了PTV3000的后面板microUSB(电源)和HDMI连接器以及嵌入式复位开
[嵌入式]
大联大诠鼎集团推出基于Innoscience产品的300W电源适配器方案
2024年6月18日,致力于亚太地区市场的国际领先半导体元器件分销商--- 大联大控股宣布,其旗下诠鼎推出基于英诺赛科(Innoscience)InnoGaN INN700D140C和INN700DA140C芯片的300W电源适配器方案。 图示1-大联大诠鼎基于Innoscience产品的300W电源适配器方案的展示板图 随着移动设备对于充电速度和充电效率的需求不断提升,氮化镓(GaN)技术在电源适配器领域的应用日益广泛。与传统的硅(Si)相比,GaN作为第三代半导体材料具有更宽的间隙和更高的击穿电压,因而能够在紧凑的空间体积内提供更高的功率密度。针对这一特点,大联大诠鼎基于Innoscience InnoGaN IN
[电源管理]
ZS2935SL-36W电源适配器方案
ZS2935SL产品是深圳立元微科技自主研发生产的开关电源芯片,该产品采用了全国产化设计,立元微拥有全部自主知识产权,加强散热SOP-7 PLUS封装形式,可有效降低整机温度,进一步提升产品的输出功率 一、产品描述 ZS2935SL是一款恒流.恒压.工作在断续模式的开关电源芯片.新一代电源技术和高度集成度保证了产品卓越的可靠性.该产品采用原边反馈控制机制.无需光耦和TL431即可实现高精度输出.恒流恒压精度达到正负4%以内.同时内部集成了高压MOS管.内部设计了无电容控制电路.无需外接补偿和采样滤波电容.同时具有输出线缆掉电补偿功能以达到优秀的恒压特性.根据外接线缆的型号和长度通过修改反馈电阻阻值调整补偿的幅度.芯片采用多种控
[嵌入式]