变频器和逆变器在我们的生活中越来越常见了,比如家用空调现在很多都是智能变频空调,再比如很多有车一族都会随车配备一台500W或者600W的车载逆变器,这些离我们生活很近的家用电器的背后都有逆变器和变频器的身影,今天我要给大家介绍的是逆变器和变频器电路中非常常见的一些电子模块以及他们的常见用法。
M57962驱动模块
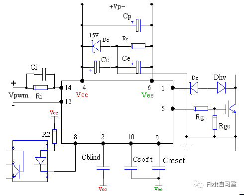
M57962驱动模块,它的内部集成了退饱和、检测和保护单元,当发生过电流对能快速响应,但慢速关断IGBT,并向外部电路给出故障信号。它输出的正驱动电压为+15V,负驱动电压为-10V。其内部结构方框图如下图所示,它由光电耦合器、接口电路、检测电路、定时复位电路以及门极关断电路组成。
M57962L是N沟道大功率IGBT模块的驱动电路,能驱动600V/400A和1200V/400A的IGBT。M57962L具有以下几个特点:
(1) 动态驱动能力强,能为 IGBT 栅极提供具有陡峭前后沿的驱动脉冲。当 IGBT 在硬开关方式下工作时,会在开通及关断过程中产生较大的开关损耗。
(2) 能向 IGBT 提供适当的正向栅压,一般取+15V为最佳。
(3) 能向 IGBT 提供足够的反向栅压,这样可以使IGBT迅速可靠的关断,达到预期的效果。
(4) 有足够的输入输出电隔离能力。
(5) 具有栅极电压限幅电路,保护栅极不被击穿。IGBT 栅极极限电压一般为±20V ,驱动信号超出此范围就可能破坏栅极。
(6) 输入输出信号传输无延时。这一方面能够减少系统响应滞后,另一方面能提高保护的快速性。
(7) 在出现短路、过流的情况下,能迅速发出过流保护信号,供控制电路进行处理。

图 2 M57962构成的应用电路
用M57962构成的驱动电路具有成本低,稳定可靠的特点因此出现故障后检修也几位方便。
EXB840驱动模块
EXB840驱动模块,它是又日本富士电机早期推出的产品功能与M57962系列相似,在大多数应用中都可以互相代换。所有基于EXB840系列的驱动方案都可以用M57959/M57962直接替换,目前这种模块已经停产,市面上能够买到的已经基本上都是国产替代的了。

图 5 EXB840构成的典型应用电路
采用EXB840的驱动电路常见于比较早期的电力电子设备中,它具有以下特点:
1)EXB840 工作原理如图5,当EXB840的14脚和15脚有10mA的电流流过1us以后IGBT正常开通,VCE下降至3V左右,6脚电压被 钳制在8V左右,由于VS1稳压值是13V,所以不会被击穿,V3不导通,E点的电位约为20V,二极管VD截止,不影响V4和V5正常工作。当 14脚和15脚无电流流过,则V1和V2导通,V2的导通使V4截止、V5导通,IGBT栅极电荷通过V5迅速放电,引脚3电位下降至0V,是 IGBT栅极----门极间承受5V左右的负偏压,IGBT可靠关断,同时VCE的迅速上升使引脚6“悬空”。C2的放电使得B点电位为0V,则V S1仍然不导通,后续电路不动作,IGBT正常关断。
2)如有过流发生,IGBT的V CE过大使得VD2截止,使得VS1击穿,V3导通,C4通过R7放电,D点电位下降,从而使IGBT的栅一射间的电压UGE降低 ,完成慢关断,实现对IGBT的保护。由EXB840实现过流保护的过程可知,EXB840判定过电流的主要依据是6脚的电压,6脚的电压不仅与VCE 有关,还和二极管VD2的导通电压Vd有关。
上一篇:变频器和逆变器常用的驱动集成电路(二)
下一篇:一文详解PLC的结构单元
推荐阅读最新更新时间:2026-03-25 02:29
- 边缘计算主机盒选购指南:五大核心指标解析
- Arm AGI CPU 更多细节:台积电 3nm 制程、Neoverse V3 微架构
- Arm AGI CPU 重磅发布:构筑代理式 AI 云时代的芯片基石
- Arm 拓展其计算平台矩阵,首次跨足芯片产品
- 阿里达摩院发布RISC-V CPU玄铁C950,首次原生支持千亿参数大模型
- 边缘 AI 加速的 Arm® Cortex® ‑M0+ MCU 如何为电子产品注入更强智能
- 阿里达摩院发布玄铁C950,打破全球RISC-V CPU性能纪录
- VPU中的“六边形战士”:安谋科技Arm China发布“玲珑”V560/V760 VPU IP
- 利用锚定可信平台模块(TPM)的FPGA构建人形机器人安全
- 用于 7VIN 至 16VIN、1.5V 和 1.2V 输出的 LTM4628EV DC/DC 模块稳压器的典型应用电路
- 使用 Analog Devices 的 LTC3728LIGN 的参考设计
- DER-406 - 适用于 A19 灯的 5.76 W 高 PF 非隔离降压-升压型 TRIAC 调光 LED 驱动器
- ADR5045B 5V 输出精密微功率并联模式电压基准的典型应用
- LT3970EDDB-3.42 2.5V 降压转换器的典型应用
- MC78M08BDTG 8V 电流调节器的典型应用
- LT1021DCN8-5 精密电压基准的典型应用
- DER-282 - 100W, 扁平(11 mm), LLC DC-DC转换器
- REF193 低压差开尔文连接电压基准的典型应用电路
- LT3088EM 线性稳压器用于添加软启动的典型应用

stm32驱动屏IC rm68042
1K纯正弦波逆变电源原理图及PCB
基于STM32正弦波逆变器设计
现代雷达系统的信号设计
5962-89541022A
BFR340T






京公网安备 11010802033920号