随着科技的发展,对家居生活中的照明设备要求也越来越高,普通照明显然已无法再满足人们对智能家居的需求,在满足基本照明需求上,还要求控制智能化、操作简单化、节能高效化,智能照明由此应运而生!
智能语音照明和其他的灯一样,只是多了语音控制功能,就是通过说话就能开关关灯或者实现一些其他的功能。
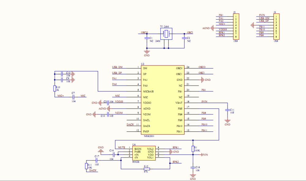
NRK3301智能照明语音芯片方案:
智能照明可以语音控制,是加入了语音控制芯片,说话控制灯的语音识别芯片在选型时尤为注意识别的应用环境和识别距离的把握,九芯电子推出的语音识别芯片——NRK3301,体积小,识别率高,识别距离远达5米,同时还具备95%的高识别率、高唤醒率和快速响应反馈机制,能够在噪音环境下分辨识别指令。
NRK3301语音识别芯片能够分布式地对单个产品进行针对性地声音控制,能通过离线语音实现分布式语音控制和联动。是命令式控制,即用户使用命令词条语音直接对家电设备进行控制,不需要跟家电设备有交互功能。如“开灯”,“关灯”“变橙光”直接控制,不需要跟家电设备有太多交互沟通,设备执行命令就好了。
NRK3301智能照明语音芯片方案
NRK3301芯片智能照明词条内容(可定制):
1、开灯;
2、关灯;
3、变橙光;
4、亮一点;
5、再亮一点;
6、暗一点;
7、再暗一点。
NRK3301语音识别芯片原理图:

NRK3301语音识别芯片的功能特点:
l 高性能 32 位 RISC 内核,主频 240MHz,支持硬件浮点运算;
l 内置 1MB SPI FLASH;
l 离线语音识别,采用最新的神经网络(TDNN)算法,具有识别精准,误判率低等优势,5 米远场可靠识别 ;
l 语音降噪算法:过滤掉稳态噪声、对动态噪声也有很好的抑制作用,噪音下也可准确识别;
l 支持 MP3,WAV,WMA,APE,FLAC, AAC,MP4,M4A,AIF,AIFC 音频解码
l 采样率支持 8KHz / 11.025KHz / 16KHz / 22.05KHz / 24KHz /32KHz / 44.1KHz / 48KHz
l 三通道立体声模拟 MUX
l VBAT 为 2.2V 至 5.5V,DDIO 为 2.2V 至 3.6V。
上一篇:小家电产品改用TYPE-C接口快充方案介绍
下一篇:NV040C语音芯片在智能电子设备上的应用方案
- 热门资源推荐
- 热门放大器推荐
- 边缘计算主机盒选购指南:五大核心指标解析
- Arm AGI CPU 更多细节:台积电 3nm 制程、Neoverse V3 微架构
- Arm AGI CPU 重磅发布:构筑代理式 AI 云时代的芯片基石
- Arm 拓展其计算平台矩阵,首次跨足芯片产品
- 阿里达摩院发布RISC-V CPU玄铁C950,首次原生支持千亿参数大模型
- 边缘 AI 加速的 Arm® Cortex® ‑M0+ MCU 如何为电子产品注入更强智能
- 阿里达摩院发布玄铁C950,打破全球RISC-V CPU性能纪录
- VPU中的“六边形战士”:安谋科技Arm China发布“玲珑”V560/V760 VPU IP
- 利用锚定可信平台模块(TPM)的FPGA构建人形机器人安全
- ADR435B 5 Vout 超低噪声 XFET 电压基准的典型应用,具有灌电流和拉电流能力
- 使用 Analog Devices 的 ADP8140 的参考设计
- NCP699SN30T1G 150mA、3 路输出电压 CMOS 低 Iq LDO 的典型应用,在 TSOP-5 中启用
- ZTL431过压/欠压保护电路典型应用
- 使用 Microchip Technology 的 DVR2802B3 的参考设计
- 开源的浮游生物监测分析设备PlanktoScope
- STK503,旨在评估 AT90USB AVR MCU 的入门套件,通过 AVR Studio 支持 JTAGICE mkII 和 AVRISP mkII
- 使用 BittWare 的 XCVU190 的参考设计
- 远程声控参考设计
- NCP4354AADAPGEVB,用于 NCP4354、65W 适配器关闭模式控制器的评估板

现代雷达系统的信号设计
LTC6102HVHMS8

BFR340T






京公网安备 11010802033920号