想玩89C51,但没有编程器,于是便想自制编程器,找了很多自制的资料,大多都是使用89C51做控制逻辑,需要有编程器才能制作,电路一般也比较复杂(最ez的也要30个元件),再看看不需要编程器的,一看我就放弃,太复杂了,我手头甚至连一块74LS373那样的锁存器都没有一块,可用到的元件又没多少。
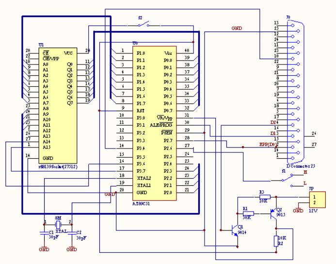
天无绝人之路,充分利用计算机硬件软件,作出了这款编程器,所有的数据地址和控制信号线都需要由计算机提供,我借来一块rtl8139网卡(非常常见的PCI百兆网卡,一块新的rtl8139C才40元,如果有,更是这样省了不少米)引用它的EEPROM的地址线和数据线,因为rtl8139的EEPROM地址线和数据线是由一个32位寄存器提供,一次操作必须锁存所有的地址线数据线和控制线,因此不适合于提供89C51烧写所需的编程信号线,只用它来锁存地址和数据线,编程需要的控制线由EPP(SPP)并口提供,下面是电路原理图。

rtl8139的EEPROM插座一般分两种,28针和32针的,28针的针脚定义与27C512相同,32针的与29C010相同,你需要引出它的地址线和数据线A0~A7接P1.0~P1.7,A8~A11接P2.0~P2.3,Q0~Q7接P0.0~P0.7,(我是用硬盘排线和28针集成块插座制作的插座做成连接器将其连出)EPP并口D0提供读写信号,D1提供编程脉冲,D2控制变成电压,Q1,Q2,R1,R2,R3为编程电压电路,12V电源用PC机内部电源提供(测一下最好能在12.5V~13V)ACK(并口pin10)接P3.4,反映烧写状态,为了防止误操作,S1为H时为擦除芯片和加密,L时为读写,电路简单,相信很容易看懂,印刷电路板的土我就不给出,我使用的是实验板做成的,样子非常丑。
然后是对EPP并口和rtl8139的编程。LPT1EPP并口的数据口地之一般为0x378,控制rtl8139的EEPROM的寄存器地址为卡的I/O基地址+0xD4,下表为该寄存器的定义

如果不想自己写软件,也可以用我编写的软件,软件还不完善,不支持加密,不支持分段模式的HEX文件烧写(对于89c51的4KROM来说用不着),因为所有的编程信号都由软件提供,因此为了保证信号时序的正确,降低了烧写速度,建议在Windows2000下使用(98理论上可以,但尚未测试),软件界面如下:

软件介绍:
1.在计算机打开后接好制作好的编程器,注意在计算机启动过程中最好关闭编程器上的12V电源,以防止误编程,打开软件,选择读特征字,如果出现30H=1E,31H=51,32=FF说明编程器连接成功,如果不对,关闭打开S2,或者热拔插ROM连接器(不会损坏硬件的),多试几次,如果还不成功,检查你编程器上的地址数据线是否有连接错误。
2.如果要烧写89c51,先将编程卡12V电源打开,S1置为L,然后选择读bin文件烧写89C51或者读HEX文件烧写89C51,烧写完会在执行目录下生成“烧写结果信息.txt”,通过此文件,你可以判断89C51的坏块,修改你的程序代码使出现坏块的89C51有继续使用的可能,或者检查编程器的错误,比如“写地址0x0失败,写数据0x2,效验数据42”,则很有可能说明是编程器的数据线7出了问题。
3.要读取89c51,S1置为L,关闭12V电源,选择读89c51并保存。
4.要擦除89c51,S1置为H,打开12V电源,选择擦除89c51
5.此软件完全免费开放原代码,如果想自己做软件,可做为参考,或者改动硬件需要修改软件,也可随意修改软件,无版权限制。(因为此代码造成的计算机爆炸,不要找我补偿医药费!
此编程器因为线路简单,不需另外的编程器和MCU支持,而且预留的控制线还有很多,因此有很大的功能扩展空间,只要简单改动几条控制线,再在软件上稍加修改,就可以支持别的芯片。由于篇幅问题,无法为大家详细介绍该编程器的硬件和软件编程方面的原理,如果你想通过本文中的技术完全自主的制作自己的编程器或者想让本文中介绍的编程器烧写更多种类的芯片并能够使用其他网卡,你可以去看本文附带的软件包中提供详细的资料,包括RTL8139datasheet89C51烧录的资料,与本编程器相关的PCI.和并口的硬件软件开发的资料,还有HEX文件格式。
上一篇:采用89C2051制作的120MHz频率计
下一篇:以89C51单片机和PC机为核心的远程数据采集多机系统设计
推荐阅读
史海拾趣
在2006年至2007年期间,A1 PROS的技术实力得到了业界的广泛认可。韩国技术信用保证基金将A1 PROS评选为杰出技术公司,这是对A1 PROS在技术研发和创新方面所取得成就的肯定。同时,A1 PROS还被韩国工业银行选定为家族企业,获得了更多的资金支持和发展机会。
随着全球化进程的加速推进,Ceratech Corporation公司意识到要想在激烈的国际竞争中立于不败之地,必须实施全球化战略。公司开始积极拓展海外市场,通过建立海外分公司、参加国际展会等方式,加强与国际同行的交流与合作。同时,公司还积极引进国际先进的技术和管理经验,不断提升自身的创新能力和管理水平。通过全球化战略的实施,Ceratech Corporation逐渐成为了国际电子行业中的佼佼者。
在1930年代,Eclipse Magnetics这个名字首次出现,标志着品牌的诞生。当时,该公司主要从事磁性产品的研究和开发。进入1940年代,Eclipse Magnetics逐渐崭露头角,成为一个独立的公司。在电子行业的早期,该公司凭借其独特的磁性技术,开始在市场中占据一席之地。
面对日益增长的市场需求,CIRCUITCO公司意识到必须提升产能以满足客户需求。于是,公司投入巨资对生产线进行升级改造,引进先进的生产设备和技术。经过一系列的努力,公司的生产效率大幅提升,产品质量也得到了进一步保障。这一举措不仅提高了公司的盈利能力,也为公司在未来的市场竞争中奠定了坚实基础。
随着技术的不断进步,CIRCUITCO公司开始寻求市场拓展的机会。公司积极与国内外知名电子产品制造商建立合作关系,为其提供优质的电路板解决方案。通过与这些企业的合作,CIRCUITCO的产品逐渐渗透到各个领域,如通信、计算机、消费电子等。同时,公司也通过参加国际电子展会等方式,提升品牌知名度,进一步拓展市场份额。
近年来,随着全球金属氧化物压敏电阻市场的不断增长,AMOTECH也迎来了新的发展机遇。根据市场研究报告,预计全球金属氧化物压敏电阻市场规模将以稳定的增速持续增长。AMOTECH凭借其在该领域的深厚积累和不断创新的技术实力,有望在未来市场中占据更加重要的地位。同时,公司也将继续加大研发投入,拓展新的应用领域,为电子行业的发展贡献更多力量。
这些故事框架主要基于已知的事实和信息构建而成,旨在展示AMOTECH公司在电子行业中的发展历程和重要成就。然而,由于具体细节可能涉及公司内部信息或商业机密,因此无法提供更为详细和具体的描述。如需了解更多关于AMOTECH公司的故事和发展历程,建议查阅相关新闻报道或公司官方资料。
|
通过cscript脚本检查,发现Checked Build为False,现在要调试driver,如何使得Checked Build为True? 1) Checked Build是独立的一个光盘吗? 2) 还是Free Build的基础上打一个Service Pack就可以啦? ========================================== ...… 查看全部问答∨ |
|
|
据我所见,从DC0607包括08的版本综合出来的网表进行rtl2netlist的比较,如果用lec5.x或者fm0809都是没有问题的,其中lec由于没有svf的帮助,在进行乘法器的比较上很难。但是如果用design ware的乘法器,谁会怀疑它会出错呢??!但是这些formal工具 ...… 查看全部问答∨ |
|
|
SEED EXP430F5529A参与闲置物品兑换芯币活动,询问一下值多少芯币 本人参加活动抽奖得一块SEED-EXP430F5529实验板,活动地址:学习MSP430,赢取MSP-EXP430F5529、SEED-EXP430F5529实验板! 感觉短时间可能用不到它,打算用它来参加EEWORLD论坛闲置物品兑换芯币规则(试行版)活动,但不知道具体能值多少芯币, 发 ...… 查看全部问答∨ |



XC6406PP60DL






京公网安备 11010802033920号