0 引 言
在手持式设备中,液晶显示屏的使用越来越广泛。由于LCD自身是不能发光的,它需要一个强劲的光源来给它提供背光,以便清晰地显示信息。这样的光源是非常耗电的,通常液晶显示屏的功耗常常占到系统总功耗的60%以上。以群创的7寸屏为例,通常背光灯的功耗为2.5W,而LCD的功耗只有0.825W。由此可见,背光光源的功耗在整个电源中的比重是相当高的。如果系统在不用显示屏时,也全功率的运行,系统的电池能量将很快被耗光。所以,调节LCD的背光源,降低系统在不用显示屏时的能耗是十分必要的工作。
另外,由于手持式设备工作环境的变化,也需要根据外界光线强度的变化,对背光的亮度做出相应的调节,以适合人眼观看的舒适度。
基于上述2种原因,考虑到设备功耗的降低以及使用的便利性,本文在嵌入式Linux下,设计了一种使用S3C2440的定时器产生PWM (Pulse Width ModulaTIon)信号,根据设备实际使用需要,和外界光线强度的变化用按键调节LCD背光亮度的解决方案。
1 基于PWM 的背光调节原理
在中小尺寸液晶显示屏中,一般采用白光LED作为显示屏的背光光源。PWM 即脉宽调制,PWM 调光就是利用人眼的视觉暂停原理,以一定的频率和占空比的方波来控制LED的导通。LED正向电流在零电流到额定工作电流之间来回切换,通过高速开关背光,周期循环地提供不同占空比的方波,实现亮度的调节。只要导通时LED正向电流大小是恒定的,发出的白光就不会发生色偏,而且只要频率大干100Hz,人眼看到的将是连续的光源。
图1是脉宽调制信号的波形。假设高电平代表打开背光,低电平代表关闭背光,背光打开和关闭时间的比例不同会得到不同占空比的方波。从输出的波形来看,波的平均功率是不一样的,这样就得到了不同的亮度,实现了背光的调节。

图1 PWM 的波形
2 背光调节的硬件实现方案
S3C2440[4]是三星公司推出的一款基于ARM920T内核的16/32位RISC嵌入式微处理器。其内部有5个16位的定时器,其中前4 个定时器(TOUT0~TOUT3)具有PWM 功能,第5个定时器(TOUT4)是一个没有输出引脚的内部定时器,另外定时器TOUT0有一个死区发生器,通常用于大电流设备控制。
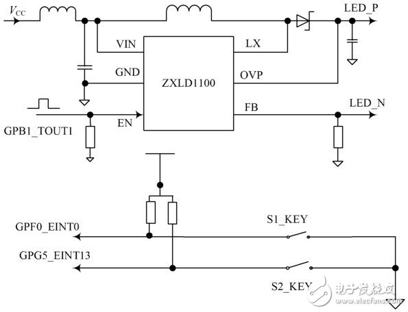
PWM 信号可以用硬件产生,也可以由软件产生。由于用软件定时产生PWM 信号外围电路简单,脉冲宽度精度高,控制灵活,所以本方案用S3C2440的定时器TOUT1,软件定时产生PWM 信号,通过改变TOUT1端口GPB1输出脉冲信号占空比,控制背光的开关。LCD背光调节电路如图2所示。

图2 LCD背光调节电路图
图2中ZXLD1100是一个电感式的PFM(PulseFrequency ModulaTIon)升压转换器,用于驱动白光LED.当LCD正常工作时,ZXLD1100的EN 端被置高电平时,输出端将得到驱动LCD背光源所需的工作电压。将S3C2440的端口GPB1与ZXLD1100的使能端相连,通过PWM 信号使能ZXLD1100,可以使LCD背光工作在较低的功率下。
图2中按键S1_KEY用于调高背光亮度,S2_KEY用于调低背光亮度。S1_KEY和S2_KEY所用到的外部中断分别是EINT0和EINT13.当按键按下时,系统根据传入的按键编号控制GPB1输出PWM 信号占空比,由此完成了对设备背光的软件控制,实现背光亮度的调节。
3 背光调节的软件设计
背光调节的软件部分主要是驱动程序的设计,设备驱动程序是连接硬件和操作系统内核的桥梁,它为应用程序屏蔽了硬件的细节,应用程序将使用统一的系统调用接口来访问设备。Linux系统将设备分为3种基本类型,即字符设备、块设备和网络设备。本文涉及的背光驱动属于字符设备驱动程序。采用Linux作为嵌入式操作系统,内核版本为Linux 2.6.32,根文件系统采用Yaffs2,应用程序采用了Busybox.背光驱动程序的工作流程框图如图3所示。

图3 背光驱动程序工作流程框图
(1)当加载驱动时,调用初始化函数s3c_bl_pwm_init()。该函数会调用request_irq()函数来注册中断。
request_irq()会操作中断描述符数组button_irqs.中断描述符数组的主要功能是记录中断号对应的按键编号和GPIO端口。
(2)当中断到来时,会到中断描述符数组button_irqs中查询中断号对应的按键编号。然后调用中断处理函数等操作调节设备背光。
(3)当卸载驱动时,调用退出函数s3c_bl_pwm_exit()。该函数中会调用free_irq(),操作中断描述符数组button_irqs,释放设备所使用的中断号并删除对应中断处理函数。
3.1 背光驱动的初始化和退出函数
在加载驱动时,内核调用初始化函数s3c_bl_pwm_init()。首先初始化LCD背光亮度,设置按键中断触发方式,注册中断。然后初始化定时器,设置按键初始状态为抬起(KEY_UP)。最后使用misc_register()向内核注册混杂设备,混杂设备是字符设备的抽象。背光驱动中混杂设备的定义如下:

在卸载驱动时,内核调用退出函数s3c_bl_pwm_exit(),注销中断和混杂设备,完成和初始化函数相反的行为。
3.2 按键中断和定时器处理程序
当按键被按下后,将发生快速中断,触发中断处理程序buttons_interrupt()。在中断处理程序中,当按键初始状态为抬起(KEY_UP)时,把按键状态设置为不确定(KEY_DOWNX),然后启动定时器延时去抖,进入定时器处理函数。如果当前按键初始状态不是抬起则退出中断处理程序。在定时器处理程序中,读取按键GPIO端口电平,查询按键是否仍然被按下。如果按键仍被按下且按键状态是不确定(KEY_DOWNX),则标识当前按键状态为按下(KEY_DOWN)。同时延时一个相对去抖更长的时间,启动一个新的定时器,每次定时器到期后,查询按键是否仍然被按下且按键状态为按下(KEY_DOWN),如果是,则重新启动新的定时器;若查询到已经没有按下,则标识按键状态为抬起,这时候应该等待新的按键中断。每次标识按键状态为按下(KEY _DOWN)时,应该调用背光调节函数bl_handler()依据传入的按键编号调节背光亮度。按键中断和定时器处理函数的流程如图4所示。

图4 按键中断和定时器处理函数的流程图
3.3 PWM 设置函数
PWM 定时器中有2个寄存器TCNTBn和TCMPBn,分别为定时器计数缓存寄存器和定时器比较缓存寄存器[10].TCNTBn用来设置PWM 输出脉冲频率,TCMPBn的值用于设置PWM 信号占空比。因此通过写入不同的TCMPBn的数值,就可以调节输出信号占空比,实现PWM 功能,即:要减小PWM 的脉宽,则要减小TCMPBn值,相反要增大PWM 的脉宽,则要增大TCMPBn.如果使用了反相器,则增大和减小的结果相反,双缓冲特性允许定时器在工作时改写TCMPBn的值。
PWM 设置函数pwm_set_duty()根据传入参数改写TCMPBn的值,可以实时地改变输出波形。PWM设置函数设置定时器TOUT1端口GPB1的PWM 功能操作步骤如下:
(1)使能系统PCLK 时钟源,获取总线时钟频率值。设置定时器TOUT1的时钟预分频值和分频值,分别写入定时器配置寄存器TCFG0和TCFG1;(2)写入初始值到比较缓存寄存器TCMPB1和计数缓存寄存器TCNTB1;(3)设置定时器控制寄存器TCON.使能定时器TOUT1的自动重载位,关闭反相器,开启手动更新位,启动定时器TOUT1.在定时器延时等待一定时间后定时器的下降计数器开始计数;(4)清除定时器TOUT1的手动更新位,手动更新位必须在下次写前被清除。
4 测试结果与分析
将驱动程序编译后加载到内核测试,设定PWM 输出频率为200Hz,高电平比例为1/3的波形,通过示波器看到GPB1端口所输出波形如图5所示。

图5 GPB1输出波形
通过测试,可以得到如表1所示的该手持式设备功耗与背光亮度相关的数据。
表1 系统不同背光亮度的功耗对比表

从表1中可以看出背光亮度等级越低,系统的功耗越小。所以,在该设备使用时,在环境允许的条件下,可以降低背光亮度等级,以减少功耗。本文的背光驱动程序为背光调节提供了7级的亮度控制。在实际使用的过程中,设置1/3的亮度即可,只有在特殊的场合才需要设置为高亮。在LCD不工作的时候,可以调低或者关闭背光,这样可以大大节省能耗。在应用时,为了确保人眼看不到LED周期亮灭的情况,以获得视觉上的满意效果,PWM 输出的频率一般在设置在100~300Hz之间比较合适,否则会给人闪烁的感觉。
5 结 语
本文在嵌入式Linux下,设计了一种基于PWM 调节LCD背光的软硬件实现方案。本方案与普通的线性调光相比,更符合人们对LED调光精度、效率以及效果的要求,同时可以降低系统功耗并能满足手持式设备调节背光的要求,该方案已经在一款手持设备产品上得到了应用。在实际应用中,为了防止当PWM 频率落在200~20kHz之间时,LED驱动电路的电感和电容产生人耳听得见的噪声,可以根据需求,增加成本,用高耐压的钽电容代替陶瓷电容;还可以牺牲调光精度,把开关频率提高到20kHz以上,跳出人耳听觉的范围。
上一篇:基于zigbee与linux 的智能家居系统设计方案
下一篇:基于嵌入式Linux的语音识别系统硬软件设计详细讲解教程
推荐阅读
史海拾趣



XC6406PP60DL






京公网安备 11010802033920号