要想自己做板,没有硬件电路知识储备是非常困难的,下面我们来说下51单片机中常见的几种电路,大家也可以通过看电路然后来评估一下自己有没有做硬件工程师的潜质。在51单片机中我们常见的电路有晶振电路、复位电路、电源电路、存储电路等。

晶振电路:晶振常用到的有两种。一种是12Mhz的;另一种是11.0592Mhz的。两种晶振的用途是不一样的,12Mhz的比较适合计算延时时间,而另一个晶振比较适合串口通信。

复位电路:51单片机是高电平复位的,想复位是给对应的引脚一个高电平信号就可以实现。

电源电路:常用的5V稳压电路,使用的是LM7805芯片

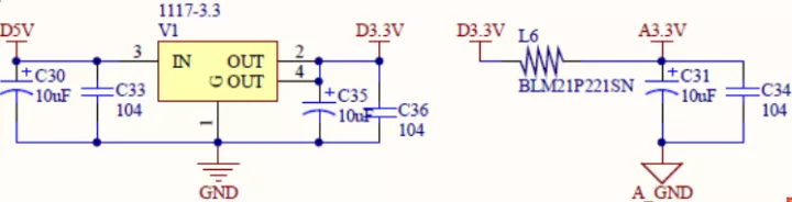
3.3V稳压电路:我们通过输入5V电压到1117,通过1117转化成3.3V电压输出。

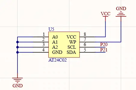
存储电路:存储电路采用的是AT24C02-2K Bit的串行EEPROM存储器,它具备掉电不丢失的功能,它的内部包括一个256字节在AT24C02里面有一个8字节的页写缓冲器。A0A1A2作为硬件地址引脚;WP是写保护引脚,接入高电平时它是只读状态,接地时就可以读和写;SCL和SDA是IIC总线。

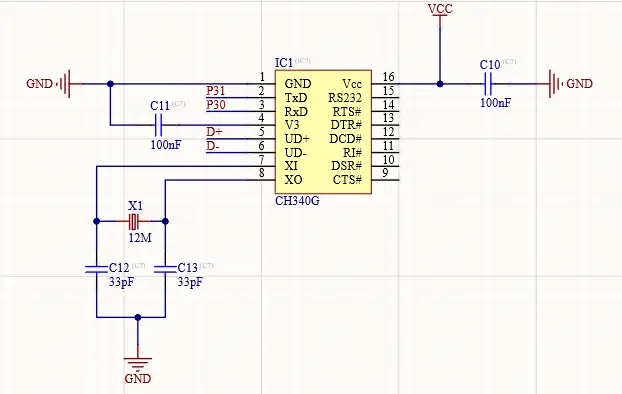
下载电路:CH340是一个USB总线的转接芯片,实现USB转串口、USB转IrDA红外或者USB转打印口。


大家通过学习这些电路有没有找到硬件工程师的入门方法,硬件工程师通常是把各个模块所需要用到的电路整合到一块电路板中,硬件工程师最终的产品就是一块电路板,但是要制作这块电路板要熟悉各个模块电路的组成,组合好后还要和谐各种干扰等元器件产生的问题,如果你对电路有浓厚的学习兴趣,那么你可以往硬件工程师这个方向去学习。
上一篇:用Proteus8.6学单片机系列(1)工程建立
下一篇:面向单片机编程(二)-开端,点亮第一个LED
推荐阅读
史海拾趣



XC6406PP60DL






京公网安备 11010802033920号