【07】STM32备忘_RTC硬件电路设计

发布者:自在逍遥最新更新时间:2025-11-07 来源: bilibili关键字:STM32  RTC  硬件电路 手机看文章 扫描二维码
随时随地手机看文章

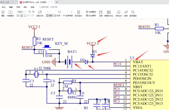
正点原子的

STM32F103官方文档


关键字:STM32  RTC  硬件电路 引用地址:【07】STM32备忘_RTC硬件电路设计

上一篇:STM32驱动WS2811实现渐变色、跑马灯
下一篇:stm32f1标准库串口1DMA收发数据代码

推荐阅读最新更新时间:2026-03-25 18:11

硬件电路设计之STM32最小系统电路设计
1 简介 今天主要来谈谈MCU的设计,我使用过的MCU的型号包括意法半导体的STM32、华大GD32、Infineon的CY8C5868LTI-LP039以及MicroChip的ATSAME70,今天的主角是意法半导体的STM32最小系统设计,其它MCU电路设计后续进行分享。 2 最小系统 STM32的最小系统设计都是类似的,今天以STM32F429IGT6为例。STM32最小系统包含了 电源电路 、 配置电路 、 复位电路 、 时钟电路 、下载电路。 2.1 电源电路设计 STM32手册设计指导: VDD电源 STM32一般采用3.3V供电,根据手册VDD的供电范围1.7V~3.6V,该电源一般用于外部IO,使能
[单片机]
<font color='red'>硬件电路</font>设计之<font color='red'>STM32</font>最小系统电路设计
STM32 RTC实时时钟(二)
上次实验完成了对实时时钟的基本功能——计时的实验,这次在计时的基础上对RTC的可编程闹钟的功能进行测试。 RTC 单元提供两个可编程闹钟,即闹钟 A 和闹钟 B。 可通过将 RTC_CR 寄存器中的 ALRAE 和 ALRBE 位置 1 来使能可编程闹钟功能。如果日历亚秒、秒、分钟、小时、日期或日分别与闹钟寄存器RTC_ALRMASSR/RTC_ALRMAR 和RTC_ALRMBSSR/RTC_ALRMBR 中编程的值相匹配,则 ALRAF 和 ALRBF 标志会被置为1。可通过 RTC_ALRMAR 和 RTC_ALRMBR 寄存器的 MSKx 位以及 RTC_ALRMASSR 和RTC_ALRMBSSR 寄
[单片机]
<font color='red'>STM32</font> <font color='red'>RTC</font>实时时钟(二)
STM32片内RTC亚秒特性的应用示例(下)
不过,今天主要想聊聊如何通过RTC来实现该需求。了解STM32的RTC的人可能知道,RTC模块往往还自带一个专门的16位向下计数的唤醒定时器,即下面RTC局部框图中红框所在单元。我这里要分享的也不是这个专用唤醒定时器,而是想基于ALARM事件和亚秒特性来实现上面需求。 对于RTC的ALARM功能我们都不陌生,即先预设需要ALARM的时间点,当日历时间跟设定的ALARM时间匹配时就可以触发ALARM事件及中断。对于ALARM时间点的报警条件可以有很多灵活的组合配置,比方我们可以设置在某月某日某时某分某秒ALARM,也可以设置在某分某秒ALARM,其它不关心,或者仅设置在某个亚秒时刻ALARM,其它不关心。 上图中四种ALA
[单片机]
<font color='red'>STM32</font>片内<font color='red'>RTC</font>亚秒特性的应用示例(下)
STM32单片机RTC时钟的使用方法及步骤
STM32RTC使用步骤: 打开PWR时钟和Backup区数据访问 若使用外部低速时钟(LSE),打开LSE并等待起振 选择和打开RTC时钟,等待时钟同步 配置时间格式,分频系数等 根据需要配置时钟,日期,闹钟,唤醒,输出,时间戳,备份寄存器等模块 根据需要配置和打开中断,其中 RTC Alarm ——EXTI line 17 RTC tamper and Timestamps——EXTI line 19 RTC wakeup——EXTI line 20 下面的代码配置日期,时间,当前时间设置为 15年05月31日,星期日(7),15:50:40,打开闹钟A和唤醒中断,每一秒钟来一次中断,15:50:45秒产生闹钟中断,用串
[单片机]
<font color='red'>STM32</font>单片机<font color='red'>RTC</font>时钟的使用方法及步骤
STM32独立看门狗和低功耗模式_RTC定时唤醒来喂狗
在STM32开发中经常会用到独立看门狗(IWDG)和低功耗模式,看门狗是为了检测和解决由软件错误引起的故障,低功耗模式是为了在CPU不需要继续运行时进入到休眠模式用以节省电能。其中独立看门狗的时钟由独立的RC振荡器(STM32F10x一般为40kHz)提供,即使在主时钟出现故障时,也仍然有效,因此可以在停止和待机模式下工作。而且独立看门狗一旦启动,除了系统复位,它不能再被停止。但这样引发的一个问题是当MCU进入到低功耗模式后由于CPU停止运行无法喂狗,会导致系统频繁复位。那如何解决这个问题呢,难道独立看门狗和低功耗模式没法同时使用? 一个很好的方式是在休眠模式下通过RTC定时唤醒来喂狗,喂完够在进入继续进入到休眠模式。比如看门
[单片机]
STM32片内RTC亚秒特性的应用示例(上)
绝大多数STM32系列里的RTC都具有亚秒【或称子秒】计数单元。为了了解亚秒特性及功能,不妨先看RTC的功能框图。本文中的有关截图若无特别说明均来自STM32L4系列参考手册。 RTC的时钟源【RTCCLK】可以是LSE、LSI或者HSE/32,由RTCCLK最终变成日历的秒脉冲驱动信号经过了2次分频。先经过上图中A处的异步分频单元,默认分频系数是128,形成ck_apre时钟,默认情况下该时钟频率为256Hz;然后该时钟脉冲来到图中B处的同步分频单元,默认分频系数为256,最终形成1Hz的秒脉冲【ck_spre】到日历单元。关于两分频单元分频系数的配置,通过对RTC_PRER寄存器的相关位编程实现。 其中异步分频系数配
[单片机]
<font color='red'>STM32</font>片内<font color='red'>RTC</font>亚秒特性的应用示例(上)
stm32休眠_RTC定时唤醒来喂狗
在STM32开发中经常会用到独立看门狗(IWDG)和低功耗模式,看门狗是为了检测和解决由软件错误引起的故障,低功耗模式是为了在CPU不需要继续运行时进入到休眠模式用以节省电能。其中独立看门狗的时钟由独立的RC振荡器(STM32F10x一般为40kHz)提供,即使在主时钟出现故障时,也仍然有效,因此可以在停止和待机模式下工作。而且独立看门狗一旦启动,除了系统复位,它不能再被停止。但这样引发的一个问题是当MCU进入到低功耗模式后由于CPU停止运行无法喂狗,会导致系统频繁复位。那如何解决这个问题呢,难道独立看门狗和低功耗模式没法同时使用? 一个很好的方式是在休眠模式下通过RTC定时唤醒来喂狗,喂完够在进入继续进入到休眠模式。比如看门
[单片机]
STM32基础10--实时时钟(RTC
前言 在做51单片机项目时,如果需要年月日时分秒的时间记录,会在51单片机上面外挂一个DS1302的时钟芯片,再加上时间芯片的外围电路。但在STM32F407中,不再需要这么干了,因为在STM32的内部就已经集成了年月日时分秒的时钟电路--也就是实时时钟(RTC) RTC框图 下图是RTC的框图,箭头部分是实时时钟基本部分,包括时钟源,预分频,影子寄存器,引脚复用输出。此外还有两个闹钟,周期唤醒,入侵检测以及时间戳。 STM32实时时钟电路 在开发板上有低速外部时钟源-32.768Khz。 功能需要 1)配置当前时间 时间可以采取24小时格式,也可以采用12小时格式,默认采用24小时
[单片机]
<font color='red'>STM32</font>基础10--实时时钟(<font color='red'>RTC</font>)
小广播
最新单片机文章
何立民专栏 单片机及嵌入式宝典

北京航空航天大学教授,20余年来致力于单片机与嵌入式系统推广工作。

厂商技术中心

 
EEWorld订阅号

 
EEWorld服务号

 
汽车开发圈

 
机器人开发圈

电子工程世界版权所有 京ICP证060456号 京ICP备10001474号-1 电信业务审批[2006]字第258号函 京公网安备 11010802033920号 Copyright © 2005-2026 EEWORLD.com.cn, Inc. All rights reserved