概述
本章主要GPIO输出模式下不同配置的说明。 最近在弄ST和GD的课程,需要样片的可以加群申请:615061293。
生成例程
使用STM32CUBEMX生成例程,这里使用NUCLEO-L476RG开发板,因为我这只有这款板子的主频较快。

不同速率对应的波形
以PC3为例,在推挽输出无上下拉情况下,输出速率主要有4种,一般的低端MCU只有3种,没有Very High。

LOW速率

Medium速率

High速率

Very High速率

可以看到,在不同速率下,端口的反应速度不一样,设置最大输出速率越大,响应越快,对应的噪声也就越大。
输出方式


在上图中,P-MOS带了一个⚪,说明是低电平导通。

上图是GPIO的示意图,有输入和输出,如果简化为输出,则如下所示。

模拟文件下载
https://download.csdn.net/download/qq_24312945/85250172
推挽输出
推挽输出的内部电路大概是下图这个样子,由一个P-MOS和一个N-MOS组合而成,同一时间只有一个管子能够进行导通。

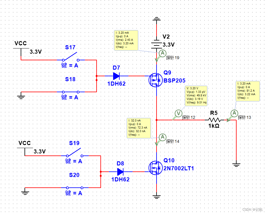
当输出高电平时候,P-MOS导通,N-MOS截至,此时电源电流入R5。

当输出低电平时候,N-MOS导通,P-MOS截至,此时电流流入R5的为0。

线与
推挽输出高电平与电源电压基本上没有压差 高低电平的驱动能力较强,推挽输出的电流都能达到几十mA。 但是无法进行线与操作,做进行线与操作,那么电源和地就会短路,因为mos管电阻很小。 看下图可以得知,电流通过Q3的P-MOS流到Q2的N-MOS,最终回到地。

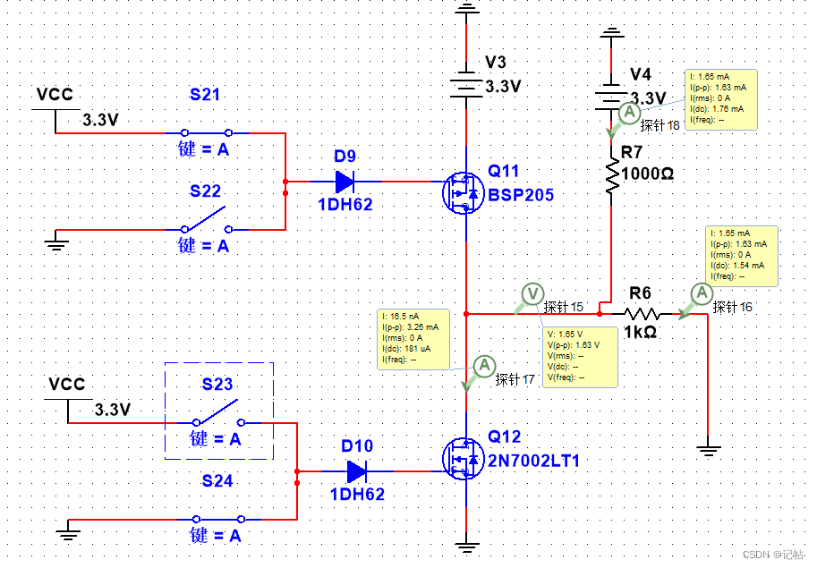
开漏输出
开漏输出又叫漏极开漏输出简化后可以看作如下的示意图。

若还是使用上面推挽的电路图,当N-MOS为低电平时候,那么他的输出就是一个高阻态。 可以看到,R5没有电流通过,电压也是接近于0,所以GPIO无法对外输出高电平。

此时需要增加一个上拉,这样的话上拉的电流就会流出去。 所以在开漏输出情况下,需要增加一个上拉才能进行输出高电平。

对于输出低电平,他和推挽输出差不多,电流通过N-MOS流到地中。

上图是没有增加上拉,但是开漏输出模式都需要增加,增加上拉之后如下图所示。 电流通过N-MOS流回地中。

输出电压
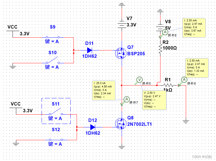
由于推挽输出在输出的时候是通过单片机内部的电压,所以他的电压是不能改变的。 但是开漏输出是通过外部上拉的电压,所以可以改变开漏输出模式下的电压大小。 下图是当上拉为5V时候,也是可以驱动出去的,这个上拉电压最大值需要看单片机的耐压。

上一篇:关于GD32F190R8的厨房用气管理系统的性能分析和介绍
下一篇:关于GD32F190R8的模拟信号采集与显示装置设计的分析和介绍
推荐阅读最新更新时间:2026-03-22 17:58
- LT3088IDD 宽安全工作区电源的典型应用
- 使用 Analog Devices 的 LT3663IDCB-3.3 的参考设计
- ADR425 可编程 DAC 参考的典型应用
- LT4276BIUFD 25.5W(类型 2)PoE+ 电源在反激模式下的典型应用电路,具有 24V、1A 输出
- 具有浪涌电流限制的低待机损耗功率前端
- LT4275AHMS IEEE 802.3at(类型 2)25.5W 受电设备的典型应用电路
- 采用 MSP430 电容式触控 MCU、触觉元件和 LCD 的 MSP432 MCU 参考设计
- 具有 6uA 反向泄漏电流的 LT1767EMS8E-3.3 双源电源的典型应用电路
- DER-282 - 使用HiperLCSTM LCS700HG设计的100 W超薄 (11 mm) LLC DC-DC转换器
- UART转USB桥接器

FANUC 0系统维修说明书
Follow me 第三季第1期代码
【Follow me 第三季第1期】任务一 源码-——Arduino环境Hello EEWorld
非常经典的关于LLC的杨波博士论文
1-292148-8






京公网安备 11010802033920号