增强型8051单片机,相较于传统8051单片机不仅内部Flash和RAM更大,外设资源也更加丰富,通常有IIC,SPI,ADC,EEPROM,PWM(定时器特殊用法)等,非常适合51单片机进阶学习。
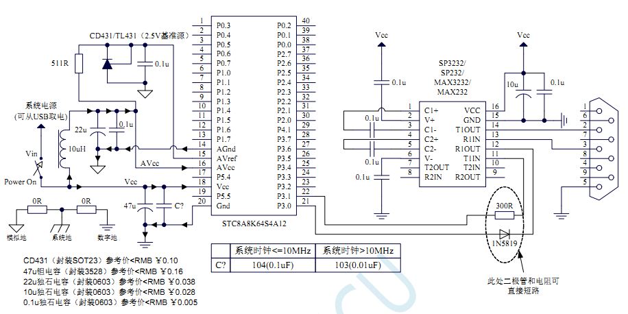
本人使用STC8A8K64S4A12制作了一款核心板,首先参考一下手册上的电路,如下:

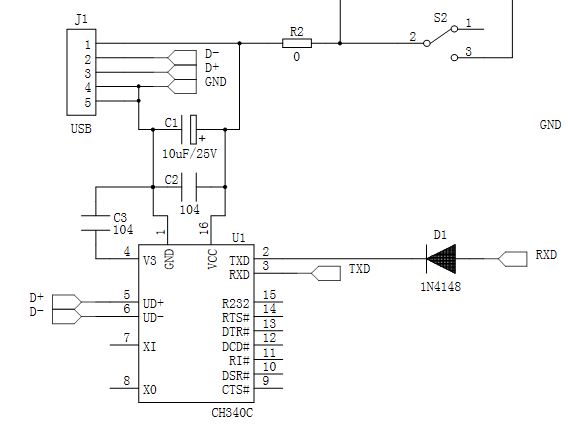
将参考设计中的SP3232使用CH340替换掉,注意CH340C和CH340G都是SOP16封装,但是CH340C不需要外部晶振,当然也要贵几毛钱,也可以将晶振和匹配电容也加上,因为两个芯片的引脚是兼容的,同时将DB9用USB口替换,如下:

这里TXD端的二极管建议加上,原因是不加二极管在USB插上之后会有电流倒灌至单片机电路,可能会影响工作。
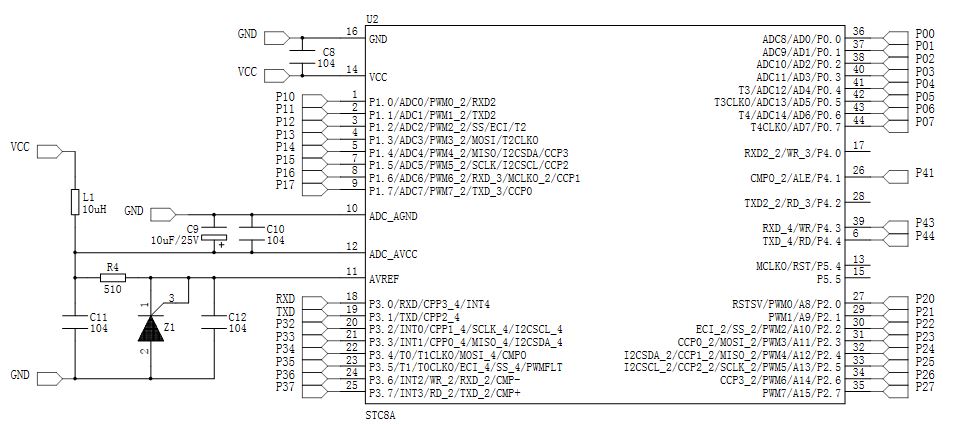
单片机的ADC部分电源按照手册上的接法,如下:

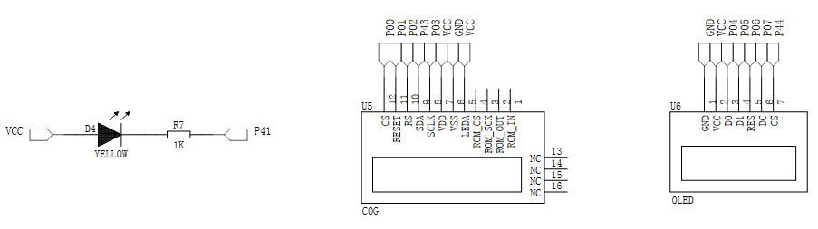
若不需要参考电压源,也可在焊接时不焊TL431,将R4位置直接短接即可。
将大部分IO口引出,如下:

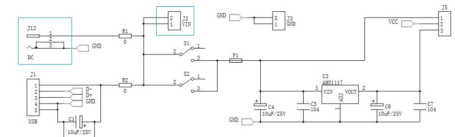
电源部分采用多种输入兼容的方式,除了USB供电之外,还可以使用DC座(J12)、排针J2供电,USB或者DC座供电时只需将相应回路上的电阻R1或者R2短接即可,同时加入稳压电路,可以选择固定电压的稳压芯片,如AMS1117-3.3V或者AMS1117-5V,这样就可以允许外部输入电源多样,如USB的5V,DC座的5V、12V甚至24V。
此外,J5用来选择后续电路中VCC的电源,可以直接接外部电源,如直接接USB或者3.7V锂电池,也可以接稳压之后的电源,给DIY提供了便利。

同时加入两种OLED显示屏的电路,没有选择数码管的原因是数码管不够灵活,而且STC8A的RAM足够大,可以实现GUI函数。
其中COG采用晶联讯的JLX12864,OLED采用中景园的1.3寸显示屏,两个都是SPI通讯方式,这里没有使用STC8A芯片的硬件SPI,因为使用IO口模拟SPI编程更能锻炼驱动编写能力。
提供一个LED接口,便于测试程序—点亮LED灯。

打样之后如下,其中电容和电阻由于本人之前都是用万能板搭电路,所以都是买的直插期间,所以将电容和电阻的封装做了修改,比如电阻虽然是直插的样子,但是焊盘换成了贴片的,节省一点空间,板子尺寸5cmX5cm,方便在万能板上进行DIY。

焊接之后如下:

插上OLED显示屏如下:

关键字:核心板
引用地址:
STC8A—核心板
推荐阅读最新更新时间:2026-03-25 10:39
STC8A—基于JLX12864的简易图形编辑器
STC8A小制作:基于JLX12864的简易图形编辑器,本文将介绍JLX12864的驱动程序,以及Bresenham直线算法和画圆算法的实现。 一、制作背景: 在学习12864显示屏时,经常会使用取模软件,对于字符,取模软件可以说相当方便;对于图片,如果有合适的图片进行转换,也挺方便的,但是有一种情况,使用取模软件相当不方便,那就是需要自己进行规则图形的绘制时,在电脑上使用大像素点进行绘制没有那么直观,而且操作上也只能一个点一个点的绘制,于是可以制作一个图形编辑器,直接在12864上操作,并像取模软件一样输出字模。 二、功能: 1)设置光标的坐标值,并移动到设定值; 2)绘制点、直线、圆; 3)绘制和
[单片机]
STC8A/STC8H通用的最小系统板
STC8(包括之前的STC15)因为自带晶振, 所以最小电路需要的外围元件几乎为0 -- 手册上画的两个电容不加也没问题, 直接加上5V电源就能跑. 这样只需要用排针把管脚都引出就行了. 唯一不方便的就是开发的时候, 断电上电比较麻烦, 毕竟排针来回拔插一是每次要对准比较费事, 二是这样来回操作时间长容易坏. 所以还是需要有一个简单的开关. 不同封装的管脚分布不一致, 所以统一用一个针座的方案就行不通了, 还是用杜邦线吧, 做一个在MCU和USB2TTL之间串联的小模块. 最开始就是想简单的加上一个开关, 能控制VCC和GND同时通断, 后来看了下手册推荐的下载电路, 里面还有另外4个元件 1N5819, 对应MCU的
[单片机]
STC8A,STC8G,STC8H系列的IRC内部振荡源频率调节
从STC10/STC11系列开始出现内置RC震荡源(内置时脉, 宏晶称之为IRC). 最初的三代STC10/STC11/STC12, 在手册上的介绍都是 由于使用内部时钟源误差较大, … 有串行通信的情况下不建议使用内部R/C时钟源 . 到STC15这一代之后, 精度提升明显, 开始出现了默认不使用外置晶振的MCU型号. 从STC8开始对IRC进行了更多的改进, 从STC8A/8F的一个频段, 到STC8G/STC8H的两个频段, 到STC8A8K64D4的4个频段, 从CODE预置, 到XDATA只读预置, 可用性也在不断提升. 这里说一下STC8系列的IRC设置. STC8A/STC8F的内部时钟机制 只有一个IRC频
[单片机]
核心板 IM1-707:破解具身机器人小脑选型难题
随着具身智能在医疗、服务、物流等场景的加速应用,对自主运动与控制能力的要求日益严格。其灵活运作依赖于一个智能可靠的运动控制单元,该单元主导指令解析、精准控姿与环境感知同步,直接决定动作流畅度、定位精度和响应速度。为此,杰和科技推出基于RK3588(J)的高性能SMARC v2.1.1核心板IM1-707,以高实时性、强算力、全覆盖等硬核实力,助力具身智能机器人开发企业实现性能、成本与效率的兼得。 IM1-707更让精准控制、敏捷交互成常态 高实时响应与超强运动控制 Part.1 具身机器人的精准动作建立在“指令-执行”的毫秒级闭环之上。 IM1-707通过4颗Cortex-A76与4颗Cortex-A55组成的八核
[机器人]
从微秒级响应到确定性延迟:深入解析米尔全志T536核心板的实时性技术突破
各位工程师同仁,今天咱们聊点硬核的——实时性。这不是那种 差不多就行 的性能指标,在工业控制、机器人运动、电力保护这些领域,实时性就是生命线。想象一下:工业机器人抓取精密元件时,哪怕几毫秒的延迟都可能导致良品率暴跌;电力系统故障检测,响应慢了几个毫秒可能就是一场灾难。 为什么通用Linux在实时场景中 力不从心 ? 标准Linux内核设计初衷是 公平调度 ,不是 优先响应 。这就好比让急诊医生和普通门诊患者一起排队——关键时刻要命!内核不可抢占、中断延迟、调度器抖动...这些因素导致Linux的延迟通常在几十毫秒级别波动,根本无法满足工业场景对确定性的苛刻要求。 一、工业实时性挑战:从理论到实践的鸿沟 1.1 实
[嵌入式]
米尔RK3576核心板适配多种系统,解锁多样化应用
米尔电子发布的基于瑞芯微 RK3576 核心板和开发板,具备高性能数据处理能力、领先的AI智能分析功能、多样化的显示与操作体验以及强大的扩展性与兼容性,适用于多种应用场景。 目前米尔电子为 RK3576 核心板提供了 Linux、Debian、Android 多种系统镜像,为工程师提供了多样化的选择,助力各行业产品开发落地。 图:米尔基于RK3576核心板开发板支持的操作系统 一、系统介绍 MYD-LR3576 Linux 系统展示: 基于 buildroot 构建的带有 Qt 的 Linux 镜像,包含完整的硬件驱动,常用的系统工具,调试工具等,包含 Qt 运行时库和基于 Qt 开发的 HMI 界面。支
[嵌入式]
迅为i.MX8MM开发板ARM嵌入式Linux安卓9.0工业核心板iMX8M Mini板
迅为i.MX8M Mini开发板是恩智浦首款嵌入式多核应用处理器,具有多达五个内核:采用4核ARM Cortex-A53 + Cortex-M4多核处理器+GPU,可提供出色的系统性能。 ∝ 4个Cortex-A53内核平台,每核运行频率高达1.8GHz。32KB L1-I缓存/ 32 kB L1-D缓存,512 kB L2缓存 ∝ 1个Cortex-M4内核,运行频率高达400MHz。16 kB L1-I缓存/ 16 kB L2-D缓存 ∝ 3D GPU (1个着色器,OpenGL® ES 2.0) ∝ 2D GPU iMX 8M Mini采用了先进的14LPC FinFET工艺技术构建,提供更快的速度和更高的电源效率。支持工
[单片机]
u-boot 移植 --->4、Tiny210核心板的DDR初始化下详解
RAM的原理简单学习 DDR是RAM的一种,RAM常见的类型有SRAM,SDRAM,DDR他们的共同特点是,随机存储意味着读写速度快,掉电后数据丢失,所以常用来存储程序中的变量。 SRAM 静态随机存储器英文是static random-access memory 就是保持上电就可以保存数据而不需要刷新。数据线和地址线分离以IS62WV51216这个芯片为例,他数据位宽为16,大小为1MB,地址线宽是19。所以可以访问的空间大小就是2的19次方即524288=512KB,然后数据线是16位了,所以512KB*2 就是这个芯片的全部容量。然后在加上一些必要的控制线比如片选,字节选择等就可以完成读写控制,他的特点是不需要刷新
[单片机]