一.什么是单片机最小系统
常见的单片机最小系统为单片机能独立运行程序及控制外围电路的最简单电路,主要由单片机、晶振电路、复位电路三部分构成。Stm32f103c8t6也不例外,构成最小的运行电路也需要以上三部分。
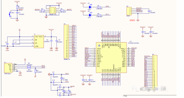
Stm32f103最小系统板原理图如下:

二.最小系统电路
Stm32单片机最小系统电路有单片机、晶振电路、复位电路。
1. 单片机
Stm32f103系列单片机主要资源如图:

Stm32f103c8t6工作电压为2-3.6V(一般采用3.3V),内置64-128KBytes Flash,20KBytesSRAM,带有37个通用GPIO口(含特殊功能IO)。在最小系统板上主要连接晶振电路、复位电路、工作电源、以及配置BOOT启动方式。
BOOT启动方式主要有三种,主闪存存储器启动、系统存储器启动、内置SRAM启动,对应的BOOT引脚状态如下图:

最常用的模式为主闪存存储器启动,即内部Flash启动,BOOT1=0,BOOT1=x(x表示0或1均可)。(注意三种模式的对应启动地址均不一样,内部Flash启动的地址为0x0800000)
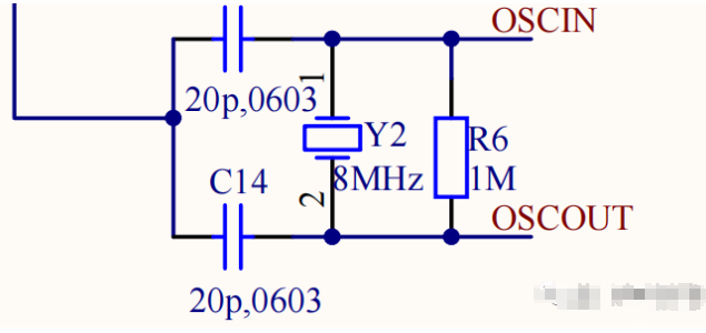
2. 晶振电路
(1)主时钟晶振
Stm32单片机内部自带一个8MHz的RC时钟,在符合设计需求的情况下,可通过程序在初始化时钟函数内,选择采用内部时钟。
外部主时钟晶振主要作为供单片机内核的时钟源,官方推荐晶振电路主要参数如下:

Stm32单片机外部晶振为4-16MHz,常用8MHz,电路图如下:

(2)RTC时钟晶振
同样,RTC时钟在符合设计需求的情况下,可选用内部自带的40kHz RTC时钟。外部晶振32.768KHz主要作为单片机内部RTC时钟的时钟源,电路图如下:

3. 复位电路
复位电路由RC电路及按键构成,10k电阻及1uF电容组成的RC电路;stm32单片机复位引脚为低电平有效,复位电路的作用是使单片机复位引脚在上电时,确保复位引脚至少有1ms以上的低电平状态。复位按键的作用是当按键按下,复位引脚的被拉至低电平,单片机触发复位。

以上的单片机、晶振电路、复位电路,亦可构成stm32的最小系统电路,但需使用+3.3V电源给其供电。由于常见采用USB给其供电源,USB电源为+5V,所以为了增加最小系统板的使用方便性,需增加以下外围电路。
三.外围电路
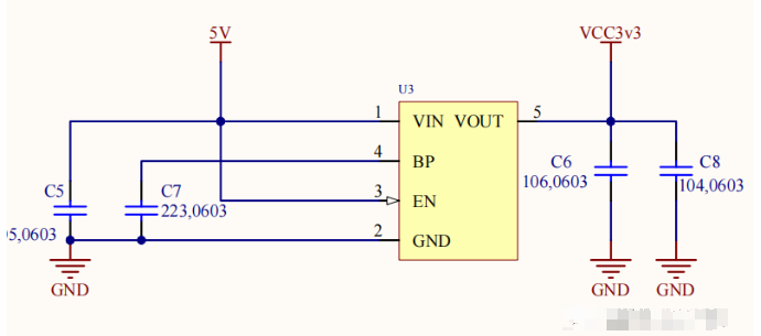
1. +5V转3.3V稳压电路
稳压电路的作用是将输入的+5V电源降压到+3.3V,给单片机最小系统电路供电。

2. 状态指示灯
最小系统板上有两个LED灯,D1为+3.3V电源指示灯,如果板卡上电正常,D1灯常亮。如果D1不亮,则可能板卡电源异常。D2灯为程序状态指示灯,可供软件调试或者程序运行指示用。

3. SWD烧录接口
SWD接口为单片机的程序烧录、软件调试接口,使用ST-Link、或者JLink可通过SWD接口进行程序烧录或调试。

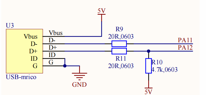
4. USB电源接口
USB电源接口采用了Micro USB接口,最小系统板可通过USB接口连接至电脑上或者+5V电源适配器上,实现板卡的供电。但有点需要注意的是,虽然USB接口连接至单片机的USB引脚上,但单片机USB功能需要程序带有USB驱动,否则单片机的USB引脚只是为普通IO,无法与电脑的USB进行数据交互。其中电阻R9、R11为限流电阻,R10为上拉电阻。

四.实物图及对应电路

关键字:单片机 最小系统 Stm32f103
引用地址:
单片机最小系统介绍及电路设计
推荐阅读最新更新时间:2026-03-19 16:48
STM32F103C8T6单片机最小系统电路原理图
单片机最小系统一般有单片机、电源、晶振、复位电路和调试电路。 一、单片机 下图所选用的单片机为STM32F103C8T6,封装为LQFP-48。具有价格便宜、性能强大、资源齐全等优点,可直接在TB上买现成的系统板进行测试开发。 单片机最小系统 二、电源 将12V的输入电源,通过AMS1117-3.3线性稳压器,输出单片机所需要的3.3V。 电源电路 保险丝和稳压二极管的作用是为了防止误接到过高电源上时造成电路板上的某些芯片损坏,保险丝选用的是16V 1A的自恢复保险丝,稳压二极管选用的是耐压14V(瞬间最高20V) 的肖特基二极管。 稳压器的左右两边均为滤波电容,大电容滤低频,小电容滤高频。输入滤波是为了将波动
[单片机]
stm32f103c8t6封装及最小系统原理图
STM32F103C8T6是一款集成电路,芯体尺寸为32位,程序存储器容量是64KB,需要电压2V~3.6V,工作温度为-40°C ~ 85°C。 下面介绍一下STM32F103C8T6的封装及最小系统原理图。 STM32F103C8T6封装 STM32F103C8T6封装为LQFP48-48引脚小外形四方扁平封装外形,如下图: STM32F103C8T6最小系统原理图 单片机的最小系统版的功能都差不多,主要有一下几个方面: MCU: 电源稳压电路: 用于供电,一般用电脑的USB口供电。 电源滤波电路: BOOT选择: 在芯片复位时的电平状态决定了芯片复位后从哪
[单片机]
stm32f103最小系统的组成及各部分功能
今天来跟大家普及一下stm32f103单片机的最小系统组成和各部分功能。 一、 什么叫最小系统 最小系统就像我们人,我们活着每天都要吃饭,喝水。 饭和水就是我们的”燃料”,离开它们我们就挂逼了。 其实在芯片的世界也一样,单片机想要正常运行,它也需要”燃料”,这些燃料的组成就是最小系统。 二、 “燃料”都由什么组成? 1. 电源 拿STM32F103C8T6这个型号来说,总共有5个接电源正极和4个接地引脚,分别给内部不用的模块供电。 VDD:就是单片机的供电电压。 VDDA:VDD后面有个A,A=Analog,表示模拟的意思,就是芯片内部模拟器件的工作电压。 VSSA:表示模拟器件的公共端地。 VBAT:给后备区域
[单片机]
windows 下vscode+platformio开发stm32f103c8t6最小系统
最近想要写个更新航模接收机固件的小项目,移植opentx项目的部分代码到我的最小系统板上。不经意间发现vscode上也可以开发stm32了,于是,一个填坑行动开始了!!! 先写怎么才能编译调试吧! 环境: windows10x64,8G内存,i5 4200 stlink v2 1.你要有个vscode,不用我说了。 2.在vscode上装platformio插件 安装完毕,点击重新加载。之后会提示正在安装PlatformIO 核心。 再次重新加载 3.安装完毕后,在vscode的左下角会有一个家的图标,可以从这里新件工程。第一次启动也会自动打开PIO Home页面。 4.新建工程。因为它是
[单片机]
STM32系列单片机硬件设计技巧--入门供电和最小系统
一; 供电电路 通常情况下我们采用+5V或者+12V的开关电源提供;为消除开关电源的波纹,通常我们将电源通过一个较大电容C(100uF)滤波,可选配共模电感滤除高频噪声,然后经过去耦电容c1和c2输出干净的供电电压VCC; 然后通过AMS1117-3.3线性稳压芯片输出3.3V电源,如果要区分模拟电压和数字电压,通常情况下采用磁珠(FB1)进行区分,电源可来源于同一个稳压器;为防止模拟地和数字地串扰,通常将模拟地和数字地经过一个0Ω电阻隔离,形成共地系统; 二:最小系统 最小系统包含:晶振电路、复位电路、电源滤波电路、SWD接口电路和启动模式选择电路; 晶振电路:微调电容30pF-±10pF,微调电容越大,震荡频率越稳定,但是
[单片机]
51单片机简介及最小系统模块介绍
补充:51单片机开发基础0中使用的软件是KEIL5和Protuse8.9,这两个软件都可以下载到,其中KEIL5是集成开发环境,Protuse8.9在之前的模拟电子技术中用到过。 1.1 51单片机简介 这一部分采用STC公司生产的STC89C52RC单片机为例来讲解51单片机的开发,STC89C52RC采用MCS-51核,在原有的基础上增加了许多功能,例如串口下载程序,8k字节Flash,512字节RAM, 32 位I/O 口线,看门狗定时器,内置4KB EEPROM,MAX810复位电路,3个16 位定时器/计数器,4个外部中断,一个7向量4级中断结构(兼容传统51的5向量2级中断结构),全双工串行口。支持2种软件可选择节
[单片机]
51单片机最小系统介绍
前言 在学习51单片机的时候我们最先接触到的就是单片机最小系统,单片机最小系统又叫最小应用系统,顾名思义就是能够使单片机实现简单运行的最小元件的组合。 提示:以下将以51单片机最小系统为例进行介绍 一、51单片机最小系统模块构成 二、电源电路 一个系统的正常工作离不开电源,单片机常见的电源电压分为5V 和低功耗的3.3V。本文介绍的是STC89C51这款芯片,该芯片是在5V电压下正常工作。 1.电源引脚 VCC(VDD):第40脚,电源端,接+5V电源,用于给整个系统供电。 VSS(GND):第20脚,接地端,接GND端。 EA :第31引脚,EA为片外程序存储器选用端,该引脚低电平时,选用片外程序存储器,高电平或悬空时选
[单片机]
at89s52最小系统图 单片机最小系统介绍与设计
本文介绍一款以AT89S52单片机为原型设计的最小系统实例,包括单片机引脚图、晶振电路图及复位电路图等构建的51单片机最小系统图,希望对各位电子初学者和发烧友提供一定的最小系统设计基础知识起到了解和借鉴作用。 单片机最小系统指的是能让单片机运行起来所需电子器件最少构建起来的电路系统。在本文的示例中,最小系统以AT89S52单片机为中心控制器,包括电源模块和USB下载电路、晶振电路、复位电路。 一、51单片机最小系统及复位电路 如下图1-1、1-2、1-3所示,为AT89S52单片机引脚图及其晶振和复位电路。 1-1 AT89S52单片机引脚图 AT89S52单片机是ATMEL公司生产的一款低功耗
[单片机]