设计的内容
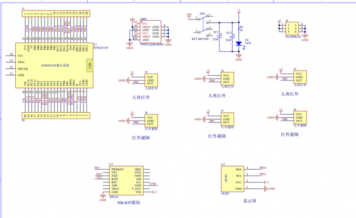
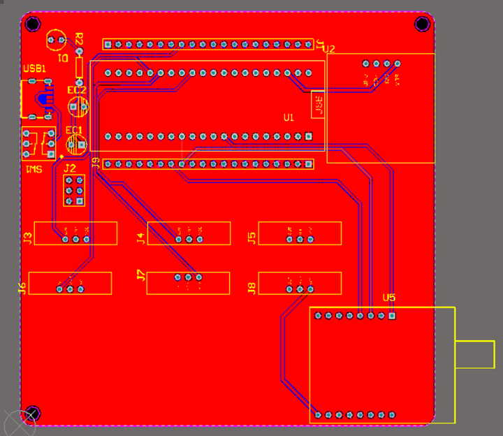
针对图书馆座位使用效率较低的问题,设计了一款基于窄带物联网的图书馆座位智能管理系统,本系统通过微控制器及热释电红外传感器,以非接触式、主动实时采集图书馆各个座位的使用状态,通过窄带物联网模块将数据发送至物联网平台。
要求与数据
1、座位信息采集端由热释电红外传感器、微控制器、窄带物联网模块组成;
2、采用以具有高性能、低功耗等特点的移远 BC95物联网 NB-IOT窄带物联网模块来发送数据;
3、选取合适的物联网平台接收数据;
4、其他。

部分程序:
#include './HAL/key/key.h'
#include './HAL/delay/delay.h'
/**********************************
变量定义
**********************************/
uint8_t chiclet_keyboard_num = 0; //键值变量
/**********************************
函数定义
**********************************/
/****
*******独立按键扫描函数
*******返回值:键值
*****/
uint8_t Chiclet_Keyboard_Scan(void)
{
if(K1 == 0) //按键K1为低电平
{
delay_us(2000); //2ms消抖
if(K1 == 0) //按键K1依然为低电平,此时确认是K1按下
{
chiclet_keyboard_num = 1; //键值设置成1
}
while(!K1); //while死循环,直到抬手跳出
return chiclet_keyboard_num; //返回键值
}
if(K2 == 0) //按键K2为低电平
{
delay_us(2000); //2ms消抖
if(K2 == 0) //按键K2依然为低电平,此时确认是K2按下
{
chiclet_keyboard_num = 2; //键值设置成2
}
while(!K2); //while死循环,直到抬手跳出
return chiclet_keyboard_num; //返回键值
}
if(K3 == 0) //按键K3为低电平
{
delay_us(2000); //2ms消抖
if(K3 == 0) //按键K3依然为低电平,此时确认是K3按下
{
chiclet_keyboard_num = 3; //键值设置成3
}
while(!K3); //while死循环,直到抬手跳出
return chiclet_keyboard_num; //返回键值
}
return 0;


上一篇:STM32单片机实现Bootloader跳转的关键步骤
下一篇:STM32供电方案【ADC供电、VDDA、VSSA、VREF、VBAT等】
- 热门资源推荐
- 热门放大器推荐
- Er3105Di 500Ma宽输入电压同步降压稳压器内部默认参数选择典型应用示意图
- 使用 LTC2377CMS-16、16 位、500ksps、低功耗 SAR ADC 的典型应用
- L7806C负输出电压电路的典型应用
- LT3959 的典型应用 - 具有 6A、40V 开关的宽输入电压范围升压/SEPIC/反相转换器
- LPS33W适配器板,标准DIL24插座
- 使用 Analog Devices 的 LT3470AIDDB 的参考设计
- MC33364通用输入电池充电器典型应用电路
- AM2G-2405SH30Z 5V 2W DC/DC 转换器的典型应用
- 用于电池测试解决方案的 ADP1972 降压或升压、PWM 控制器的典型应用
- LT1121IS8-3.3 5V 低压差稳压器的典型应用电路,用于具有关断的电池供电电源

非常经典的关于LLC的杨波博士论文
5962L0052401VPA

XC6406PP60DL






京公网安备 11010802033920号