四轴飞行器是一种利用四个旋翼作为飞行引擎来进行空中飞行的飞行器。进入20世纪以来,电子技术飞速发展四轴飞行器开始走向小型化,并融入了人工智能,使其发展趋于无人机,智能机器人。
四轴飞行器不但实现了直升机的垂直升降的飞行性能,同时也在一定程度上降低了飞行器机械结构的设计难度。
四轴飞行器的平衡控制系统由各类惯性传感器组成。在制作过程中,对整体机身的中心、对称性以及电机性能要求较低,这也正是制作四轴飞行器的优势所在,而且相较于固定翼飞机,四轴也有着可垂直起降,机动性好,易维护等优点。
一:方案& 电路
本设计采用STM32F1作为核心处理器,该处理器内核架构 ARM Cortex-M4,具有高性能、低成本、低功耗等特点。
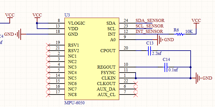
主控板包括传感器MPU6050电路模块、无线蓝牙模块、电机启动模块,电源管理模块等;遥控使用商品遥控及接收机。
控制芯片捕获接收机的PPM命令信号,传感器与控制芯片之间采用IIC总线连接,MCU与电调之间用PWM传递控制信号。


上一篇:STM32中这些常见又实用的英文缩写和词汇
下一篇:基于STM32+JAVA宠物管理系统的设计与实现
- 热门资源推荐
- 热门放大器推荐
- ADR435B 5 Vout 超低噪声 XFET 电压基准的典型应用,具有灌电流和拉电流能力
- 使用 Analog Devices 的 ADP8140 的参考设计
- NCP699SN30T1G 150mA、3 路输出电压 CMOS 低 Iq LDO 的典型应用,在 TSOP-5 中启用
- ZTL431过压/欠压保护电路典型应用
- 使用 Microchip Technology 的 DVR2802B3 的参考设计
- 开源的浮游生物监测分析设备PlanktoScope
- STK503,旨在评估 AT90USB AVR MCU 的入门套件,通过 AVR Studio 支持 JTAGICE mkII 和 AVRISP mkII
- 使用 BittWare 的 XCVU190 的参考设计
- 远程声控参考设计
- NCP4354AADAPGEVB,用于 NCP4354、65W 适配器关闭模式控制器的评估板
- 大声量 | 2023机器视觉技术与应用峰会议程新鲜出炉!
- 海康机器人视觉检测方案守护光伏组件生产质量
- 艾利特CSF系列力控协作机器人来了!
- MTBF突破4万小时!这家工业级3D相机品牌产品稳定性获权威机构认可
- 英特尔创始人、“摩尔定律”提出者戈登·摩尔去世
- 钧舵机器人参评“维科杯·OFweek 2022中国机器人行业年度卓越投资价值企业奖”
- 一种基于嵌入式系统的全彩LED显示屏脱机播放系统的设计方案浅析
- 以ARM9芯片和S3C2440嵌入式系统为核心的以太网接口电路设计
- 基于微处理器S3C2440和WinCE嵌入式实时操作系统的视频数据采集
- 基于ARM9和DM9000芯片解决UDP协议的通信问题

现代雷达系统的信号设计
EL5624IRE-T13

BFR340T






京公网安备 11010802033920号