2024年8月22日:位于英国剑桥的电力电子技术创新企业Pulsiv Limited宣布推出效率超高*的65W USB-C GaN优化参考设计,该设计旨在解决电源中的复杂热性能挑战。这一备受期待的突破性开发成果将提供其他设计中所未有的独特功能和优势组合,必将彻底改变USB-C快速充电领域。
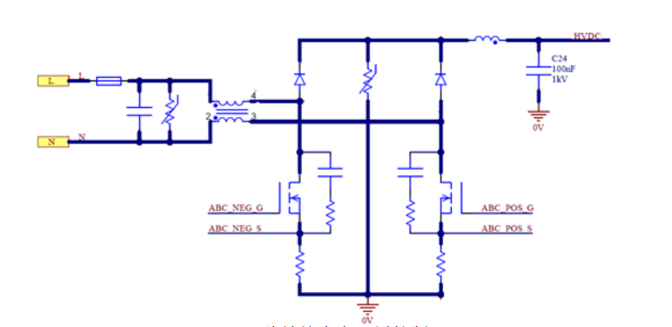
PSV-RDAD-65USB参考设计将Pulsiv OSMIUM技术与行业标准的准谐振反激变换器和高度优化、超紧凑的磁性组件相结合。它能大幅降低工作温度、尽量减小损耗并缩小尺寸,引领了一系列突破功率转换现有边界的设计,旨在打造一个可持续的USB-C标准平台。
Pulsiv的首席产品官Tim Moore博士一直负责该设计的开发,他表示:“我们的宗旨一直是开发‘消耗更少,能力更强’的解决方案,这款设计就展示了Pulsiv OSMIUM技术如何既实现快速充电又不造成复杂的高温管理问题。人们对使用更高功率更快地为无线产品充电的需求正在迅速增长,从手机到电动工具等各个领域都受到了影响。这意味着要在小体积中实现更大的功率,而在开发对热量敏感的壁挂式/台式解决方案时,这一点尤为重要。由于降低了30%的组件温度、实现无浪涌电流和高效率,我们能够让设计变得更安全、更小巧、更可靠。”
规格一览表
输入电压范围: 90 – 265V交流电(不降低额定输入电源)
输出电压: 5 – 20V直流电,支持PD3.0、QC4.0、BC1.2和PPS(快速充电)
输出功率: 最高65W
转换器温度: 30.3°C(在环境温度下)
工作频率: 125kHz
最高效率: 96%
平均效率: 95%
半有源桥: 内含
线路电流: 最高0.5A
浪涌电流: 已消除
优化的GaN: 有
直流转换器: 准谐振反激变换器
让超低温运行和快速充电更上一层
Pulsiv OSMIUM参考设计在热性能方面展现出了显著提升,相较于其他设计,关键组件温度降低了30%以上。在满载情况下,尽管环境温度为26.1°C,反激式转换器在230V直流电下的温度会低到令人印象深刻的33.9°C,在265V下温度会低到30.3°C。这一非凡成就极有可能树立新的标杆,并允许在空间有限的环境中和/或对热敏感的应用中(如带有USB-C接口的墙壁插座)实现65W快速充电。

(Pulsiv PSV-EBAD-65USB评估板:Vin = 230V直流电;Vout = 20V;Iout = 3.25A;环境温度为26.1°C)
使用半有源桥优化效率和空间
Pulsiv OSMIUM技术通过感应交流电线路电压和频率来调整电容器充电时间,从而让电路在交流零电压交越时不消耗线路电流。这能够实现简单的半有源桥,以提高效率,特别是在低压条件下。它对位于下半部分交流转直流桥中的MOSFET进行精细控制,并与高侧二极管结合使用。此设计中的半有源桥在效率、成本和复杂性之间实现了微妙平衡,支持通用输入,并在115V交流电源下将满载效率提升0.7%。

(Pulsiv独特的半有源桥控制装置)
创新的磁性器件将转换器体积缩小了20%
Pulsiv OSMIUM技术可产生高压直流电(HVDC)输出,该输出的电压介于峰值交流电输入电压和150V之间,能以极大效率驱动准谐振反激变换器。更宽的电压范围显著降低了初级侧电感,从而能够使用Pulsiv与磁性器件专家Frenetic合作开发的EQ20转换器。后者的首席执行官Chema Molina评论道:“我们的磁性器件专家团队已经证明,Pulsiv OSMIUM技术可以最大限度地提高效率,并将反激变换器的尺寸缩小到我们前所未见的水平。这一重要发展将帮助客户提高性能、缩小尺寸、降低设计成本,我们很高兴能参与这一创新解决方案。”
与其他设计中常见的RM8核相比,它能将体积缩小20%,将效率提高50%。

借助GaN优化尽量减少损耗
Innoscience的GaN晶体管降低了RDSon和寄生电容,可减少反激变换器和同步整流器子系统中的损耗并优化成本。Innoscience EMEA总经理Denis Marcon补充道:“我们已经证明,GaN技术非常适合提高效率、减少损耗和优化成本,而Pulsiv OSMIUM技术能显著提高整体性能和减少能源浪费,带来额外的好处。他们的技术是真正的颠覆性技术,我很高兴Pulsiv选择在这款参考设计中采用Innoscience GaN器件。”
设计包和评估板
可从Pulsiv网站免费下载PSV-RDAD-65USB文档包,包括数据表、原理图、材料清单和Altium文件。PSV-EBAD-65USB评估板可实现快速实验室测试,预计于8月下半月交付,现可通过包括全球库存商Digikey在内的特许经销合作伙伴网络进行预订。

(Pulsiv PSV-EBAD-65USB评估板)
*基于满载运行30分钟后的峰值热测量数据得出的效率。
上一篇:AC-DC控制器PCB布局指南
下一篇:大联大品佳集团推出基于Infineon产品的65W高功率密度电源方案
推荐阅读最新更新时间:2026-03-25 12:41
- 麦米电气采用英飞凌CoolMOS™ 8 MOSFET驱动其新一代AI服务器
- 面向数据中心备电系统的电池检测新路径:EIS技术加速走向规模化应用
- Bourns 全新推出符合 AEC-Q200 标准车规级半屏蔽功率电感
- 工业级电动工具控制:电源管理与信号采集解决方案
- 德州仪器推出高性能隔离式电源模块,助力数据中心和电动汽车提高功率密度
- GM6402:40V/2A 高效降压模块,LTM8074 最佳替代,芯片涨价潮中,共模好芯不涨价
- Power Integrations将反激拓扑功率范围扩展至440W,打造比谐振设计更简洁的电源方案
- Vishay新款光电晶体管光耦合器提高工业应用的精度和能效
- 瑞萨电子推出全新GaN充电方案, 为广泛的工业及物联网电子设备带来500W强劲功率
- 用于 7VIN 至 16VIN、1.5V 和 1.2V 输出的 LTM4628EV DC/DC 模块稳压器的典型应用电路
- 使用 Analog Devices 的 LTC3728LIGN 的参考设计
- DER-406 - 适用于 A19 灯的 5.76 W 高 PF 非隔离降压-升压型 TRIAC 调光 LED 驱动器
- ADR5045B 5V 输出精密微功率并联模式电压基准的典型应用
- LT3970EDDB-3.42 2.5V 降压转换器的典型应用
- MC78M08BDTG 8V 电流调节器的典型应用
- LT1021DCN8-5 精密电压基准的典型应用
- DER-282 - 100W, 扁平(11 mm), LLC DC-DC转换器
- REF193 低压差开尔文连接电压基准的典型应用电路
- LT3088EM 线性稳压器用于添加软启动的典型应用

稳压电源电路图
开关电源的PFC基础
中小功率隔离型开关电源设计概要-MPS
1K纯正弦波逆变电源原理图及PCB
现代雷达系统的信号设计
BFR340T






京公网安备 11010802033920号