大功率RGB LED控制器
来源:互联网发布者:8VT0yev 关键词: LED控制器 更新时间: 2025/11/21

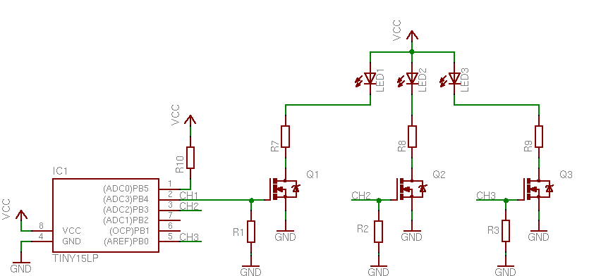
大功率RGB LED控制器是tinyRGB的扩展,用于驱动大功率LED。在这个项目中,我使用了一个3 x 1W共阳极RGB LED。Q1到Q3是N沟道HEXFet MOSFET,具有逻辑电平驱动和约50毫欧的导通电阻。R1到R3约为2.2k,R4到R6约为15k,而R7到R9取决于使用的LED和VCC。如果您使用导通电阻较高的FET,则必须在计算中考虑RDS!

Rx = (Vcc-Vf)/Im – RDSon
[Vcc: 电源电压, Vf: 二极管正向电压, Im: LED最大电流]
AVR的软件与tinyRGB相同。
这里还没有内容,您有什么问题吗?
电子电路资源推荐
- 电阻和电阻定律以及0欧电阻和上、下拉电阻的作用

来源:电路图
- 《零死角玩转STM32—F103霸道》

来源:下载中心
- 深入理解BootLoader (电子与嵌入式系统设计丛书)

来源:下载中心
- 数字电子技术基础

来源:大学堂
- 动画解析各种电动机工作原理

来源:大学堂
- 电路的基本物理量:电流,电压,电位,电动势,电功率

来源:电路图
推荐帖子 最新更新时间:2026-03-24 12:20
- 2812搜查令+TMS320F2812原理与开发
- 内容简介 本书讲述了TMS320F2812芯片的基本特点、硬件结构、内部功能模块的基本原理等内容,并在结合应用实例的基础上详细阐述了各功能模块的应用。同时专门针对电机控制领域的应用,详细介绍了基于TMS320F2812数字信号处理器的永磁同步电机控制系统的原理与实现。书中提供了大
lfengem
微控制器 MCU
- 为什么51系列单片机常用11.0592MHz的晶振设计?
- 1 、因为它能够准确地划分成时钟频率,与 UART( 通用异步接收器 / 发送器 ) 量常见的波特率相关。特别是较高的波特率 (19600 , 19200) ,不管多么古怪的值,这些晶振都是准确,常被使用的。 2 、当定时器 1 被用作波特率发生器时,波特率工作
tao282515641
51单片机
- TinyOS在以51为内核的第二代无线射频芯片CC2530上移植
- 目前TinyOS还仅支持以51为内核的无线射频SOC CC2430,而对TI最新推出的第二代SOC芯片CC2530还未能支持,并且,对CC2430支持的功能还非常简单,并没有体现TinyOS操作系统的概念。 前段时间把TinyOS移植到了CC2530上,基本功能都已经实现,
hwwr
51单片机
- stm8s103F2的UART Rx用作通用IO,设置外部中断问题求助
- 用 stm8s103F2P6的UART RX 作为通用输入口,设置如下: GPIOD- DDR &= ~(1 6); //设为输入 GPIOD- CR1 |= 1 6; //带上拉输入 GPIOD- CR2 |= 1 6; //使能外部中断 EXTI
wdpptang
stm32/stm8
- 430 与RF通信 电路 求指教
- 小弟冒昧请问 我分配了430f149的引脚给 RF模块(加*的是RF模块信号 不知道这么分配clk和数据收发端 能不能行啊 求指教 ) 430 与RF通信 电路 求指教 求虐求虐 求指教
kings316
微控制器 MCU
- 【TI建议】能不能增加对TI的E文PDF翻译!
- TI的应用笔记比较丰富,不过基本都是E文版本的! 自己借助翻译工具,一个字一个字啃下来,很难理解里面真正的含义! 如果有中文的就方便很多了! 【TI建议】能不能增加对TI的E文PDF翻译! 这个问题好,可惜我也不知道,,,持续关注。。 好,我赞同,赞同的都来顶一下。 回复
蓝雨夜
微控制器 MCU
- 谁有PIC24H的CAN程序
- DIY 9B96开发板讨论之仿真器篇
- 【求大神】USB型msp430仿真器的制作
- 用按键控制PWM输出
- 基于msp430f149液晶lcd1602显
- djyos的可移植性(二)
- 如何将连续输入的多组并行数据转换成串行输出
- 2008年福建省电子设计大赛题目
- 让操作库变得简单(野火的)
- 有谁用过r8c/38a? (瑞萨单片机)
- STM32如何关所有中断????
- 2012电子设计大赛 A题微弱信号检测装置 交流群!
- K9F1G08U0A读ID错误
- 用CCR1写的延时函数,求解答
- 求助啊
- LM3S1601最小系统电路图
- 联发科上调全年智能机芯片达9500万套 EDGE动能最猛
- 从0开始学M4 (第六集 看门狗)。包含代码和说明文档
- STM32F+FreeRTOS+IAR, 令人抓狂的问题
- 初学51大家来看看我说的对吗?
- 具有可编程时序的 ADM1186-1ARQZ 升序和降序器和监视器的典型应用电路
- LTC4088 的典型应用 - 高效电池充电器/USB 电源管理器
- LTC3822EDD-1 演示板,具有跟踪功能的低输入电压同步降压转换器
- SPIRIT1-低数据速率收发器-433 MHz-子板
- 环境专家之智能手表
- 用于 40kHz PWM 调光的 LT3761IMSE-1 降压模式 5A LED 驱动器的典型应用电路
- 使用 ON Semiconductor 的 STK412-170 的参考设计
- LT3973HDD-5 1.8V 降压转换器的典型应用
- 具有 SuperCap 充电功能的 LTC4419IMSE SuperCap 备份的典型应用电路
- LT6658AIMSE-2.5 精密双路输出、高电流、低噪声电压基准的典型应用电路







京公网安备
11010802033920号