带液晶显示屏的温度/光亮度表
来源:互联网发布者:vfDilW4jK 关键词: 液晶显示屏 更新时间: 2025/12/26

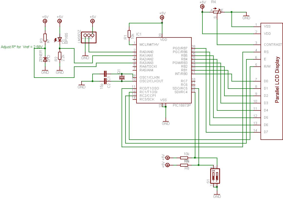
带LCD的温度和光亮度测量仪
电路测量其放置位置的周围环境的温度和环境光亮度。来自ADC的数据被计算并显示在LCD上。设备上的主CPU单元是PIC16F873。

这里还没有内容,您有什么问题吗?
电子电路资源推荐
- 自己常用的AD封装库

来源:下载中心
- BUCK电路的环路计算,补偿和仿真

来源:下载中心
- 电工学

来源:大学堂
- 数字电路与系统设计

来源:大学堂
- 电工基础:电路的组成

来源:电路图
- 电路的基本物理量:电流,电压,电位,电动势,电功率

来源:电路图
推荐帖子 最新更新时间:2026-03-16 07:59
- 急求帮助,不胜感激!
- 我新手,最近在用MSP430F4152和MSP430F2132两款片子,因操作失误把2132的程序下到4152中还莫名其妙的第一次下载成功,之后再重新烧写4152的程序就一直不行,请高手帮忙告知下者时什么原因,改如何解决才能重新下载应有的程序啊!!! 急求帮助,不胜感激! 用编程
lzwsyp
微控制器 MCU
- 10.24【每周讨论】第三代红外夜视,它的前景究竟如何呢?
- 红外摄像,大家都知道,它的显著特点就是实现了夜视。但是它的缺点也限制了它的发展。 第一代普通LED红外技术,难以突破距离和使用寿命的两大问题,但以其低廉的成本,使其产品在安防市场占有率为95%以上。 第二代阵列式技术红外技术(LED Array),阵列式红外技术将发光芯片集
longxtianya
综合技术交流
- 求二手51单片机开发板
- 求购二手51单片机开发板,QQ451935391 求二手51单片机开发板 自己买个新的吧,也不是多贵的。。 论坛有个仿真的51开发板,功能更也不错!你找一下。下载了就能用 https://bbs.eeworld.com.cn/thread-90185-1-1.html
jiayingjiayou
51单片机
- 单片机控制的固定电话通信疑问
- 我们今年的校赛题“防盗报警”,其中要实现功能:通过固定电话线路报警。 单片机控制的固定电话通信疑问 没什么头绪,固话通信协议复不复杂?不知道有没有现成的电话模块可以用?请高手们给点建议吧! 单片机控制板采用双CPU模式,使系统能同时处理多项任务,采用独立时钟的看门狗电路,防止软件
虚源草
综合技术交流
- 51单片机矩4X4阵键盘的第一排按键没反应。
- 大家好。 想请问一个问题。我在看郭天祥的视频,看到第五讲,矩阵键盘这一部份。。 写了程序(程序跟郭天祥写的是一样的)下载到实验板上。。但4X4矩阵键盘的第一排的4个键按了都没有反应。其他三排都有反应。请问这是怎么回事呢?键盘本身是没有问题的,因为我用了另外一块实验去试了一下。 请
65687831
嵌入式系统
- stm32f103,usb读取sd卡速度慢得问题
- 新型测试仪器如何降低系统的保有成本
- 超酷PCB布线视频
- 综述嵌入式开发
- verilog的always块里,既有电平又有边沿触发呢?
- 困扰我多时的STR710FZ2问题,代码空间异常缩小
- platform builder 5.0 详细解说
- 鄙视无耻的圆通快递!
- 高手帮忙分析,可行性(chunyang大哥请进)
- 请教高手
- 关于虚拟机安装系统的使用
- 智能机器人
- LM3S1911如何读P口
- [原创]STM32 HD7279A接口程序
- 求msp430 launchpad 4*4矩阵键盘程序
- 【武汉华嵌】Linux下Qt多线程编程
- 关于放大倍数与单位增益带宽Fc问题
- TI公司最新小尺寸逻辑器件指南中文版 资料需要者快来下载!
- 易电源测试报告1
- Launch Pad 外部晶振的问题??







京公网安备
11010802033920号