简易正负22V稳压器
来源:互联网发布者:xMJaM6qe 关键词: 稳压器 更新时间: 2026/01/27

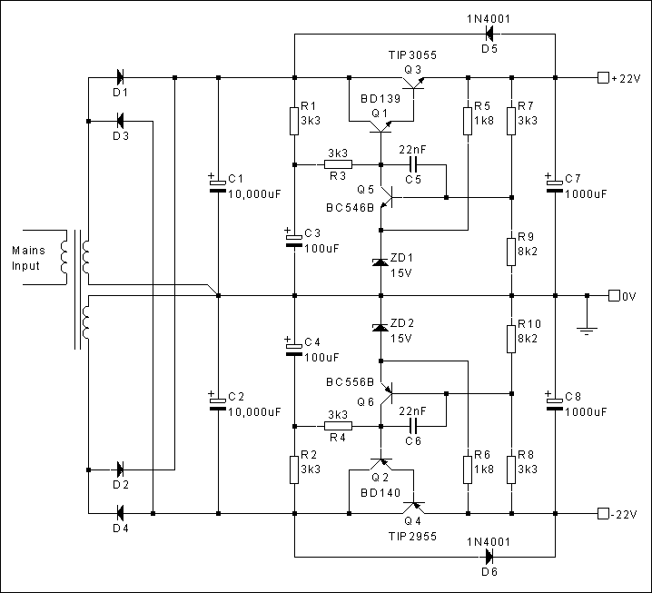
简易正负22V稳压器
这是一个非常基本的调节器电路,没有任何附加功能,如折返电流限制,并且性能不如集成电路调节器。
这里还没有内容,您有什么问题吗?
电子电路资源推荐
- 模拟电路设计II-沉浸在模拟设计的黑艺术中

来源:下载中心
- 反激式开关电源原理与设计_[宁武_著].pdf

来源:下载中心
- 东南大学电力电子基础

来源:大学堂
- 了解和优化采样数据系统

来源:大学堂
- 电路的基本物理量:电流,电压,电位,电动势,电功率

来源:电路图
- 单片机运行原理的一点点总结

来源:电路图
推荐帖子 最新更新时间:2026-03-21 12:03
- TI发布支持Stellaris系列的CCS工具和参考设计
- 德州仪器 (TI) 宣布,其 Stellaris ARM Cortex-M3 MCU 将由 Code Composer Studio (CCStudio) v4 集成开发环境提供全面支持,并立即通过标准分销渠道推出 8 款采用 CCStudio v4 的全新 Stellar
chen8710
微控制器 MCU
- 为何iPhone 4S采用蓝牙4.0而非NFC
- 之前有国外科技媒体声称,如果苹果的 iPhone 不支持 NFC ,那么 NFC 出头之日或会延迟。事实也正是如此,在美国 Apple 公司 10 月 14 日推出的 iPhone 4S 中采用的是蓝牙 4.0 ,而非 NFC 。 蓝牙 4.0 标准的推出时间为 2010
michael200800
无线连接
- 【Trf7960问题】MIFARE_ERROR_NO_CARD
- 我用TRF7960读写M1卡,电路部分参考Lm3s9b96的那个评估板,我的板子上天线部分已经输出13.56M正弦波,现在可以对TRF7960进行寄存器(0x00到0x0F)的读写,但是在用TI例程进行M1 读卡操作,当运行这个函数时: ulUIDSizeNew =
h0nly_zhang
微控制器 MCU
- 求高手帮忙
- 公司现在要开发DSP,我是学自动化专业的,可是一点都没有接触过,都不知道从哪里下手。看过点资料,可是都是专业术语,都不懂啊,我再网上看见说要先接触CPU,寄存器什么的,请问哪位高手有这方面资料,帮帮忙啊。 求高手帮忙 原帖由 lanxiner 于 2011-10-19 10:1
lanxiner
DSP 与 ARM 处理器
- 请教关于I2C的延时应该怎么计算?
- 各位用过I2C模拟通信的前辈,我刚学这个,有一些地方不明白,还望大虾指点: 用的是带有I2C接口的tea5990收音机芯片,它支持100KHZ和400KHZ, 在电路板上是使用主控(其主频是184MHZ)的IO口产生的模拟I2C与它连接, 我自己写的软件模拟I2C,数据通过I2C
saioooooo
嵌入式系统
- exti9_5_irqhandler 谁能帮详细解释下
- exti9_5_irqhandler 谁能给详细解释下, 或者告诉我去哪看这个的资料,谢谢了。 exti9_5_irqhandler 谁能帮详细解释下 原帖由 gaokushuai 于 2011-10-19 11:02 发表 exti9_5_irqhandler 谁能给
gaokushuai
微控制器 MCU
- 基于LabVIEW图形界面的TI LM3S8962的开发--开箱照片
- 一步一步完善LC测量小工具(即日起,持续更新)
- keil老手帮忙看一下
- stm32 dma最大速度
- 逻辑综合器的故事
- 目前白光LED光效能达到多少?
- 转载不错的入门protel教程
- 关于STM32的FLASH操作
- 电压变化检测分析
- DSP 2812 18b20
- 2012 电子设计大赛 B题 频率补偿电路 交流群!
- F149比较器全攻1
- 定时器中断问题
- 烧程序求助
- 浴室代码(增加ZIGBEE串口通信模块)
- tx-1c 单片机开发板 用SIP烧录显示仍在连接中, 请给 MCU 上电(已实验多次,求分析)
- 用51做的4004语音,碰到小问题,前辈请进
- 哪位前辈用MSP430做过绝对式光电编码器的测试?
- 有做过iphone或者IOS的智能家居的应用么?求指点
- stm32大家真正产品用什么操作系统呢?
- 使用 Analog Devices 的 LT1578IS8 的参考设计
- 使用 Panasonic 的AN30180AA的参考设计
- WIFI Switch :ESP8266-01用于远程开关控制
- NUCLEO-L053R8,STM32 Nucleo 开发板,带有 STM32L053R8T6 MCU,支持 Arduino 和 ST morpho 连接
- 使用 STMicroelectronics 的 RTDA7569BLVPDTR 的参考设计
- AL9901 通用高压 LED 驱动器的典型应用
- 使用 Analog Devices 的 LTC4162IUFD-L42 的参考设计
- AM2F-0524SH52Z 24V 2 瓦 DC-DC 转换器的典型应用
- LTC3110EUF 1.8V/300mA 输出的典型应用电路,单个电容器从 2.5V 放电至 1V,并具有低至 0.3V 的备用电源
- 适用于汽车 LED 照明系统的 CISPR 25 5 类 7.5W 额定功率尾灯参考设计







京公网安备
11010802033920号