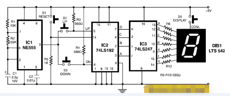
这是使用7段LED的比赛计分显示电路图。该电路由一个定时器IC、两个十进制计数器和一个显示驱动器以及一个用于显示分数的7段LED显示屏组成。

游戏很简单。如上所述,这是一场计分游戏,快速(短步)获得100分的选手获胜。对于评分,可以选择按下开关S2或S3。按下开关S2时,使计数器正向计数,而开关S3有助于向下计数。
在开始新的游戏之前,甚至是新的移动,您必须按下开关S1来重置cicuit。此后,按下两个开关中的任何一个,即S2或S3。
按下开关S2或S3时,计数器的BCD输出变化非常快,当您松开开关时,最后一个数字仍保持在IC2的输出端。锁存的BCD数输入到BCD到7段解码器/驱动器IC3,该驱动器驱动共阳极显示器DIS1。但是,您只能在按下开关S4时读取此数字。
在两个玩家“X”和“Y”之间进行游戏的操作顺序总结如下:
玩家“X”首先按下复位开关S1,然后按下并释放开关S2或S3。此后,他按下开关S4来读取显示(乐谱)并手动记下这个数字(比如X1)。
玩家“Y”也开始瞬时按下开关S1,然后按下开关S2或S3,然后在按下开关S4后记下他的分数(比如Y1),与第一个玩家所做的完全相同。
玩家“X”再次按下开关S1并重复上述步骤1中所示的步骤并记下他的新分数(例如X2)。他把这个分数加到他以前的分数上。玩家“Y”轮流重复相同的程序。
比赛继续进行,直到两名球员中的一名球员的总分达到或超过100分,才被宣布为获胜者。
多位玩家可以参与此游戏,每个玩家都有机会在自己的回合中得分。
使用多用途PCB构建电路。将显示器(LED和7段显示器)与三个开关一起固定在机柜顶部。的电源电压?电路为5V。您可以使用三个串联的电池来操作这个游戏计分显示电路。
这里还没有内容,您有什么问题吗?
电子电路资源推荐
- 图解LED应用从入门到精通

来源:下载中心
- ADS应用详解--射频电路设计与仿真

来源:下载中心
- 开关电源中的磁性元件

来源:大学堂
- 电路

来源:大学堂
- 戴维宁定理:概念介绍及其求解过程

来源:电路图
- 电工基础:电路的组成

来源:电路图
推荐帖子 最新更新时间:2026-03-19 16:49
- 【推荐转帖】德州仪器达芬奇五年之路七宗罪,嵌入式处理器架构之争决战2012
- 推荐大家读读,还是有些道理的,还可以增加对davinci产品线的认识哈。 来源: 21ic 作者:Jason Wang 声明:本文所涉仅局限于嵌入式领域概念的内涵和外延,纯属小民愚见,权当和诸位看官茶余饭后闲聊。 引言 芯片是产业链上游重要的一个环节,一颗小小的芯片具
kooking
DSP 与 ARM 处理器
- 这段代码什么意思
- `ifdef VENDORRAM // instantiation of a vendor\'s dual-port RAM VENDOR_RAM MEM (.dout(rdata), .din(wdata), .waddr(waddr), .raddr(raddr), .
sun870824
FPGA/CPLD
- 多普勒测速 原理,这个理解不知道对不对
- 最近要做一个超声波测速的仪器。 超声波 多普勒测速 因为超声头是要装在车上的——要测的正是车速。 所以,理解为借助地面作为相对的一个静止的观察者。 具体来说是这样的。 超声头是一体化的,带有 发射头,它是波源,还有接收头,它用以接收从地方反射回来的波。 安装时会采取与地面成一定
辛昕
测试/测量
- FPGA硬件系统的调试方法
- 在调试FPGA电路时要遵循一定的原则和技巧,才能减少调试时间,避免误操作损坏电路。一般情况下,可以参考以下步骤进行FPGA硬件系统的调试。 (1)首先在焊接硬件电路时,只焊接电源部分。使用万用表进行测试,排除电源短路等情况后,上电测量电压是否正确。 (2)然后焊接FPGA及相
eeleader
FPGA/CPLD
- 求硬度计需求商
- 潍坊华夏试验仪器有限公司销售各种型号硬度计,便携式硬度计,洛氏硬度计。 求硬度计需求商
栾玉芳
综合技术交流
- ”【LaunchPad】+参与活动MSP430的电路图
- 1000块 TI MSP430 LaunchPad已经发出,有部分已经到达参与团购的朋友手中了,可是对于一个尚未接触过MSP430的你我,开发板的电路图是个重要的引导,另外该开发板的拓展模块程序也是一穷二白,所以需要你们的分享资料 ”【LaunchPad】+参与活动MSP4
开窍的木偶
微控制器 MCU
- 点阵光标怎么实现?
- 趁午休时间给论坛写了一个随机楼层产生的小工具
- 大家有没有注意到OSTime的溢出啊
- 今天回到学校,看到我的触摸板,竟然也“被”给力了,哭…【更新图片&成功修复】
- 寻找51新斑竹!!
- 继续放RealTouch资料,这次精致很多
- 这个开发板有点儿酷,不知道感兴趣的人多不?
- TI杯C题。
- 温度控制器PID的能改电位器的吗?
- 基于msp430f149矩阵键盘
- 基于msp430f149串口通信程序
- 请问如何测量51单片机的功耗?
- 功率MOSFET一般驱动方法--PPT资料
- 江苏省电子设计大赛A题
- 为何FPGA纷纷走向28nm制程?
- 跪求各位高手Simulink环境中FFT IP核系统实现的问题!
- STM32 USB OTG 中 管脚VBUS 管脚的作用
- 干燥除尘设备加热预热高频机
- 学习ARM--关于利用KEIL调试S3C2440的相关配置
- MSP430C1101.pdf
- OM13071: 面向LPC82x系列MCU的LPCXpresso824-MAX电路板
- 逻辑典型应用 具有集成次级同步整流控制的 Si9123、500-Khz 半桥 DC-DC 转换器的典型应用示意图
- 使用 MaxLinear, Inc 的 AS431C 的参考设计
- FSA9280A 具有自动选择和附件检测功能的 USB 端口多媒体开关的典型应用
- UC2844B 7W 离线反激式稳压器的典型应用
- 使用 Analog Devices 的 LT1083 的参考设计
- 使用 Microchip Technology 的 LX8211A 的参考设计
- L7885C的典型应用通过降压电阻降低功耗
- LT1086CT-3.6 用于遥感的低压差正稳压器的典型应用
- LT3433、4V60V 至 5V 转换器







京公网安备
11010802033920号