在科技飞速发展的当下,各类电器与工具的高效运转离不开强大的 “幕后英雄”。普诚的无刷电机驱动芯片 PT2513B,正是这样一位在多个领域发挥关键作用的佼佼者,广泛应用于大家电以及电动工具之中。

在空调排水泵里,PT2513B 芯片如同一位精准的调度员。它能精准控制电机运转,确保排水高效顺畅,避免空调因积水产生故障,为空调稳定运行提供坚实保障,让你在享受清凉时无需担忧排水问题。
走进冰箱,PT2513B 负责驱动冰箱风机。它以出色的稳定性,让风机持续稳定工作,保障冰箱内部冷空气均匀循环,使食材保鲜效果更佳,延长食物的新鲜期,守护你的食材健康。

对于追求高性能的电脑玩家而言,在三相水冷显卡散热器中,PT2513B 大显身手。它精准调控电机转速,根据显卡实时温度智能调整散热强度,有效降低显卡温度,防止过热降频,助力显卡时刻保持高性能输出,让玩家在游戏世界中畅享流畅体验。
在电动工具的电剪刀上,PT2513B 芯片赋予电机强大动力与精准控制。电机控制器在它的驱动下,使电剪刀剪切动作干脆利落,无论是裁剪布料还是加工金属薄片,都能轻松应对,极大提高工作效率,成为专业人士与 DIY 爱好者的得力助手。
关键字:无刷电机 驱动芯片
引用地址:
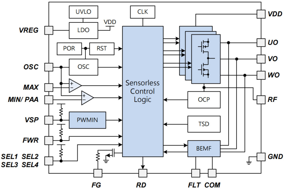
普诚无刷电机驱动芯片PT2513B的应用领域
推荐阅读最新更新时间:2026-03-21 04:35
STM32实战项目:无刷电机驱动详解
系统时钟配置 启用72MHz主频:RCC_Configuration()设置PLL 外设时钟使能:TIM1/ADC/GPIO时钟 #include stm32f10x.h void RCC_Configuration(void) { // 时钟复位配置 RCC_DeInit(); // 1. 开启HSE并等待就绪 RCC_HSEConfig(RCC_HSE_ON); while(RCC_GetFlagStatus(RCC_FLAG_HSERDY) == RESET); // 2. 配置PLL:HSE作为源,9倍频 RCC_PLLConfig(RCC_PLLSource_HSE_Div1,
[单片机]
STM32F030F4 无刷电机无霍尔驱动程序 BLDC
//==文件time1.h============================================================ #ifndef _TIME1_H_ #define _TIME1_H_ #include stm32f0xx.h //========定义PWM的频率================================================ #define DEF_PWMFRE DEF_PWMFRE_16K #define DEF_PWMFRE_8K 8000 //计数周期值为48000000/8000=6000 #define DE
[单片机]
感应电机和无刷电机的区别
电机是指依据电磁感应定律实现电能转换或传递的一种电磁装置,按照用途、原理等不同划分标准,电机可以划分众多子类型。为增进大家对电机的认识,本文将对感应电机、无刷电机以及二者的区别予以介绍。如果你对电机具有兴趣,不妨继续往下阅读哦。 一、感应电机 感应电机是指一种定转子之间靠电磁感应作用,在转子内感应电流以实现机电能量转换的电机。感应电机的定子由定子铁心、定子绕组和机座三部分组成。 转子由转子铁心、转子绕组和转轴组成。转子铁心也是主磁路的一部分,一般由厚0.5mm的硅钢片叠成,铁心固定在转轴或转子支架上。整个转子的外表呈圆柱形。转子绕组分为笼型和绕线型两类。 正常情况下,感应电机的转子转速总是略低或略高于旋转磁场的转速(同步转速)
[嵌入式]
意法半导体新款栅极驱动器,用于控制无线家电、移动机器人和工业驱动设备的无刷电机
意法半导体推出新款栅极驱动器,适用于控制无线家电、移动机器人和工业驱动设备的无刷电机 2025 年 6 月 23 日,中国——意法半导体推出 新一代集成化栅极驱动器STDRIVE102H和STDRIVE102BH,用于控制三相无刷电机 ,提高消费电子和工业设备的性能、能效和经济性。 STDRIVE102H适用于单电阻电流采样电机控制方案,而STDRIVE102BH适用于三电阻电流采样电机控制设计,工作电压范围6V 至 50V,设计人员可以通过两个模拟引脚轻松配置驱动器,用一个简单的电阻分压器设置栅极驱动器的驱动电流,无需使用栅极电阻,也可以限制开关速率。新款驱动器具有低电流待机模式,可有效保护电池的性能,适用于无绳电动工
[电源管理]
中微半导无刷电机吸尘器解决方案介绍
中微半导体(深圳)股份有限公司(以下简称:中微半导 股票代码:688380)基于CMS32M55和CMS32M65系列电机控制芯片,开发无刷电机吸尘器解决方案,凭借高集成硬件和优化算法组合优势,可精准解决吸尘器行业对动力、噪音和可靠性的痛点,为家用及商用吸尘器提供高效、低噪、高可靠性的电机控制支持。两款解决方案均能满足多样化吸尘器设计开发需求,有助快速评估并优化电机性能。 核心优势 - 无感FOC、单电阻控制方式 - 自收敛直接闭环启动算法,适应不同负载启动,100%启动成功 - 相电流平滑补偿算法,启动抖动小,运行平稳噪音低 - 电机兼容性好,恒功率控制,易快速启动开发 - 紧凑型电路设计,赋能吸尘器轻量化与高性能 - 高集
[嵌入式]
无刷电机FOC控制笔记
矢量控制的核心思想是为了简化无刷电机的控制模型,将一个需要换相的无刷电机通过各种算法变换,抽象为一个直流电机的控制模型,只需要控制简单的两个直流分量来控制无刷电机,其中Vq抽象为直流电机的两端电压,Vd可调节电机力矩,但这个模型需要一个实时的电机轴角度θ参与计算。 为了实现这个直流电机的控制模型,需要用到两个数学变换,即clarke变换和park变换。需要用到最原始的PID控制器等内容。 一、clarke变换: 初衷是将三相的磁路模型变换成正交的两相磁路模型,即将三相abc,变换为两相α,β 波形如下图 clarke逆变换则是反过来变换,已知α,β,求abc 二、park变换: 通过c
[嵌入式]
STSPIN 32 G4 三相无刷电机 高度集成、灵活的电机控制器 数据手册和产品介绍
STSPIN 32 G4是一款高度集成、灵活的电机控制器,用于驱动三相无刷电机,帮助设计人员选择最合适的驱动模式,并减少PCB面积和总体物料清单。它内置一个三重半桥栅极驱动器,能够驱动电流能力为1 A的功率MOSFET(吸收和源极)。还嵌入了三个自举二极管。 由于集成的互锁功能,同一半桥的高侧和低侧开关不能同时驱动为高。硬件VDS监控电路还提供额外的保护功能,可持续监控六个外部MOSFET中的每一个,如果在其中一个MOSFET上检测到过压,则会关闭所有栅极驱动器输出。过压阈值通过专用SCREF引脚设置。该器件完全自供电,这得益于集成的灵活电源管理结构,能够从电机电源电压VM(唯一由外部提供的电源)开始生成所有所需电源。 嵌
[嵌入式]
无刷电机方波驱动原理分析
通过前几期芝识课堂的学习,相信大家已经熟练掌握了电机的各种基本情况和工作模式,大家也该跃跃欲试希望能进入实战动手环节了,准备好操作电机的所有前期准备,让我们一起让无刷电机真正工作起来吧! 我们知道无传感器转子检测的无刷电机结构最为简单,而方波驱动可以通过感应电压检测转子位置,那我们第一次尝试就先从最简单的入手,用方波驱动方式来让无刷电机转起来吧! 方波驱动配置 驱动电机之前我们要先对方波驱动进行配置。在无传感器方波驱动的情况下,整个驱动过程涉及的单元包括需要用于驱动微控制器和电机的逆变电路、驱动逆变电路的预驱电路和比较输出电压的比较器。图1是一个典型的方波驱动基本流程示意图。图中最上方为驱动器指令,该指令是由MCU根据转子位置
[嵌入式]