在追求极致驾驶体验的今天,汽车座椅的舒适度已成为衡量车辆品质的重要标尺。座椅通风功能,作为提升驾乘体验的关键一环,正日益受到汽车制造商和消费者的重视。随着汽车产量的攀升和消费者对汽车豪华功能的追捧,通风座椅的市场前景广阔,座椅风扇也因此迎来了前所未有的发展机遇。
在众多座椅风扇驱动芯片中,MPQ6653A 和 MPQ6634以其卓越的性能和高度集成的设计,成为了单相和三相座椅风扇领域的佼佼者。这两款产品不仅满足了座椅风扇对于高通风量、高风压、长使用寿命、低噪音、适应车载恶劣环境的需求,更以其高性能和高可靠性的特点,赢得了市场的广泛认可。
单相座椅风扇的“骄傲之选”:MPQ6653A-AEC1
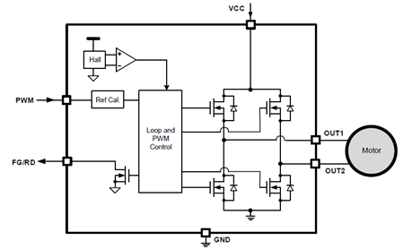
MPQ6653A是一款集成了内置 hall 传感器、功率 MOSFET 和控制算法的 All In One(AIO)高集成度产品,用于驱动单相无刷直流电机。其宽输入电压范围(3.5V-35V)使得它在12V/24V 的应用场合均能适用。1.2A 的输出峰值电流足以满足大部分单相座椅风扇的应用需求。同时,MPQ6653A提供了TSOT23-6 和 TQFN-6(2mmx3mm)Wettable Flank 两种封装形式,封装小、集成度高、占板面积小,为硬件设计提供了更多的布局灵活性。

在控制方面,MPQ6653A支持 50Hz-100kHz的 PWM 信号或者0-3V的直流信号控制电机转速,提供了开环控制和闭环控制两种模式。无需外置 MCU 及 PWM 控制芯片,即可实现精准控制转速。此外,MPQ6653A还提供了四个编程点,实现多样的曲线编程功能。在此基础上还可根据应用场合的需求,设置高/低输入信号下的风扇起停功能。

通过配置寄存器,MPQ6653A可以修改起动转矩、起动时间、Hall 角度,Soft-on/ Soft-off 换相角度等各种参数,满足不同应用场合下的风扇运行需求。无需外部器件,调试配置更加简单灵活。同时,MPQ6653A 还提供了过流、过压、欠压、过温、短路、转子死锁等多种故障诊断及保护功能,确保了产品的可靠性和稳定性。
三相座椅风扇的“放纵之选”:MPQ6634-AEC1
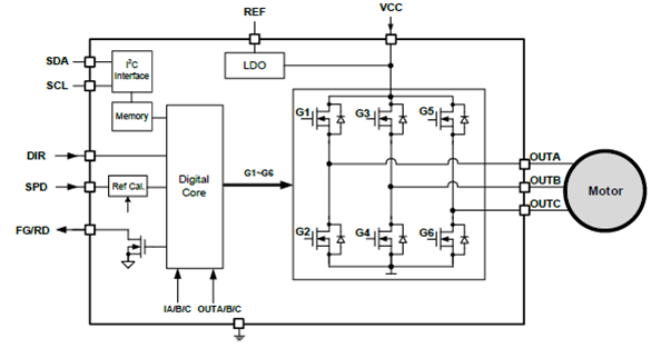
MPQ6634则是一款集成了功率 MOSFET 和无位置矢量控制算法的三相无刷直流电机驱动芯片。矢量控制算法使得MPQ6634能够精确地控制磁场的大小和方向,从而减小损耗、提高效率、降低转矩脉动和噪声。因此MPQ6634具有高效的动态响应和控制精度。同时,无位置算法让芯片的安装位置更加灵活,避免了安装精度对电机运行性能的影响,降低了生产安装的工艺难度,扩展了芯片的应用场合。

MPQ6634的输入电压范围同样为4.5V-35V,适用于12V/24V的应用场景。加之2A 的输出峰值电流和 TQFN-12 (3mmx4mm)Wettable Flank 封装形式,使得 MPQ6634 在三相座椅风扇领域具有更强的竞争力。同时,MPQ6634 提供了独立的转向控制引脚和I²C通信引脚,能够配合 MCU 进行实时控制和状态监测。
在控制方面,MPQ6634支持50Hz-20kHz的 PWM 信号或者0-3.3V的直流信号控制电机转速,提供开环控制和闭环控制两种模式。同时,MPQ6634 还提供了六个点进行曲线编程,还可根据需求设置高/低输入信号下的风扇起停功能。

通过 I²C 通信配置寄存器,MPQ6634可以设定定位时间、起动速度、起动转矩、起动时间等参数满足不同应用场合下的风扇运行需求。此外,MPQ6634 同样提供了过流、过压、欠压、过温、短路、转子死锁、缺相等多种故障诊断及保护功能,确保了产品的可靠性和稳定性。
图形交互界面 GUI 说明
MPS为了便利客户的开发流程,特别提供MPS BLDC Fan Driver Virtual Bench这一图形交互界面以及相应的通信套件用于对我司产品进行配置。其支持包含MPQ6653A和 MPQ6634在内的多款电机驱动芯片的参数设置和测试,兼容性强。客户可以在统一的平台完成 MPS 的多款芯片的配置,无需频繁切换工具,提升了产品的开发效率。
MPS BLDC Fan Driver Virtual Bench支持在线更新功能,当芯片或软件有新版本发布时,客户可以即时获取并应用这些更新,确保其开发环境始终与 MPS 的最新技术保持同步。
在使用方面,MPS BLDC Fan Driver Virtual Bench能够实现进出 IC 测试模式、读写寄存器、配置运行参数、实时监测运行状态、导入/导出配置文件和固化配置等功能,为客户提供全方位的开发支持。此外,MPS BLDC Fan Driver Virtual Bench 开发界面简洁易懂,配合对应的 IC GUI 使用手册,即使是初次接触的工程师也能迅速上手,极大降低了学习成本。
上一篇:光隔离探头在新能源汽车电机控制器的双脉冲测试应用实例
下一篇:车载摄像头的EMC问题案例
- 热门资源推荐
- 热门放大器推荐
- 边缘计算主机盒选购指南:五大核心指标解析
- Arm AGI CPU 更多细节:台积电 3nm 制程、Neoverse V3 微架构
- Arm AGI CPU 重磅发布:构筑代理式 AI 云时代的芯片基石
- Arm 拓展其计算平台矩阵,首次跨足芯片产品
- 阿里达摩院发布RISC-V CPU玄铁C950,首次原生支持千亿参数大模型
- 边缘 AI 加速的 Arm® Cortex® ‑M0+ MCU 如何为电子产品注入更强智能
- 阿里达摩院发布玄铁C950,打破全球RISC-V CPU性能纪录
- VPU中的“六边形战士”:安谋科技Arm China发布“玲珑”V560/V760 VPU IP
- 利用锚定可信平台模块(TPM)的FPGA构建人形机器人安全
- 使用 Analog Devices 的 ADP3334 的参考设计
- LTC3588IMSE-1 5V 至 16V 太阳能供电 2.5V 电源的典型应用电路,具有用于增加输出能量存储和电池备份的超级电容器
- XRP7659、1.5A DC 至 DC 非同步降压稳压器的典型应用
- 使用 ON Semiconductor 的 NCP3120MNTX 的参考设计
- MAXREFDES1003:150mA、4通道、LED驱动器,SEPIC配置
- LTC4223-2 演示板,用于 AMC 的双电源热插拔控制器(故障后自动重试)
- MC33072ADR2G 运算放大器用作晶体管驱动器的典型应用
- 使用 Diodes Incorporated 的 AP1509-12S 的参考设计
- NCP382HD10AAGEVB:单输入双输出高侧配电开关评估板
- 使用 Analog Devices 的 AD7730 的参考设计

现代雷达系统的信号设计
CLC5612IMX

BFR340T






京公网安备 11010802033920号