随着新四化的开展,汽车已经开始从简单的交通工具逐渐向智能终端转变。智能座舱作为用户和车辆进行交流的界面,逐步成为企业产品智能化的新破局点。
智能汽车渗透率有望在2025年达到83%,智能座舱和智能驾驶是智能汽车的两大核心,受限于技术、成本、道路条件等因素,智能驾驶落地较为缓慢。而得益于软硬件技术的快速迭代,智能座舱领域正在快速发展,消费者开始将汽车视为“第三生活空间”。

智能座舱通过语音、视觉和触觉等交互方式,转变为多功能的“智能移动空间”。近期,新能源车企推动智能座舱快速进化,功能和设计日益标准化。改进包括:芯片算力提高、系统优化、屏幕数量增加、车载App与UI个性化、语音交互人性化、手机无线充电普及和效率提升。
智能座舱发展现状
作为车辆智能化系统的重要组成部分,智能座舱的感官体验对于用户而言是最为直观和明显的。近年来其智能化程度正在呈现肉眼可见地增长。
高速和城市领航(导航)辅助功能、800V高压电气架构平台、20000rpm+高转速电机、主动底盘/主动悬架、 AI语言大模型、高通骁龙8295芯片是2023年最火热的六种新技术,不少技术也对智能座舱的发展有所辅助。
随着特斯拉在量产车上应用智能座舱的成功案例,掀起了智能座舱研发大潮。自此,汽车制造商对智能座舱领域的重视程度日益增加。
智能座舱包含哪些功能







关键字:智能座舱 交互方式 智能移动空间
引用地址:
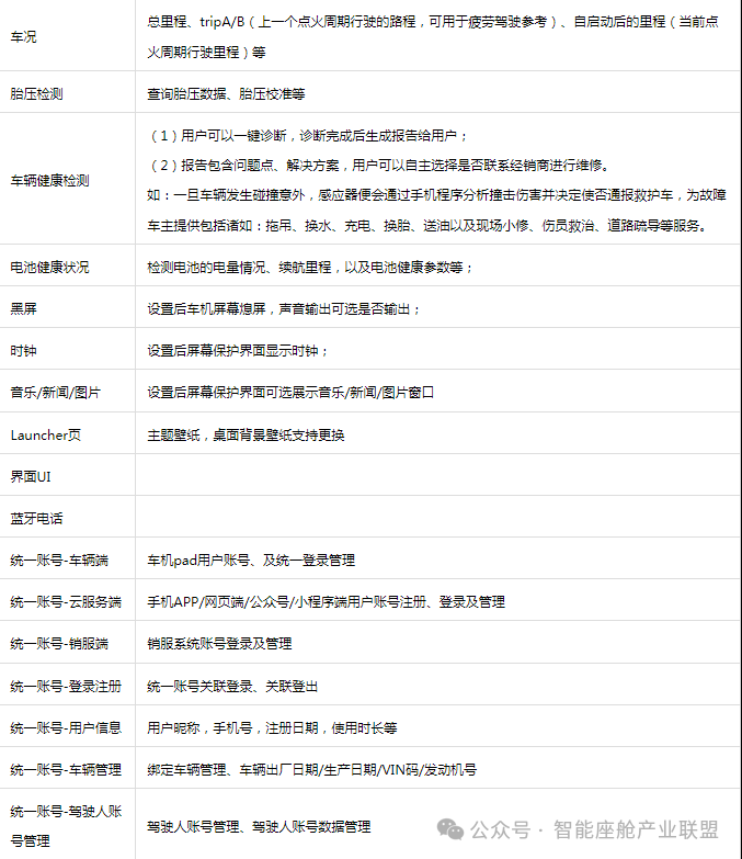
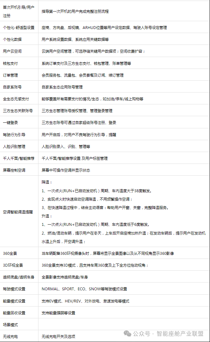
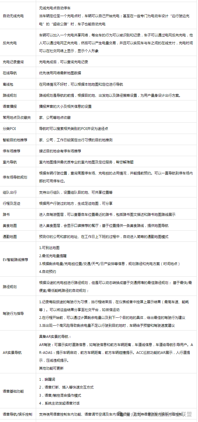
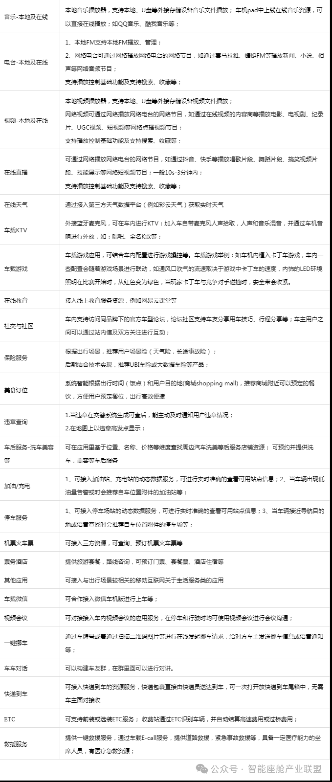
智能座舱179种功能一览
推荐阅读最新更新时间:2026-03-23 02:17
智能座舱系列文六:它的3种交互方式之显式交互(语音以及显示)
继之前我们介绍智能座舱的隐式交互,今天分享下显式交互,顾名思义就是驾驶员和乘客主动发起与汽车进行互动的方式。 与隐式交互相比,驾驶员和乘客等用户可以通过对话、主动执行任务、手势等方式与智能车辆助手进行显式交互。智能座舱在主动与用户互动的同时,还需要考虑各种文化和地理因素。例如,不同的手势在意大利或日本可能意味着不同的东西。此外,通过分析用户的情绪,智能座舱可以适当地调整其交互方式,从而产生更多的移情交互。 总的来讲显式交互其主要包括以下四个方面: 基于语音的交互 基于显示屏的交互 基于触觉的交互 多模式混合界面交互 基于篇幅我们把显式交互划分为两部分,本文主要是分享语音以及显示交互
[汽车电子]
汽车座舱交互方式迎来变革期,成为人工智能发展突破口!
从2017年被提及最多的“物联网”,到2018年伊始就热度居高不下的“ 人工智能 ”,似乎ICT业界对2018年人工智能的发展进程普遍抱有乐观的态度。市场资本方面,根据创投大数据平台——鲸准的相关数据统计,2016、2017年中国资本市场在投资案例总数靠前的人工智能(Artificial Intelligence,以下简称AI)细分领域分别是是计算机视觉、深度学习、自动驾驶和自然语言处理,表明了视觉和语言这两种AI交互方式为资本所看重。 图1:创投大数据平台——鲸准对中国市场的AI细分领域融资信息分析 人工智能在某种意义上可以说是机器与人(如服务机器人)、机器与环境(如自动驾驶)的智能交互。交互方式的变革是衡量人工智能
[嵌入式]
人机交互设计原则是什么 人机交互常用的交互方式
人机交互设计原则是什么 人机交互设计原则是指为了提高用户体验和效果,指导设计师在设计用户界面和交互过程中应遵循的一系列原则。以下是一些常见的人机交互设计原则: 1. 可用性(Usability):设计应简单、直观易用,用户能够轻松地理解和操作界面,实现预期的功能。 2. 可视化(Visual cues):使用适当的视觉元素,如色彩、图标、标签、布局等,引导用户识别、理解和操作界面。 3. 一致性(Consistency):保持界面元素和交互方式的一致性,使用户在不同场景中能够迅速熟悉并减少出错的可能性。 4. 反馈(Feedback):及时向用户提供反馈,告知其操作是否成功或失败,并提供必要的指导和提示,使
[嵌入式]
高通总裁:生成式AI将带来全新的人车交互方式 支持人车对话
2月26日-2月29日,2024世界移动通信大会在西班牙巴塞罗那举行。 高通公司总裁兼CEO安蒙在大会期间表示,移动通信发展的一个核心目标就是连接万物,网络在提供连接和感知能力的同时,也正成为全新的计算引擎。生成式AI将变革终端侧的用户体验,具备生成式AI能力的PC能够更好地理解用户需求,生成式AI还将带来全新的人车交互方式,支持用户与汽车直接进行对话。此外,生成式AI将为各行各业带来全新机遇。 高通总裁发言。 如今,生成式AI变革正加速数字化转型,推动经济增长。根据麦肯锡的研究,生成式AI技术可使60多个用例每年实现2.6万亿至4.4万亿美元的总体经济效益增长,经济规模大致相当于英国2021年的GDP(国内生产总值)
[汽车电子]
iOS 16将包括新的系统交互方式和"新鲜的苹果应用"
彭博社的马克-古尔曼说,iOS 16将包括与系统互动的新方式和一些 新鲜的苹果应用 ,他提供了一些关于苹果为即将发布的iOS和iPadOS准备的更多细节,该版本将在几周后的WWDC上公布。 在最新一期的Power On通讯中,Gurman写道,虽然iOS 16不可能对操作系统进行重大改观,但它将包括新的互动方式和一些 新鲜的苹果应用 。 自从iOS 14对小工具进行改革以来,用户一直希望苹果能在iOS中引入互动小工具。小工具在iOS 15中基本没有被改变,他们仍然是非交互式的,因此重大的小工具变化可能会在iOS 16中出现。他表示: 虽然我不指望苹果会对软件进行全面的重新设计,但整个系统应该有重大变化,有新的互动方式和一些
[手机便携]
小米MIX 4支持UWB:全新交互方式
据爆料显示,近日小米MIX 4机型又新增了两款规格入网,目前已经基本覆盖了所有主流需求的存储组合,这就意味着该机距离正式发布月越来越近了,该机也再次吸引了大家的关注。 随后,知名爆料博主@数码闲聊站也带来了关于该机的最新消息,他表示K8(小米MIX 4代号)基于UWB做出了一些独特的功能,能令设备间无感定向的传输和操控,将呈现出一种全新的交互方式。 UWB技术是一种备空间定位的新一代连接技术,UWB技术全称Ultra Wide Band,也就是超宽带通信,拥有500MHz带宽传输数据,具备抗干扰能力强、传输速率高、功率小、精度高的特点,可用于室内高精定位、物联网设备交互、文件传输等应用场景。 小米UWB能实现厘
[手机便携]
浅谈VUI如何改变我们和世界交互的方式
创新改变了我们的生活方式,让我们有机会享受现代科技带来的便利。 人机交互通常是指用户通过某种方式与设备系统交流,并进行操作,小到收音机的播放按键,大至飞机上的仪表板、或是发电厂的控制室。 在人机交互上,原有GUI(Graphical User Interface,图形用户界面)功能已经相当丰富,那么创新的VUI(Voice User Interface,语音用户界面)交互方式有什么优势呢?它们两者之间最大的差异就是:录入方式不同。 最显著特性就是“解放了双手”,在获取我们关注的信息时,可以用最自然的语言进行沟通,眼睛和手可以同时处理其他的事情。 但其实VUI并不是全新的概念,它的前身是IVR(Interactive Voice R
[机器人]
刘自鸿:柔性技术将改变人机交互方式
刘自鸿当众摔了手机。 自从10月31日发布首款可折叠屏手机后,柔宇科技创始人兼CEO刘自鸿就带着它马不停蹄在多个场合进行了演示。 每次当他将手机折叠的屏幕打开成为pad时,现场总会响起一阵惊呼和掌声。在由《中国企业家》杂志主办,一汽-大众奥迪作为首席战略合作伙伴的2018(第十七届)中国企业领袖年会上,这一幕再次发生,之所以在舞台上摔手机,是为了验证这款手机不会碎屏。 2018年中,柔宇投资110亿元的柔性屏产线点亮投产,并随后推出多款产品,折叠屏手机就是其中之一。这家公司从2012年创业至今,已经拿到六轮融资,估值约50亿美元。 刘自鸿在演讲中回忆起从0到1研发时遭遇的不信任、从1到N时的被质疑,现在对他而言最重要的,是如何应对
[家用电子]