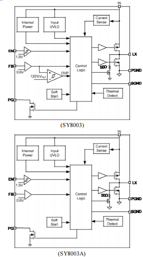
SY8003和SY8003A是高效、高频同步降压DC-DC调节器IC,能够提供高达3A的输出电流。SY8003和SY8003A在从2.7V到5.5V的宽输入电压范围内工作,并集成了主开关和同步开关与极低的RDS(ON),以最小化导电损失。低输出电压纹波和小的外部电感和电容器尺寸实现了1MHz开关频率。SY8003和SY8003A集成了可靠的短路和过电压保护。
低RDS(开)内部开关(上/下):110mΩ/80mΩ3连续负载电流能力2.7-5.5V输入电压范围高开关频率减少外部组件: 1MHz内部软启动限制电流t可靠的短路保护: SY8003:锁闭pro离子SY8003A:帽杯m保护可靠的过电压保护: SY8003:锁闭保护SY8003A:无锁闭保护100%退出操作RoHS兼容和无卤素要求的紧凑型包装: DFN2X2-8。
➢液晶电视➢机顶盒➢网络PC➢迷你笔记本PC➢接入点路由器


SY8003是一个同步降压调节器集成电路,集成了PWM控制,上下开关在同一模具上,以最大限度地减少开关转换损耗和导电损失。通过超低RDS(ON)电源开关和专有的PWM控制,该调节器IC可以同时实现最高的效率和最高的开关频率,以最小化外部电感和电容器的尺寸,从而实现最小的解决方案足迹。
1.一般说明
SY8088是一款高效的1.5MHz同步降压直流/直流调节集成电路,能够提供高达1A的输出电流。它可以在2.5伏到5.5伏的宽输入电压范围内工作,集成主开关和同步开关,具有很低的RDS(on),以最大限度地减少导通损耗。
2.订购信息
SY8088□(□□)□
订购编号封装型号注释
SY8088AACSOT23-51A
3.特性
*内部开关(顶部/底部)的低RDS(开)260m/170m;
*2.5~5.5V输入电压范围;
*40 A典型静态电流
*高轻载效率;
*高开关频率1.5MHz最小化外部元件;
*内部软启动限制涌入电流:
*100%退出操作;
*符合RoHS标准且无卤素;
*紧凑型封装:SOT23-5。
4.应用
*便携式导航设备;
*机顶盒;
*USB加密狗;
*媒体播放器;
*智能手机。
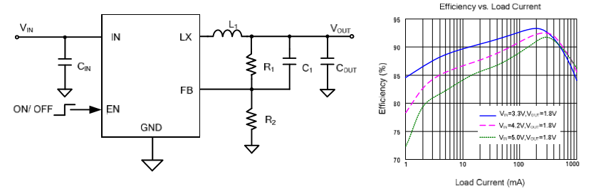
5.典型应用

图1 示意图 图2 效率
6.管脚定义(顶视图)
图3 顶视图
管脚名称管脚编号管脚说明
EN1使能控制,高电平打开,不要浮空
GND2接地
LX3感应器,将此针脚连接到电感的开关节点
IN4输入端,用至少4.7uf陶瓷电容器将此插脚与接地插脚分离
FB5输出反馈,将该引脚连接到输出电阻分压器的中心点(如图1所示),以编程输出电压:Vout=0.6*(1+R1/R2)。添加可选的C1(10pF ~ 47pF)以加速瞬态响应。
7.操作
SY8088是一种高效率的1.5兆赫同步降压DC-DC转换器,能够提供高达1安培的输出电流。它在2.5伏到5.5伏的宽输入电压范围内工作,集成了主开关和同步开关,具有很低的RDS(on),以最大限度地减少导通损耗。
8.应用信息
由于SY8088集成电路集成度高,基于该集成电路的应用电路相当简单。只有输入电容器CIN、输出电容器COUT、输出电感L和反馈电阻(R1和R2)需要根据目标应用规范进行选择。
8.1反馈电阻分压器R1和R2
选择R1和R2来编程正确的输出电压。为了尽量减少轻负载下的功耗,需要为R1和R2选择较大的电阻值。对于这两个电阻器,强烈建议使用介于100K和1M之间的值。
8.2输入电容器Cin
推荐使用典型的X7R或更高等级的陶瓷电容器,额定电压为6V,电容大于4.7uf。为了将潜在的噪声问题降到最低,把这个陶瓷电容器放在非常接近输入端和接地端的地方。应注意尽量减少Cin和IN/GND引脚形成的回路面积。
8.3输出电容器Cout
选择输出电容器来处理输出纹波噪声要求。选择该电容器时,必须同时考虑稳态纹波和瞬态要求。为了获得最佳性能,建议使用X7R或更高等级的陶瓷电容器,额定电压为6V,电容大于4.7uf。
8.4输出电感器L
选择这个电感器有几个注意事项。
1)选择电感以提供所需的纹波电流。建议纹波电流取最大输出电流的40%左右。其中Fsw是开关频率,Iout是最大负载电流。
SY8088调节器集成电路对不同的纹波电流幅度有很好的耐受性。因此,电感的最终选择可以稍微偏离计算值,而不会显著影响性能。
2)在满负荷条件下,电感的饱和电流额定值必须大于电感的峰值电流。
3)电感的DCR和开关频率下的磁芯损耗必须足够低,以达到所需的效率要求。选择DCR<50mohm的电感,可以获得较好的综合效率。
8.5短路保护
SY8088集成hic-cup模式硬短路保护功能。如果输出电压低于调节电压的40%,内部软启动节点和误差放大器输出将立即复位。IC在hic-cup保护模式下工作。hiccup频率约为250Hz,hic-cup占空比为50%。如果硬短路条件消除,IC将恢复正常工作。
8.6负载瞬态响应
SY8088调节器集成了补偿元件,以实现良好的稳定性和快速的瞬态响应。在某些应用中,与R1并联添加22pf陶瓷帽可进一步加速负载瞬态响应,因此建议用于具有大负载瞬态阶跃要求的应用。
8.7布置设计
SY8088调节器的布置设计相对简单。为了获得最佳的效率和最小的噪声问题,我们应该将以下组件放在IC附近:Cin、L、R1和R2。
1)为了获得最佳的热性能和噪声性能,需要最大化连接到GND引脚的PCB铜区。如果板的空间允许,地面平面是非常理想的。
2)Cin必须靠近插脚和接地。CIN和GND形成的环路面积必须最小化。
3)为避免潜在的噪声问题,必须尽量减少与lx引脚相关的印刷电路板铜区。
4)元件R1和R2,以及连接到FB引脚的轨迹不得靠近印刷电路板布局上的LX网络,以避免噪音问题。
5)如果与使能端接口的系统芯片在关机模式和输入端下具有高阻抗状态直接连接到锂电池等电源上,需要在EN和GND引脚之间增加一个下拉式1欧姆电阻,以防止噪音在停机模式下错误开启调节器。
上一篇:DC/DC 转换器的快速瞬态性能和恒定频率
下一篇:空调技术:商用热水机组不启动的原因
推荐阅读最新更新时间:2026-03-25 10:25
- 边缘计算主机盒选购指南:五大核心指标解析
- Arm AGI CPU 更多细节:台积电 3nm 制程、Neoverse V3 微架构
- Arm AGI CPU 重磅发布:构筑代理式 AI 云时代的芯片基石
- Arm 拓展其计算平台矩阵,首次跨足芯片产品
- 阿里达摩院发布RISC-V CPU玄铁C950,首次原生支持千亿参数大模型
- 边缘 AI 加速的 Arm® Cortex® ‑M0+ MCU 如何为电子产品注入更强智能
- 阿里达摩院发布玄铁C950,打破全球RISC-V CPU性能纪录
- VPU中的“六边形战士”:安谋科技Arm China发布“玲珑”V560/V760 VPU IP
- 利用锚定可信平台模块(TPM)的FPGA构建人形机器人安全
- 用于 7VIN 至 16VIN、1.5V 和 1.2V 输出的 LTM4628EV DC/DC 模块稳压器的典型应用电路
- 使用 Analog Devices 的 LTC3728LIGN 的参考设计
- DER-406 - 适用于 A19 灯的 5.76 W 高 PF 非隔离降压-升压型 TRIAC 调光 LED 驱动器
- ADR5045B 5V 输出精密微功率并联模式电压基准的典型应用
- LT3970EDDB-3.42 2.5V 降压转换器的典型应用
- MC78M08BDTG 8V 电流调节器的典型应用
- LT1021DCN8-5 精密电压基准的典型应用
- DER-282 - 100W, 扁平(11 mm), LLC DC-DC转换器
- REF193 低压差开尔文连接电压基准的典型应用电路
- LT3088EM 线性稳压器用于添加软启动的典型应用

IGBT模块:技术、驱动和应用(上海海事大学 PPT课件)
现代雷达系统的信号设计
BFR340T






京公网安备 11010802033920号