在这篇文章中,将展示反向正向控制电路图。了解正反转电路图的电路图、工作原理和优点。
目录:
基本正反转控制图
A。电路原理图
b. 工作准则:
C。结论
带定时器的正反转控制电路图
A。定时器关闭延迟
b. 带定时器的正反转控制电路
C。模拟视频
基本正反转控制图
A。电路原理图
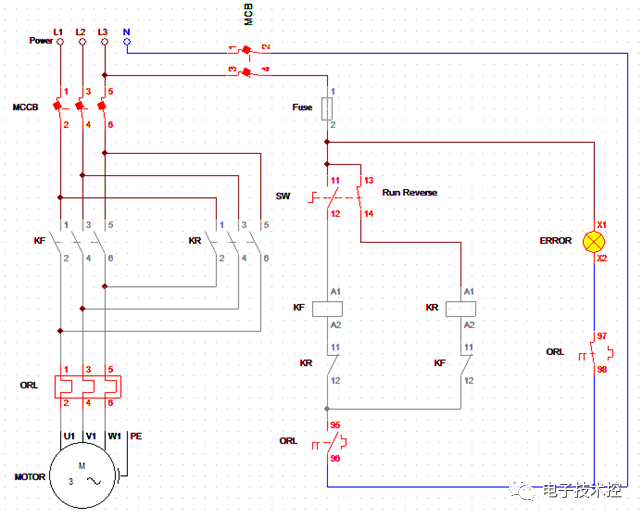
下图是利用三位开关实现三相电机正反转的基本控制电路图。

基本反向正转控制电路图
b. 工作准则:
当KF接触器主触头闭合时,电机正转。反之,当KR接触器主触头闭合时,电机得电,向相反方向旋转。因为当我们改变供给三相电机的相序时,就会改变旋转磁场的方向,从而导致电机旋转方向的改变。
三相电机正反转原理已在上一篇文章中详细介绍:如何用开关、PLC、变频器实现三相电机正反转(5路)
当开关转到正向位置时,KF 接触器的线圈将通电。KF接触器动触点闭合,电动机正转。KF的常开触点会打开,保证电机正转时KR接触器不会闭合。

电机正转
当开关拨到反转位置时,电机将通过KR接触器的动触点供电。电机将以相反的方向旋转。当电机反转时,KR 的常闭触点也会打开,以防止 KF 接触器闭合。

电机反向旋转
当电机过载一段时间后,热继电器会受到影响而改变其状态。ORL 的常闭触点打开以停止向电机供电,从而保护电机免受损坏。同时,ORL的常开触点闭合,导致故障灯亮起,表明电路出现故障。只有重新设置热继电器后,电路才能重新工作。

电路处于过载错误状态
C。结论
该电路原理简单,使用方便,适合小容量电机的正反转控制。该电路的缺点是当电机旋转时,如果我们将开关拨到反方向,电机会立即反转。在这种状态下会产生很大的电流。
改变正在运行的电机的旋转方向比启动电机需要更多的能量。这个大电流可能导致断路器失效或影响其他设备。但是,您可以等待电机速度为零,然后反转电机方向以避免上述问题。
带定时器的正反转控制电路图
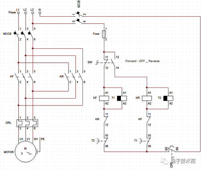
克服了上述电路的缺点。通常使用两个 OFF Delay 定时器来延迟反转时间,以确保电机在反向运行之前速度已减速至零。
A。定时器关闭延迟
当电压施加到定时器线圈时,定时器的常闭触点立即打开。当我们切断定时器的输入电源时,定时器会保持触点打开,直到定时器计数到预设时间。

关闭延时定时器工作原理(来源: instrumentationtools)
上图中,当输入信号为低电平时,触点保持之前的状态;该定时器称为断开延迟定时器。关闭延迟定时器用于电机冷却系统。冷却系统设计有冷却电机,与主电机一起运行。由于关闭延迟定时器,主电机停止后冷却电机仍运行一段时间。
b. 带定时器的正反转控制电路

带定时器的正反转控制电路图
该电路利用两个断开延迟线圈来防止正向和反向线圈通电,直到打开反向开关后五秒钟。有两个断开延迟定时器,每个定时器与每个接触器线圈并联。正向接触器线圈将连接到2个定时器的常闭触点。反之亦然,反向接触器线圈将连接到1个定时器的常闭触点。
反馈超好 618都没有这价格~~真的太划算啦手慢就没啦
新款测电笔电工专用 高亮彩光测电笔测断线发光智能通断验电试电笔
假设电机正转,此时定时器T1得电,定时器T1的常闭触点将打开。如果我们将开关推到反向位置,电机将停止,定时器T1将开始计时。当定时器T1计数到预设时间时,T1触点闭合,此时KR接触器得电。电机以相反的方向旋转。
当定时器 T1 计时时,没有什么可以阻止电机再次正向旋转,因为 T2 的定时器触点保持闭合。
同样的,当电机在反向旋转时,如果我们将开关推到正向位置,电机会停止一会儿。当定时器T2计数到预设时间时,电机正转。
上一篇:浅谈S7-1200PLC和V20变频器之间的Modbus通讯
下一篇:PLC的两种基本工作模式及扫描过程
- 热门资源推荐
- 热门放大器推荐
- 边缘计算主机盒选购指南:五大核心指标解析
- Arm AGI CPU 更多细节:台积电 3nm 制程、Neoverse V3 微架构
- Arm AGI CPU 重磅发布:构筑代理式 AI 云时代的芯片基石
- Arm 拓展其计算平台矩阵,首次跨足芯片产品
- 阿里达摩院发布RISC-V CPU玄铁C950,首次原生支持千亿参数大模型
- 边缘 AI 加速的 Arm® Cortex® ‑M0+ MCU 如何为电子产品注入更强智能
- 阿里达摩院发布玄铁C950,打破全球RISC-V CPU性能纪录
- VPU中的“六边形战士”:安谋科技Arm China发布“玲珑”V560/V760 VPU IP
- 利用锚定可信平台模块(TPM)的FPGA构建人形机器人安全
- Er3105Di 500Ma宽输入电压同步降压稳压器内部默认参数选择典型应用示意图
- 使用 LTC2377CMS-16、16 位、500ksps、低功耗 SAR ADC 的典型应用
- L7806C负输出电压电路的典型应用
- LT3959 的典型应用 - 具有 6A、40V 开关的宽输入电压范围升压/SEPIC/反相转换器
- LPS33W适配器板,标准DIL24插座
- 使用 Analog Devices 的 LT3470AIDDB 的参考设计
- MC33364通用输入电池充电器典型应用电路
- AM2G-2405SH30Z 5V 2W DC/DC 转换器的典型应用
- 用于电池测试解决方案的 ADP1972 降压或升压、PWM 控制器的典型应用
- LT1121IS8-3.3 5V 低压差稳压器的典型应用电路,用于具有关断的电池供电电源
- 英特尔创始人、“摩尔定律”提出者戈登·摩尔去世
- 本周机器人行业大事件TOP5
- G20周刊|埃斯顿与北自所达成战略合作、海康机器人发布光伏组件汇流带视觉检测解决方案
- 14家工业智能企业入选《上海市智能机器人标杆企业与应用场景推荐目录》
- 大声量 | 2023机器视觉技术与应用峰会议程新鲜出炉!
- WaveSense更名为GPR 并发布下一代雷达Aegis
- NeoPhotonics推出全新FMCW激光器和SOA 可用于AV中的相干激光雷达
- Applied Information获得新专利 提高道路安全
- 电动汽车磷酸铁锂电池和三元锂电池应该怎么选?对比告诉你答案
- 伊顿与BFCS和NREL合作开发重型卡车燃料电池技术

现代雷达系统的信号设计
5962L0052401VPA

BFR340T






京公网安备 11010802033920号