0 引言
该能量管理方案主要考虑高压动力电池系统的能量分配。电池的能量不能充分利用,影响整车的动力性、高压附件的舒适性能等,但电池能量的过度使用会导致电池衰减,对电池造成不可逆的伤害,所以对于新能源汽车来说,动力电池能量的有效分配和监控十分必要。
纯电动汽车的能量来自动力电池系统。动电池的可用功率主要用于驱动系统和高压负载,其中高压负载包括空调系统制冷、制热和DC − DC转换;电池管理系统根据电池的单体参数估算电池的峰值功率以及持续放电功率,为保证整车动力性,整车中央控制单元优先使用峰值功率。当峰值功率持续时间截止,切换使用电池的可持续放电功率,充分利用电池的可用功率。
在充分利用电池功率的同时,要充分考虑系统效率,尤其在低电量时,电池功率较低,动力需求较大,在功率不足情况下易导致负载功率超出电池的范围,影响电池寿命。
1 系统方案分析
该能量管理系统包括动力电池模块、电机减速器三合一模块。压缩机模块。PTC 模块和DC − DC模块(如图1)。
动力性与电池保护方面的优势:
1)动力电池峰值功率保证各系统工作,同时提高系统动力性能;
2)低电量时,可实时平衡舒适性与动力性,合理化系统需求扭矩,防止电池系统过放。

1.1 仅驱动系统工作
电池系统的功率主要供给驱动电机及低压供电DC − DC
![]()
式中: Pbattery表示电池实际消耗功率; Pa _ mot表示驱动系统实际消耗功率, Pa _ dcdc表示DC − DC实际消耗功率;
1.1.1 驱动系统需求功率的计算
此处提出了电池峰值功率与持续放电功率的概念,电池峰值功率表示可持续10 s 中输出的最大功率,可用于加速超车等动力性需求工况;驱动系统需求功率是整车中的最大功率需求,DC − DC的需求按照选型最大2 kW 左右,整个控制过程中需要满足以下控制需求:

式中: Pmax−batt 表示电池的峰值功率, Pmot 表示电驱动系统需求功率, Pdcdc表示DC − DC的需求功率;ϕmot表示电驱动的系统效率,电驱动系统选型确定之后系统效率可以估算,但存在一定误差,此处应用为平均效率;ϕdcdc表示DC − DC的系统效率。

驱动系统需求功率估算之后,整车中心控制单元需要实时监控驱动实际消耗的系统功率,避免出现过放的现象,我们采用功能安全的安全监控措施- 扭矩监控,实时反馈调整驱动系统需求功率。
1.1.2 驱动系统扭矩监控
电池系统可用功率扣除DC − DC的消耗功率即为驱动系统可用功率

我们将功率转化为电机的扭矩,即电池系统允许可用功率转化驱动系统可用限制扭矩

式中,ω 表示驱动的角速度, N 表示电机转速;Tqbatt _ limit 表示电池系统对电机的可用限制扭矩;P可用batt 表示电池可用功率; Pa _ dcdc表示DC − DC实际功率,ϕmot 表示电机N 转速下的效率。
整车控制单元实时监测电机实际响应扭矩与限制扭矩的差值,当差值大于设定阈值ΔTq ,持续一定时间t1 ,确认扭矩响应超限,多整车驱动系统做限功率处理,持续一定时间t2 ,判断驱动扭矩执行异常,请求驱动系统关断IGBT 输出,进而实现安全监控,防止电池过放。
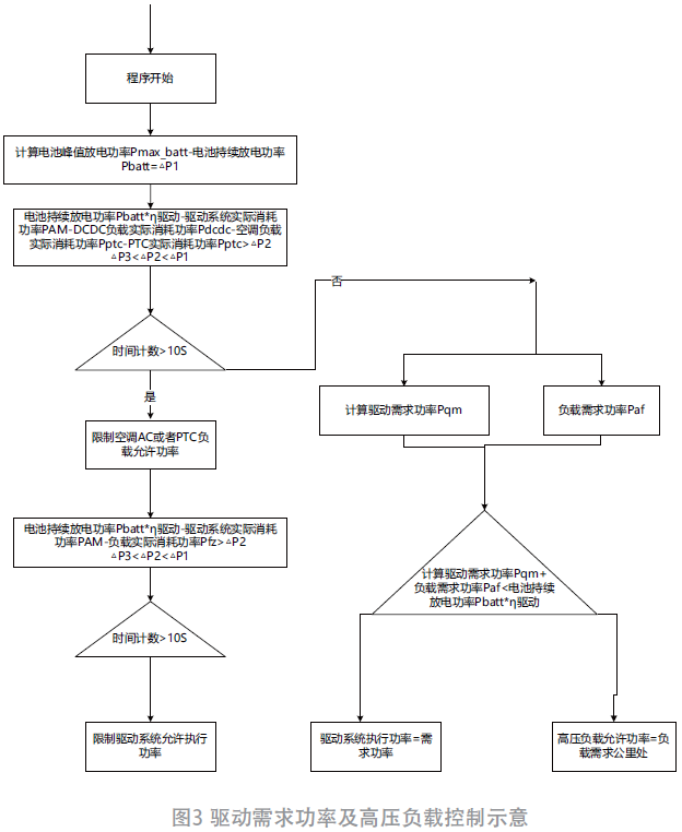
2.1 驱动系统与空调系统同时工作
电池系统的功率主要供给驱动电机、低压供电DC − DC以及空调压缩机或 PTC;
![]()
式中: Pbattery 表示电池实际消耗功率; Pa _ mot 表示驱动系统实际消耗功率, Pa _ dcdc表示DC − DC实际消耗功率; Pa _ AC 表示空调压缩机实际消耗功率; Pa _ PTC 表示PTC 实际消耗功率。
2.1.1 驱动系统需求功率的计算
以上明确电池峰值功率与持续放电功率的概念,电池峰值功率表示可持续10 s 中输出的最大功率,可用于加速超车等动力性需求工况;驱动系统需求功率是整车中的最大功率需求,DC − DC的需求按照选型最大2 kW 左右,但空调系统的需求功率不容忽视,在电量较低时尤其要考虑高压负载的需求以及控制。
整个控制过程中需要满足以下控制需求:

式中: Pmax−batt 表示电池的峰值功率, Pmot 表示电驱动系统需求功率, Pdcdc表示DC − DC的需求功率,ϕmot表示电驱动的系统效率,电驱动系统选型确定之后系统效率可以估算,但存在一定误差,此处应用为平均效率;ϕdcdc表示DC − DC的系统效率;Pptc 表示PTC 需求功率,ϕptc 为PTC 系统效率,PAC 表示AC 压缩机的需求功率,ϕAC 表示压缩机效率。

驱动系统需求功率估算之后,整车中心控制单元需要实时监控驱动实际消耗的系统功率,避免出现过放的现象。采用功能安全的安全监控措施- 扭矩监控,实时反馈调整驱动系统需求功率。
2.1.2 空调开启驱动系统扭矩监控
电池系统可用功率扣除DC − DC的消耗功率,空调系统AC 压缩机消耗功率,PCT 实际消耗功率即为驱动系统可用功率

将功率转化为电机的扭矩,即电池系统允许可用功率转化驱动系统可用限制扭矩
![]()

式中:ω 表示驱动的角速度, N 表示电机转速;Tqbatt _ limit 表示电池系统对电机的可用限制扭矩;P可用batt 表示电池可用功率; Pa _ dcdc表示DC − DC实际功率, Pa _ AC 表示压缩机实际消耗功率, Pa _ PTC 表示PTC实际消耗功率,ϕmot 表示电机N 转速下的效率。
整车控制单元实时监测电机实际响应扭矩与限制扭矩的差值,当差值大于设定阈值ΔTq ,持续一定时间t1 ,确认扭矩响应超限,多整车驱动系统做限功率处理,持续一定时间t2 ,判断驱动扭矩执行异常,请求驱动系统关断IGBT 输出;进而实现安全监控,防止电池过放。
3 系统仿真
以某一纯电车型为例,进行系统仿真。
3.1 系统选型参数
电池系统选型, 10 s 峰值功率175 kW 、30 s 持续放电功率165 kW ;驱动系统额定功率75 kW 、峰值功率150 kW ;空调系统峰值功率3.5 kW ;DC − DC功率2 kW;PTC 峰值功率5.5 kW ;
3.2 整车目标:
0 → 100 km/h 加速时间:8.2 s;最高车速200 km/h
3.2.1 电量充足,整车性能目标与功率校验

图4 SOC 77%最高车速与整车功率消耗
3.2.2 电量不足时整车性能目标与功率校验

图5 SOC 12%时最高车速与整车功率消耗
4 结束语
本文是一种新能源汽车的能量管理方案,经过仿真验证初步达到设计目的。为了详细验证系统控制策略,奇瑞新能源公司试装车辆用于测试验证,并结合实测数据对控制策略进行修改和完善,目前车辆已经达到可量产水平,证明控制策略在实际运用中具有较强的可行性。
参考文献:
[1] LI Y,ANG K H ,CHONG G C Y. Patents,software and hardware for PID control:an overview and analysis of the current art[J]. IEEE control Systems Magazine,2006,26(1):42-54.
[2]余志生.汽车理论[M].北京:机械工业出版社,2003.
[3]陈清泉.现代电动汽车技术[M].北京:北京理工人学出版社,2002.
[4]先进PID控制MATLAB仿真[M].北京:电子工业出版社,2011.
上一篇:LiDAR揭秘:“波长大辩论”的深入指导
下一篇:汽车射频接收器灵敏度平台搭建和测量
推荐阅读最新更新时间:2026-03-20 03:19
- 边缘计算主机盒选购指南:五大核心指标解析
- Arm AGI CPU 更多细节:台积电 3nm 制程、Neoverse V3 微架构
- Arm AGI CPU 重磅发布:构筑代理式 AI 云时代的芯片基石
- Arm 拓展其计算平台矩阵,首次跨足芯片产品
- 阿里达摩院发布RISC-V CPU玄铁C950,首次原生支持千亿参数大模型
- 边缘 AI 加速的 Arm® Cortex® ‑M0+ MCU 如何为电子产品注入更强智能
- 阿里达摩院发布玄铁C950,打破全球RISC-V CPU性能纪录
- VPU中的“六边形战士”:安谋科技Arm China发布“玲珑”V560/V760 VPU IP
- 利用锚定可信平台模块(TPM)的FPGA构建人形机器人安全
- 使用 ON Semiconductor 的 FAN2518S 的参考设计
- LTC1530S8、3.3V/3A 稳压器
- 使用 ON Semiconductor 的 ADP3167 的参考设计
- 使用 Analog Devices 的 LT3420EDD 的参考设计
- 基于Kinetis® M的低成本单相电表参考设计
- LTC3708、具有上升/下降轨跟踪功能的 2.5V/15A 和 1.2V/15A 稳压器
- NXQ1TXH5插件板
- 应变仪仪表放大器
- WRL-13287,基于 ESP8266 802.11 无线局域网的 SparkFun Wi-Fi Shield
- 4.1W、3-LED 通用 LED 照明驱动器

2025 DigiKey创意大赛,智能电动卡丁车,Android工程源代码
FANUC 0系统维修说明书
现代雷达系统的信号设计
BFR340T






京公网安备 11010802033920号