实际使用中反馈麦克风或音箱出现不同程度的沙沙声,对语音模块电路分析音频输出信号出现噪音导致。经过对语音模块电路分析、系统软件分析及模拟验证分析,确认为语音模块存在设计缺陷,时钟频率在高频状态下电压margin 存在不足,导致音频信号错乱而出现喇叭“沙沙声”。通过对语音模块软件设计降低时钟频率及检测方法的完善,提升语音模块整体使用的可靠性。
引言
人机交互模式操控平台各种各样,其作用主要实现人与机器的交流,靠设备的输入输出和软件的流程控制来完成人机交互功能。家用电器中空调实现人机交互的设备主要为遥控器、手操器、触控屏等装置,随着计算机技术的不断发展,人们的需求在不断的增加,需要操控的功能也越来越强,如播放流行歌曲、当前的天气状态、讲个笑话、现在的日期等,同步需要的操作指令也在增多,传统的操作模式已经满足不了现代发展的需求,语音交互模式脱颖而出,它可以识别人的语言实现对空调各项功能的操作,并对操作的结果进行设备输出反馈,高度集成、及结合人机交互功能特性的语音模块成为空调产品的优选。由于其本身硬件、软件的复杂性,其存在异常时将影响输入、输出信号的正常反馈,将影响用户对空调的使用体验,因此语音交互平台可靠性的问题急需研究解决。
1 语音模块音频输出噪音不良原因及失效机理分析
在空调生产过程中,引入使用A厂家语音模块在实际生产及用户使用过程中出现多次投诉事故,反馈空调语音播报失效出现语音声控异常现象,失效语音模块通电测试故障复现,人机交互是扬声器播报有沙沙声现象,如图1语音模块PCBA。

图1 语音模块PCBA
语音模块沙沙声主要是音频信号输出异常导致,分析可能的原因有音频输出电路器件失效、焊接等失效异常或者软件异常导致输出音频信号有沙沙声。
1.1 语音模块外观、焊接检查
对故障语音模块使用放大镜观察元器件无受损及焊接异常、X-RAY扫描未发现焊接异常,核实外观检查均未发现装配问题,如图2。

图2 外观检查(左),X-RAY扫描(中、右)
1.2 上电测试电性能参数
对失效语音模块上电测试,语音交互测试时故障现象沙沙声复现,语音模块关键性能参数电压值、电流值均在正常范围内,如图3。
1)电流参数:显示整机运行时电流实际测试值为264 mA,符合要求范围170~270 mA;
2)电源电压参数:5 V 电源电压实际测试值为5.22 V,符合要求范围4.6~5.5 V;
3)MIC 电压参数:MIC 电压实际测试值为3.32 V,符合要求范围1.7~3.6 V。

图3 语音模块通电测试
1.3 关键端口参数测试
测试故障品扬声器、通讯、麦克风端口的PN值与正常品对比,测试结果一致,未发现异常,如表1。
表1 各端口参数测试PN值
端口 | OK品PN结/V | NG品PN结/V | ||||||
扬声器 | 0.586 | 0.585 | - | - | 0.586 | 0.586 | - | - |
通讯 | 地 | 0.749 | 0.753 | 0.455 | 地 | 0.758 | 0.751 | 0.453 |
麦克风 | 1.481 | 地 | 地 | 1.480 | 1.479 | 地 | 地 | 1.479 |
1.4 抗干扰试验
针对外部电磁信号干扰试验验证,通过不加磁环及在强电场附近验证,均未发现异常(如图4)。
1)语音模块装整机不加磁环均可以正常工作,测试30 min未出现播报异常。
2)整机装配使用语音模块,在主板附件放置通电线、整机不加磁环验证语音功能正常,测试30 min未出现破音故障。

图4 语音模块装整机通电验证(左放置强电线,右整机不加磁环)
1.5 波形测试
1)扬声器波形测试
异常品扬声器波形输出异常,幅值偏大,峰-峰值为8.2 V的杂波,正常波形为幅值在3.16~3.3 V之间有序的正弦波,如图5(左图为异常品波形,右图为正常品波形):

图5 扬声器波形输出测试
2)芯片DAC波形测试
测量正常工作状态下,芯片DAC 输出波形正常,如图6。

图6 正常品芯片DAC 输出波形
喇叭出现“沙沙声”时,芯片DAC 输出波形已经出现异常,可以看到明显的噪音,与异常品扬声器波形输出一致,如图7。

图7 异常品芯片DAC 输出波形
3)芯片DAC集成在MCU主控中,分析语音模块扬声器播报有沙沙声失效因素与MCU主控芯片有关,如图8。

图8 语音模块架构
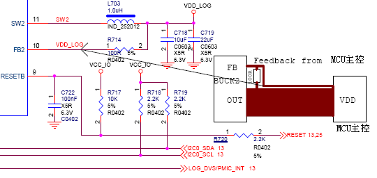
1.6 语音模块Logic电压测试
测试语音模块MCU主控芯片的Logic电压进行测试,发现PCBA中对应的VDD_LOG电压与正常品对比存在异常,出现沙沙声异常的普遍偏低。

图9 VDD_LOG所处电路图
测试VDD_LOG电压,售后故障件电压在0.946 V,合格电压在1.105 V,通过电压测试对比发现合格的VDD_LOG电压在1.1 V左右,故障品VDD_LOG电压都在1.0 V以下。
2 语音模块噪音失效模拟实验验证复现
2.1 将故障品PCBA配置Logic电压,降频试验:
1)VDD_LOG@0.95V:Clk_I2S_FRAC_IN=1.2G,有喇叭杂音;
2)VDD_LOG@0.95V:Clk_I2S_FRAC_IN=600M,拷机24 h,正常无杂音;
3)VDD_LOG@0.95V:Clk_I2S_FRAC_IN=1.2G,拷机24 h,正常无杂音。
杂音原因分析:Clk_I2S_FRAC_IN=1.2G时,VDD_LOG@0.95 V用0.95 V电压不足,通过I2S降频或VDD_LOG提升电压可以解决杂音问题。
2.2 将芯片从PCBA拆下重新植球后在SLT&SVB测试,测试结果如表2。
表2 模拟验证结果
| 名称 | MCU主控 | ||
| LOD_ID | 默认配置 | ||
| SLT测试 | PASS | ||
| SVB工程机测试 | 默认配置 (VDD_LOG@1.05 V) | 将VDD_LOG降低到0.95 V | 将Clk_I2S_FRAC_IN由1.2 GHz降低到600 MHz,同时降低电压到0.95 V |
| 结果 | 未见异常 | 出现杂音 | 未见异常 |
1)SLT与SVB工程机默认配置未见异常,表明芯片是OK品;
2)将VDD_LOG降低到0.95 V可以复现杂音现象;
3)将由1.2 GHz降低到600 MHz后,杂音现象消失。
综上所述:芯片存在“正态分布”,IC 内部有“自适应”电压机制,属于AP 型主控行业内做法。对于分布在一般性能的IC,VDD_LOG 电压适配在1.05 V;对于分布在高性能(小比例)的IC,VDD_LOG 电压适配在0.95 V。VDD_LOG 在0.95 V 时也存在“正态分布”,故障样品0.95 V 的“正态分布”稍差一点。在I2S_in时钟频率1.2 GHz 状态下,电压margin 不足导致音频信号错乱而出现喇叭“沙沙声”。
1 语音模块音频输出可靠性提升方案
对语音模块失效因素及失效机理分析要因,主要为时钟频率过高、软件匹配性不足、Logic电压过程监控不足方面进行可靠性改善。具体可靠性提升方案如下:
● 当限制VDD-LOG的最低电压为1.05 V,将CLK-I2S-FRAC-IN的时钟源由1.2 GHz切换到600 MHz,关闭由VDD电压margin不足导致的喇叭沙沙声;
● 软件改善,通过软件优化增加系统对VDD-log电压匹配的冗余率;
● 增加执行VDD‐LOG“电压测试”,确认SLT 芯片端的执行情况。
2 整改效果评估及应用效果验证
● 将I2S‐in 音频时钟频率由1.2 GHz 降低为600 MHz 时故障现象消失,上电播音老化72 h,未见异常;
● 默认1.2 GHz 配置时,将VDD‐LOG 抬压后,VDD‐LOG电压不低于1.05 V,故障现象消失,上电播音老化72 h未见异常;
● 限制VDD-LOG的最低电压为1.05 V,同步CLK-I2S-FRAC-IN的时钟源由1.2 GHz切换到600 MHz。关闭由时钟源频率过高的情况下VDD电压margin不足导致的喇叭沙沙声,上电播音老化720 h未见异常。
● 对4.3调整验证的结果,增加执行VDD‐LOG“电压测试”,目前再未反馈VDD‐LOG电压低、使用语音模块播报出现噪音异常。
4 语音模块音频输出改善意义
本文结合失效现象,对语音模块音频输出噪音的失效原因及失效机理分析,分析结果表明语音模块在设计初期试验设计评估不足,在后续使用时出现运行故障,即播报出现沙沙声异常现象,经过对语音模块重新试验评估并进行调整验证,从语音模块试验设计初期进行试验评估完善,提高产品研发初期各项数据参数评估的可靠性。该整改思路通用性强,相关整改方案已经得到实际跟踪验证,可广泛运用于语音模块产品设计试验验证过程中,整改思路及可靠性提升方案行业均可借鉴。
参考文献:
[1] 杨保亮,陈玉芳.基于语音识别技术的智能家居系统的设计[J].电子世界,2018 (07):205-206.
[2] 李召卿,曹杨.语音识别专利技术发展现状与未来趋势[J].中国发明与专利,2017 (S1):55-59.
[3] 程风,翟超,吕志,等.基于语音识别技术的智能家居主控设计[J].工业控制计算机,2018 (05):29-31.
上一篇:标准负载对按摩器具输入功率的影响
下一篇:一种RGB三原色背光实现广色域的技术
推荐阅读最新更新时间:2026-03-25 13:25
- 边缘计算主机盒选购指南:五大核心指标解析
- Arm AGI CPU 更多细节:台积电 3nm 制程、Neoverse V3 微架构
- Arm AGI CPU 重磅发布:构筑代理式 AI 云时代的芯片基石
- Arm 拓展其计算平台矩阵,首次跨足芯片产品
- 阿里达摩院发布RISC-V CPU玄铁C950,首次原生支持千亿参数大模型
- 边缘 AI 加速的 Arm® Cortex® ‑M0+ MCU 如何为电子产品注入更强智能
- 阿里达摩院发布玄铁C950,打破全球RISC-V CPU性能纪录
- VPU中的“六边形战士”:安谋科技Arm China发布“玲珑”V560/V760 VPU IP
- 利用锚定可信平台模块(TPM)的FPGA构建人形机器人安全
- 用于 7VIN 至 16VIN、1.5V 和 1.2V 输出的 LTM4628EV DC/DC 模块稳压器的典型应用电路
- 使用 Analog Devices 的 LTC3728LIGN 的参考设计
- DER-406 - 适用于 A19 灯的 5.76 W 高 PF 非隔离降压-升压型 TRIAC 调光 LED 驱动器
- ADR5045B 5V 输出精密微功率并联模式电压基准的典型应用
- LT3970EDDB-3.42 2.5V 降压转换器的典型应用
- MC78M08BDTG 8V 电流调节器的典型应用
- LT1021DCN8-5 精密电压基准的典型应用
- DER-282 - 100W, 扁平(11 mm), LLC DC-DC转换器
- REF193 低压差开尔文连接电压基准的典型应用电路
- LT3088EM 线性稳压器用于添加软启动的典型应用

2023年电赛K题-辨音识键奏乐系统-技术报告
ffmpeg基础库编程开发_20140307
现代雷达系统的信号设计
BFR340T






京公网安备 11010802033920号