便携式电子设备在日常中随处可见,给我们的生活带来了极大的便利。随着物联网技术的发展,便携式电子设备集成度越来越高,锂电池因其体积小、能量密度高、循环寿命高等优点,近年来已经成为便携式电子设备的首选电源。
优晶YS4056是一款完整的采用恒定电流/恒定电压的单节锂电池线性电池充电管理芯片,在电池充电环节中拥有全面的安全功能,支持电流监控、欠压闭锁、过压保护、自动再充电和充电状态LED提示等。
该芯片底部带有散热片的ESOP8/MSOP8封装。只需要配合少量的外围原件使其非常适用于便携式电子产品,例如适合USB端口电源、适配器电源供电等,是便携式应用的理想选择。
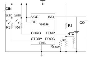
典型应用电路
优晶YS4056芯片内部是PMOSFET架构,加上防倒充电路,所以不需要外部检测电阻和隔离二极管;热反馈可对充电电流进行调节,以便在大功率操作或高环境温度条件下对芯片温度加以限制。
优晶YS4056充电电压固定于4.2V,而充电电流可通过一个电阻进行外部设置,当充电电流在达到最终浮充电压之后降至设定值1/10时,优晶YS4056将自动终止充电循环。
若电池输入电压被拿掉,优晶YS4056会自动进入一个低电流状态,将电池漏电流降至2μA以下,或者将优晶YS4056置于停机模式,从而将供电电流降至55uA。
优晶YS4056在便携式电子设备中的应用特征:
•锂电池正负极反接保护
•高达 1A 的可编程充电电流
•无需 MOSFET、检测电阻器或隔离二极管
•直接从 USB 端口给单节锂离子电池充电
•精度达到±1%的 4.2V 预设充电电压
•用于电池电量检测的充电电流监控器输出
•充电输入电压过压保护
•2.9V 涓流充电
•软启动限制了浪涌电流
上一篇:适用于便携式可穿戴设备的高性价比、超小封装ESD静电保护方案应用
下一篇:生物基特种材料在智能穿戴上的应用有哪些
推荐阅读最新更新时间:2026-03-25 15:20
- 边缘计算主机盒选购指南:五大核心指标解析
- Arm AGI CPU 更多细节:台积电 3nm 制程、Neoverse V3 微架构
- Arm AGI CPU 重磅发布:构筑代理式 AI 云时代的芯片基石
- Arm 拓展其计算平台矩阵,首次跨足芯片产品
- 阿里达摩院发布RISC-V CPU玄铁C950,首次原生支持千亿参数大模型
- 边缘 AI 加速的 Arm® Cortex® ‑M0+ MCU 如何为电子产品注入更强智能
- 阿里达摩院发布玄铁C950,打破全球RISC-V CPU性能纪录
- VPU中的“六边形战士”:安谋科技Arm China发布“玲珑”V560/V760 VPU IP
- 利用锚定可信平台模块(TPM)的FPGA构建人形机器人安全
- 使用 Analog Devices 的 ADP3334 的参考设计
- LTC3588IMSE-1 5V 至 16V 太阳能供电 2.5V 电源的典型应用电路,具有用于增加输出能量存储和电池备份的超级电容器
- XRP7659、1.5A DC 至 DC 非同步降压稳压器的典型应用
- 使用 ON Semiconductor 的 NCP3120MNTX 的参考设计
- MAXREFDES1003:150mA、4通道、LED驱动器,SEPIC配置
- LTC4223-2 演示板,用于 AMC 的双电源热插拔控制器(故障后自动重试)
- MC33072ADR2G 运算放大器用作晶体管驱动器的典型应用
- 使用 Diodes Incorporated 的 AP1509-12S 的参考设计
- NCP382HD10AAGEVB:单输入双输出高侧配电开关评估板
- 使用 Analog Devices 的 AD7730 的参考设计

智能锂电池充电器67.2V10A
锂电池生产工艺及关键工序
非常经典的关于LLC的杨波博士论文
ASM10DTBD-S664






京公网安备 11010802033920号