时间继电器控制点动、自锁电路讲解

发布者:幸福时刻最新更新时间:2024-06-17 来源: elecfans关键字:时间继电器  自锁电路 手机看文章 扫描二维码
随时随地手机看文章

时间继电器控制点动、自锁电路

f2632d50-3f4d-11ee-ac96-dac502259ad0.jpg?imageView2/2/w/1000

我们今天了解下如何通过利用时间继电器控制电路实现点动、自锁的电路

f27bfe2a-3f4d-11ee-ac96-dac502259ad0.jpg?imageView2/2/w/1000

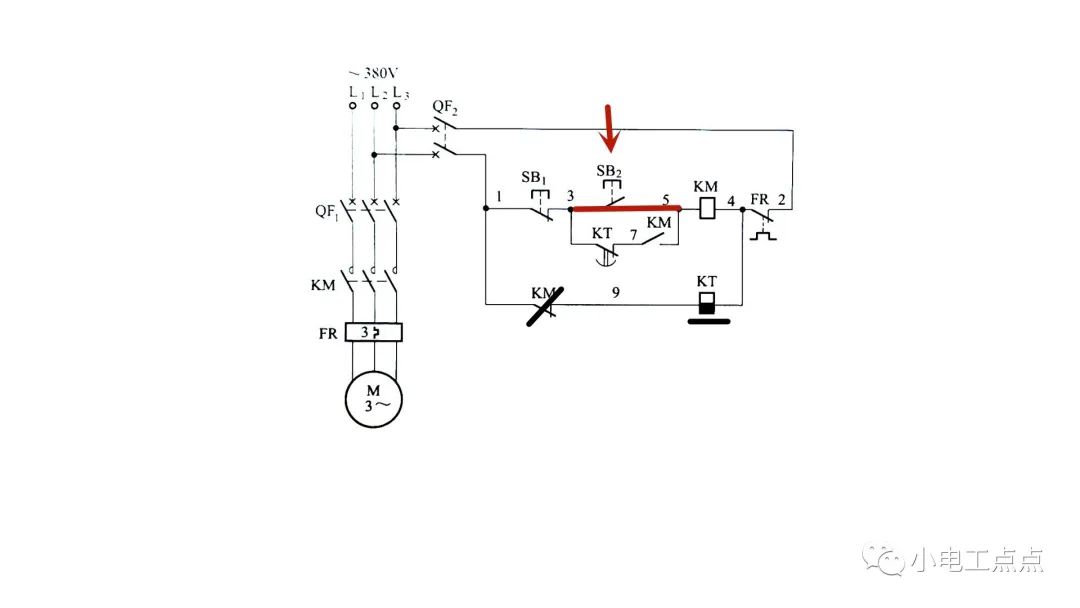
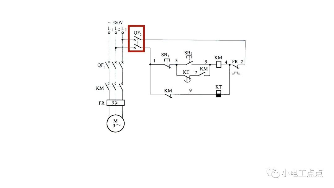
首先,接通电源后

f29a0186-3f4d-11ee-ac96-dac502259ad0.jpg?imageView2/2/w/1000

失电延时动作时间继电器KT,线圈吸合。

f29a0186-3f4d-11ee-ac96-dac502259ad0.jpg?imageView2/2/w/1000

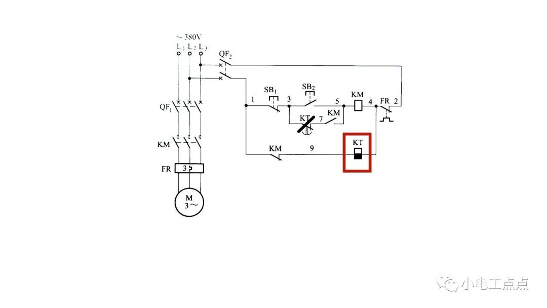
时间继电器KT,常闭触点立即断开。

f2e12a34-3f4d-11ee-ac96-dac502259ad0.jpg?imageView2/2/w/1000

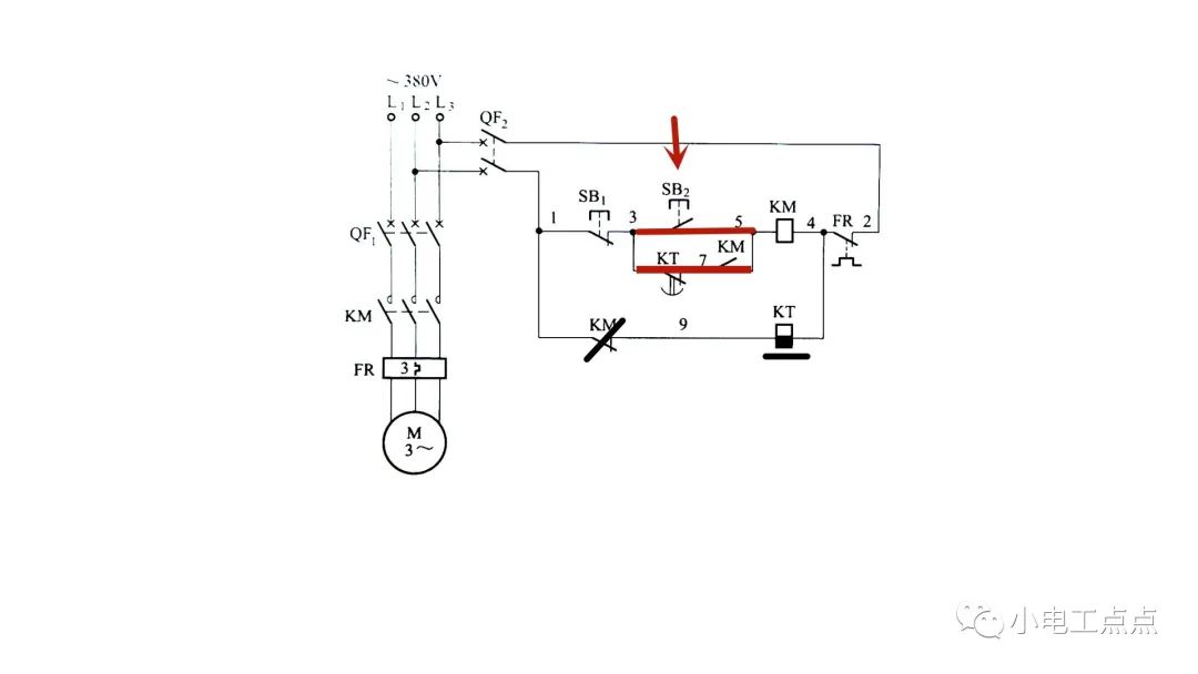
此时,按住启动按钮SB2,接触器KM线圈吸合。

f2fcbbf0-3f4d-11ee-ac96-dac502259ad0.jpg?imageView2/2/w/1000

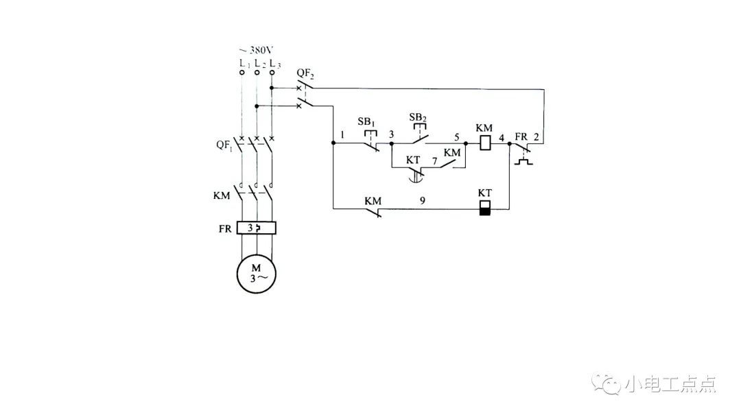
当按住启动按钮SB2时间超出时间继电器KT设定延时时间时。

f32185e8-3f4d-11ee-ac96-dac502259ad0.jpg?imageView2/2/w/1000

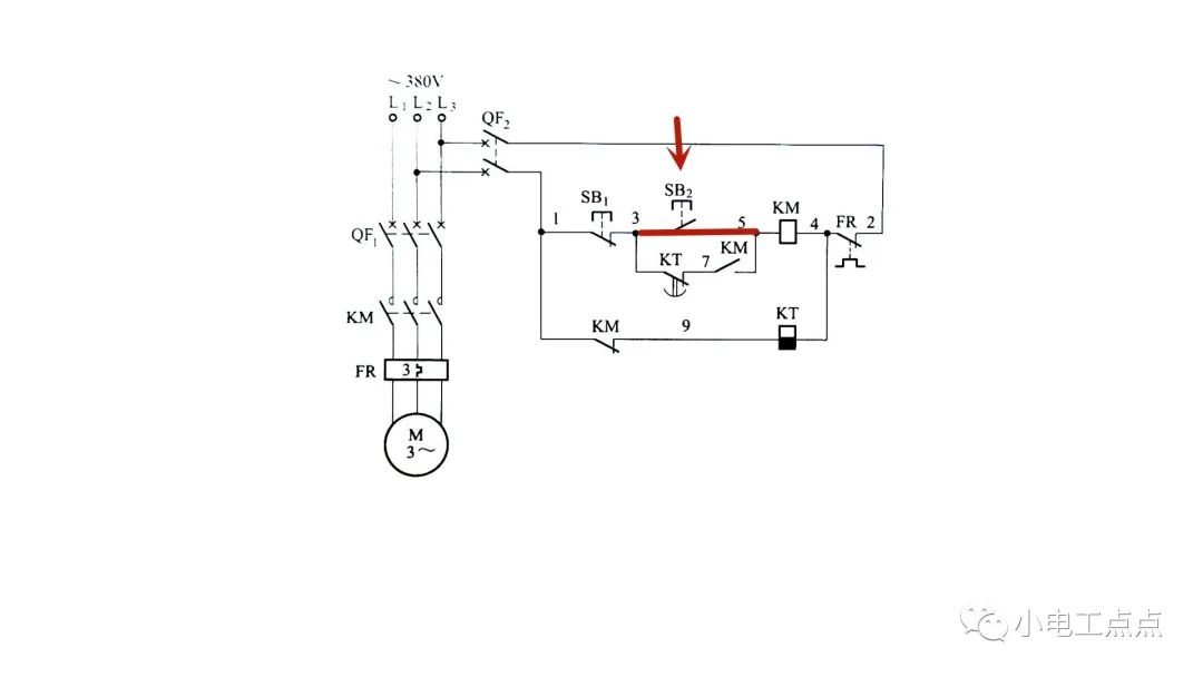
失电延时时间继电器KT,延时动作闭合常闭触点,形成自锁。

f3411e76-3f4d-11ee-ac96-dac502259ad0.jpg?imageView2/2/w/1000

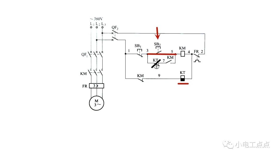
如果想要实现点动,只需按动启动按钮SB2时间不超过延时时间继电器KT延时动作时间即可。


关键字:时间继电器  自锁电路 引用地址:时间继电器控制点动、自锁电路讲解

上一篇:电动机常用控制电路原理图分享
下一篇:单相电动机控制电路图分享

推荐阅读最新更新时间:2026-03-25 07:48

电动机常见的点电路自锁电路
一、点动控制电路 如下图所示的是一种按钮控制点动电路,当按下按钮时,电动机旋转,松开按钮后电动机停止转动。电路由刀开关Q、熔断器FU1、接触器KM的主触点与电动机M构成主回路。由熔断器FU2、启动按钮SB常开触点、接触器KM线圈构成控制回路。 当合上电源开关Q时,因为接触器主触点没有闭合,电动机不转。 按下启动按钮SB,接触器KM线圈通电吸合,KM主触点此时闭合接通电动机三相电源,电动机旋转。 当收松开按钮后,KM线圈断电释放吸合的触点,触器主触点KM断开三相电源,电动机停止转动。 本电路常适用于需要经常启动和停止或快速启动运行的生产机械上。 二、自锁控制电路 松开按钮后自锁的意思就是通过按钮启动电动机,松开按钮后电动机主回路
[嵌入式]
电动机常见的点<font color='red'>动</font><font color='red'>电路</font>和<font color='red'>自锁</font><font color='red'>电路</font>
看看这两个电路图的异同点,自锁和自复位开关用法
上面两个电路图的功能一样,均是电机的连续运转,这两个图之间主要有哪些区别呢: 1.左图控制电路电源为两根火线组成的电源,电源电压是交流380V,如果控制线路出现漏电情况话,尤其是按钮漏电,这种情况下可能会有触电的隐患。 右图控制线路的电源使用了开关电源,将交流220V的强电转换成了24V的直流电,24V的直流电属于安全电压,没有触电的隐患。 2.左图开关使用的是自复位开关,并且启动和停止各使用了一个。右图开关使用的是自锁式开关。开关使用的型号不同,当然功能也不同,如果停电后重新上电的话,左图是需要人来重新启动,右图是可以直接运行。 综上所述: 1.右图因为使用了4P的断路器和开关电源,造价较高,但比较安全;左图造价低,但有安
[嵌入式]
看看这两个<font color='red'>电路</font>图的异同点,<font color='red'>自锁</font>和自复位开关用法
浅谈编制PLC程序时启停与自锁电路的低级错误
在编制PLC程序时,不管是新手还是老手,都会犯下面的这种低级错误。因为这种错误是非语法上的,所以用编程软件也不能检查出错误之处。此错误一旦发生,自己有时还很难发现,直至上机调试运行时,所控设备不能运行或运行到某个位置停止不前,才察觉出来有问题,再对PLC程序逐条逐句查找分析,或采取对程序逐条逐句执行,费时费工。 那么究竟是什么问题易使我们犯下这种低级错误呢? 继电器电气控制的固有思维,在编制程序时,某个或几个输入点采用物理常闭触点(如停止开关、行程限位开关),在程序中,仍延续继电器电气控制方式编制,即仍采用常闭接点作为导通条件使用。 下面用一个简单的启停与自锁电路示例来说明: 根据上图编制的不能运行的错误PLC程序如下
[嵌入式]
浅谈编制PLC程序时启停与<font color='red'>自锁</font><font color='red'>电路</font>的低级错误
时间继电器的接线方法和注意事项
  时间继电器是电气控制系统中一个非常重要的元器件,在许多控制系统中,需要使用时间继电器来实现延时控制。时间继电器是一种利用电磁原理或机械动作原理来延迟触头闭合或分断的自动控制电器。其特点是,自吸引线圈得到信号起至触头动作中间有一段延时。时间继电器一般用于以时间为函数的电动机起动过程控制。   时间继电器的接线方法与普通继电器相似,但需要注意它的特殊功能。下面是一般时间继电器的接线方法:   1. 按照说明书或继电器上的标识,识别主电源、交流电源、输出终端和控制端;   2. 使用电缆进行连接,主电源将交流电源的两个导线连接到时间继电器上的两端,输出终端连接到所需控制的设备上;   3. 将控制端连接到控制信号源(如按钮、传感
[嵌入式]
时间继电器的选型要求和注意事项
  时间继电器的主要功能是作为简单程序控制中的一种执行器件,当它接受了启动信号后开始计时,计时结束后它的工作触头进行开或合的动作,从而推动后续的电路工作。   一般来说,时间继电器的延时性能在设计的范围内是可以调节的,从而方便调整它的延时时间长短。单凭一只时间继电器恐怕不能做到开始延时闭合,闭合一段时间后,再断开,先实现延时闭合后延时断开,但总体上说,通过配置一定数量的时间继电器和中间继电器都是可以做到的。下面是选型时间继电器的几个要点:   1. 控制电压:时间继电器应使用与控制电路匹配的电压,以确保正常工作。   2. 时间范围:选择时间继电器时应根据实际需要确定所需的时间范围和时间间隔,以满足控制系统的要求。   3
[嵌入式]
数字式时间继电器的字母表示和选型要求
  数字式时间继电器是一种电子设备,它能根据预设的时间参数或触发信号来控制电路的开闭。与通常的机械式时间继电器不同,数字式时间继电器采用数字电路和微处理器控制,具有更高的精度和功能性。数字式时间继电器可以应用于自动化控制系统、照明控制、通信设备、电子设备、工业生产线、机器控制等领域。   数字式时间继电器通常由以下几个字母组成:   1. T:表示时间(Time);   2. D:表示天数(Day);   3. H:表示小时数(Hour);   4. M:表示分钟数(Minute);   5. S:表示秒数(Second)。   这些字母可以组合成不同的时间单位,例如TH表示以小时为单位的计时器,TMS表示以毫秒为单位的计时器
[嵌入式]
利用时间继电器控制电动机启停时间
今天介绍的案例:控制一台电动机,按下启动按钮,电动机运行一段时间自行停止;按下停止按钮,电动机立即停止。运行时间用两个按钮来调整,时间调整间距为10s,初始设定时间为1000s,最小设定时间为100s,最大设定时间为3000s。 都是特殊的辅助继电器 FX系列特殊辅助继电器,地址编号为:M8000~M8255,共255点 M8000、M8001:运行监视继电器 M8002、M8003:初始脉冲继电器,通常用M8002作初始信号 M8005锂电池电压过低继电器 M8011~M8014:内部时钟脉冲,PLC通电时,分别产生周期为10ms、100ms、1s、1min的脉冲信号,这些时钟脉冲与PLC是否投入运行无关 M8020~M
[嵌入式]
利用<font color='red'>时间继电器</font>控制电动机启停时间
JS20单结晶体管时间继电器电路设计
   电路原理: 电路由延时环节、鉴幅器、输出电路、电源和指示灯五部分组成。电源的稳压部分由电阻R,和稳压管vs构成,为延时环节供电,输出电路中的晶闸管VTH和继电器。KA则由半波整流电路直接供电。当接通电源后,经二极管VD1整流、电容cl滤波、并经RJ和VS的稳压后,通过RP1、R4对电容G进行充电。电容G上电压按指数规律逐渐升高,当此电压大于单结晶体管VT的峰点电压时,单结晶体管导通,G经VT的eb1极和风放电,在风上输出脉冲电压,触发藩闸管VTH导通使继电器KA吸合,KA的触头同时将C3短路,使之迅速放电,单结晶体管的ebl之间电压迅速下降,当降到Vr.的谷点电压时,Vr关闭。同时LED指示灯点亮。当切断电源时,继电器KA释
[电源管理]
JS20单结晶体管<font color='red'>时间继电器</font><font color='red'>电路</font>设计
小广播
最新嵌入式文章
何立民专栏 单片机及嵌入式宝典

北京航空航天大学教授,20余年来致力于单片机与嵌入式系统推广工作。

厂商技术中心

 
EEWorld订阅号

 
EEWorld服务号

 
汽车开发圈

 
机器人开发圈

电子工程世界版权所有 京ICP证060456号 京ICP备10001474号-1 电信业务审批[2006]字第258号函 京公网安备 11010802033920号 Copyright © 2005-2026 EEWORLD.com.cn, Inc. All rights reserved