静息心率为您提供了了解健康状况的良好窗口。因此,难怪我们在市场上看到如此多的可穿戴光学心率监测器。这些设备通常使用光体积描记法(PPG),这是对心动周期引起的组织中血液体积变化的光学测量。LED通常用于发射路径以提供光源,而光电二极管通常用于接收路径以收集折射和反射血流的光。最后,然后使用算法生成脉冲读数。
由于人体皮肤及其所有层的性质,创建一种从指尖准确测量心率的可穿戴设备具有挑战性。皮肤是一个复杂的、异质的成分基质,既能散射又能吸收光。为了模拟皮肤,我们可以将组织基质分层为多层。在每个分层层上,我们可以应用吸收、散射、各向异性和折射率属性来表示每层的体积行为。
然后将分层组织模型与光学心率监测器的光学模型一起放入光学设计软件中。该软件跟踪LED发出的每条光线的路径。然后可以更改系统参数以影响路径长度并最大化接收路径信号。例如,穿透深度可以通过改变光源的波长来影响。最终目标是询问所需的皮肤深度 - 例如,用于改善光学心率监测的血液真皮层。
现在,皮肤光学特性的差异将影响检测到的PPG信号的大小和质量。但是,明智的设备设计可以提高性能。什么是知情的设备设计?让我们在下一节中看一些参数。
测量PPG信号的挑战
从可穿戴心率监测的角度来看,测量PPG信号面临着信噪比、环境光消除、功耗和运动补偿方面的挑战。对于信号链优化,心率监测算法通常需要大于10dB的信噪比。
在传统的接收器路径中,跨阻放大器(TIA)将光电流转换为电压。光电流通常在亚纳安到几十微安之间,具体取决于光电二极管面积和量子效率(QE)。除非管理得当,否则环境光和串扰可能大于信号。好的设计将受到散粒噪声的限制。
Maxim的接收路径使用电流模式、连续时间、Σ-Δ转换器直接从光电二极管转换电流。此体系结构具有以下优点:
宽环境消除范围,受VDD和图1中P1尺寸的限制
宽信号范围,独立于VDD
面积效率,避免大型抗混叠滤波器
功率效率,避免了 TIA 的额外电流
高信噪比,接近理论最大值

图 1:连续时间、电流模式、Σ-Δ ADC
考虑到环境光消除,直流和交流环境光抑制都很重要。直流环境光会使传感器饱和,而交流环境光会使信号检测变得困难。窄脉冲比宽脉冲更有效,但由于需要高带宽,噪声可能会带来挑战。
为了更有效地消除环境光,Maxim采用两步法(如图2所示):
第 1 步:模拟课程取消,其中 LED 熄灭,环境光在 P1 的栅极上采样
第 2 步:数字精细消除,LED 熄灭,数字滤波器去除残留的 DC、AC 和 1/F 噪声

图 2:有效消除环境光的两步法。
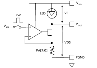
心率监测器的发射路径(图 3)由 LED 电压 (VLED) 组成,其必须足够高以支持 LED 的正向电压 (VF);运算放大器(op amp),必须具有良好的线性度和高电源抑制比(PSRR),以降低电源噪声;以及 LED,对于大多数心率监测器,它通常为绿色。

图 3:心率监测的传输路径。
开发心率监测系统还需要考虑所涉及的算法。噪声抑制、信号检测和运动补偿都是需要解决的重要挑战。例如,为了节省电力,设备必须能够自动检测何时与人体皮肤接触。为了提高精度,该器件必须能够抑制环境和模拟前端(AFE)噪声。
心率和血氧监测需要准确检测PPG峰(也称为收缩期峰)和PPG谷。在传统算法中,运动补偿使用快速傅里叶变换(FFT)或其他经典信号处理方法。这种方法很容易实现,但几乎不可能用经典滤波器消除所有运动类型。
去除运动伪影后,心率测定传统上使用频谱分析、多项式拟合或独立的卡尔曼滤波器。但是,这些方法也有缺点:
您需要足够数量的心跳才能获得体面的 FFT 或多项式拟合
由于呼吸性窦性心律失常,FFT在心率频率处总是有一个“模糊”的峰值,因此很难知道要报告的频率
卡尔曼模型不能成为现实生活中PPG模式的精确模型
由于频率接近,因此很难通过频谱分析将运动与心率分开
Maxim开发了自己的专有算法,经过广泛测试和验证,可以克服其中的许多缺点。
推进可穿戴健康设计的资源
当然,除了满足测量PPG信号的要求外,可穿戴心率监测设备还必须符合可穿戴设备本身的参数。这些参数包括电源管理/长电池寿命、超小外形、临床性能、集成度和低功耗操作。
目前,基于手腕的可穿戴PPG传感器设计种类繁多。市场仍在等待最佳的基于手腕的心率监测器设计。同时,在考虑下一个设计时,请考虑可用的资源,以帮助您应对技术和上市时间挑战。例如,Maxim提供了一个开发平台,可以快速、轻松地评估客户健康应用,并将生产开发时间缩短至六个月。hSensor平台包括温度传感器、生物电势(ECG)AFE、脉搏血氧仪和心率传感器、集成电源管理IC(PMIC)以及用于可穿戴设备的ARM Cortex-M4F MCU。
如前所述,光学心率监测性能通过知情设计得到改善,hSensor平台等设计资源是知情设计的重要元素。
上一篇:智能穿戴手表有什么作用 可穿戴手表电池最大多少
下一篇:什么是电子皮肤 可穿戴皮肤工作原理
推荐阅读最新更新时间:2026-03-21 07:26
- 边缘计算主机盒选购指南:五大核心指标解析
- Arm AGI CPU 更多细节:台积电 3nm 制程、Neoverse V3 微架构
- Arm AGI CPU 重磅发布:构筑代理式 AI 云时代的芯片基石
- Arm 拓展其计算平台矩阵,首次跨足芯片产品
- 阿里达摩院发布RISC-V CPU玄铁C950,首次原生支持千亿参数大模型
- 边缘 AI 加速的 Arm® Cortex® ‑M0+ MCU 如何为电子产品注入更强智能
- 阿里达摩院发布玄铁C950,打破全球RISC-V CPU性能纪录
- VPU中的“六边形战士”:安谋科技Arm China发布“玲珑”V560/V760 VPU IP
- 利用锚定可信平台模块(TPM)的FPGA构建人形机器人安全
- LM2904DMR2G 函数发生器运算放大器的典型应用
- DEMO9RS08KA2: DEMO9RS08KA2 Demonstration Board
- MCP73871EV,MCP73871 锂离子电池充电器评估板
- STEVAL-IHM039V1,采用 STM32F415 微控制器的双电机控制演示板
- LTC1606CG 演示板、16 位、250ksps ADC
- RT8086B 3.5A、1.2MHz、同步降压转换器的典型应用
- TS4999EIJT 典型应用 免滤波器立体声 2.8 W D 类音频功率放大器,可选择 3D 音效
- LTM4615,采用 15mm-15mm 封装的完整双路和三路输出负载点模块稳压器
- LTC2415-1IGN 24 位 ADC 的典型应用电路使用电阻器阵列在励磁放大器中提供精确匹配
- 使用 Analog Devices 的 LTC1450LIN 的参考设计

移 动 互 联 网 白 皮 书 (2015 年)
ROHM开发出最适用于智能手机和可穿戴式设备等小型设备电流检测用的低阻值贴片电阻器UCR006
现代雷达系统的信号设计
BFR340T






京公网安备 11010802033920号