SoC,系统级芯片,汽车系统级SoC主要面向两个领域,一是驾驶舱,二是智能驾驶,两者的界限现在越来越模糊。随着汽车电子架构的演进,新出现了网关SoC,典型的代表是NXP的S32G274A。通常网关SoC不需要太强算力,不过S32G274A有4个Cortex-A53内核,达到低端座舱的水准。

英伟达Orin的内部框架图
Orin是一个典型的智能驾驶SoC,包含存储管理、外围、CPU、GPU和加速器。CPU、GPU、AI加速器以及连接子系统的总线或片上网络(NoC)是SoC的核心,因此本文将对应这四个部分分四个章节带大家深入了解汽车SoC。目录如下:
汽车SoC定义
广义而言,汽车领域算力稍强(2K DMIPS以上)的MCU都可算是SoC。

平均每辆车23个SoC
上图是SoC IP供应商Arteris 的IPO材料,Arteris认为平均每辆车有23个SoC。
一个典型的SoC结构包括以下部分:
1.至少一个微处理器(MPU)或数字信号处理器(DSP),但也可以有多个处理器内核;
2.存储器可以是RAM、ROM、EEPROM和闪存中的一种或多种;
3.一种振荡器及锁相环电路,用以提供时间脉冲信号;包括计数器及计时器,外设电源电路;
4.各种标准的连线接口,如USB、火线、以太网、通用异步收发和序列周边接口等;
5.电压调理电路及稳压器。
SoC设计流程

SoC设计流程
个整体系统级芯片主要包括硬件与软件两个方面,软件方面用来控制硬件方面的微控制器,微处理器或者数字信号处理器内核及外部设备与界面。系统级芯片设计过程主要为其软硬件协同设计。
随着系统级芯片集成度的不断提高,设计工程师不得不尽量采用可复用设计思想。当今大多数SoC采用预定义的IP核(它由软核,硬核,固核等组成),以重用设计的方式完成快速设计。软件开发中,协议栈作为重要概念被用于驱动USB和其它行业标准接口。在硬件设计中,设计人员常用EDA工具把已设计(或者购买)IP核进行连接,并把各个子功能模块整合到集成开发环境中(IDE)。
芯片设计送晶圆厂流片生产前,设计者要用不同的方法验证芯片的逻辑功能。仿真与验证是SoC设计流程中最复杂、最耗时的环节,约占整个芯片开发周期的50%~80%,采用先进的设计与仿真验证方法已成为SoC设计成功的关键。
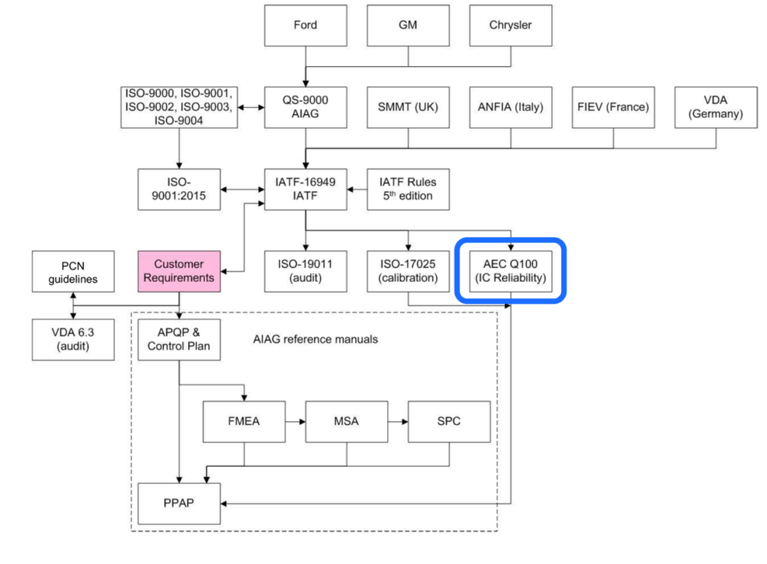
车规认证之AEC-Q100
汽车电子委员会(AEC- Automotive Electronics Council)由克莱斯勒(Chrysler) 、福特(Ford) 和通用汽车公司(General Motors)成立,旨在制定电气元件的通用质量标准。第一版AEC标准是1994年推出的,100针对集成电路,101针对分离元件,102针对光电元件,104针对MCM模块,200针对被动元件。

AEC-Q100标准地位
AEC-Q100作为目前应用最为广泛和基本的车规级,它近乎强制,而功能安全并非强制,仅为建议性。

AEC-Q100 环境运行温度范围标准
温度范围是AEC-Q100核心标准之一。
AEC-Q100 关键测试类别包括:
1) AcceleratedEnvironment Stress (加速环境压力)
2) Accelerate LifetimeSimulation (加速寿命仿真)
3) Packaging/Assembly (封装/组装)
4) Die Fabrication (芯片制程)
5) ElectricalVerification (电气验证)
6) Defect Screening (不良品筛选)
7) Cavity PackageIntegrity (腔体封装完整性)
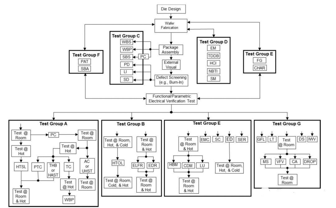
AEC-Q100测试流程及说明

AEC-Q100认证流程

AEC-Q100环境压力测试

AEC-Q100 加速寿命模拟测试

AEC-Q100封装完整性测试
最为有趣的就是D,目前尚无测试标准与方法,多集中在芯片制造领域,这也许是由于芯片制造领域改变过快等原因造成,所以AEC-Q100仅提出测试项,即电迁移即EM,通过介质穿透TDDB,热载流子注入HCI,负偏压温度不稳定性NBTI和压力迁移SM。测试标准与方法均为空白,AEC委员会附加说明The data, test method, calculations and internal criteria should beavailable to the user upon request for new technologies.意思就是用户看着办吧。

AEC-Q100电特性测试

AEC-Q100 F与G组测试
上一篇:汽车电路设计要点有哪些
下一篇:新能源汽车电机用主要绝缘材料现状与研究进展
- 热门资源推荐
- 热门放大器推荐
- 边缘计算主机盒选购指南:五大核心指标解析
- Arm AGI CPU 更多细节:台积电 3nm 制程、Neoverse V3 微架构
- Arm AGI CPU 重磅发布:构筑代理式 AI 云时代的芯片基石
- Arm 拓展其计算平台矩阵,首次跨足芯片产品
- 阿里达摩院发布RISC-V CPU玄铁C950,首次原生支持千亿参数大模型
- 边缘 AI 加速的 Arm® Cortex® ‑M0+ MCU 如何为电子产品注入更强智能
- 阿里达摩院发布玄铁C950,打破全球RISC-V CPU性能纪录
- VPU中的“六边形战士”:安谋科技Arm China发布“玲珑”V560/V760 VPU IP
- 利用锚定可信平台模块(TPM)的FPGA构建人形机器人安全
- 使用 ON Semiconductor 的 FAN2518S 的参考设计
- LTC1530S8、3.3V/3A 稳压器
- 使用 ON Semiconductor 的 ADP3167 的参考设计
- 使用 Analog Devices 的 LT3420EDD 的参考设计
- 基于Kinetis® M的低成本单相电表参考设计
- LTC3708、具有上升/下降轨跟踪功能的 2.5V/15A 和 1.2V/15A 稳压器
- NXQ1TXH5插件板
- 应变仪仪表放大器
- WRL-13287,基于 ESP8266 802.11 无线局域网的 SparkFun Wi-Fi Shield
- 4.1W、3-LED 通用 LED 照明驱动器

现代雷达系统的信号设计
OP413EY

BFR340T






京公网安备 11010802033920号