根据世界卫生组织的数据,近年来,抑郁症被列为全球疾病的最大单一因素,估计有超过3亿人患有抑郁症,相当于世界人口的4.4%。快速准确地监测个人心理和生理压力状态对于帮助预防抑郁症至关重要。压力还会引发各种健康问题,如免疫紊乱、心血管疾病和传染病。直接反映应激状态的一种生物反应是皮质醇(一种糖皮质激素类固醇激素)的水平。因此,皮质醇监测和分析为检测精神和身体状态提供了一种关键方法。
分子印迹聚合物,是对特定分子或化合物具有高亲和力结合位点的人工受体。分子印迹聚合物被认为是构建具有高稳定性和成本效益的可穿戴传感器的最佳选择。然而,目前基于分子印迹聚合物的皮质醇传感设备只能使用一次或非常有限的次数,由于去除皮质醇的方法有限,以及去除过程中分子印迹聚合物和电极之间的界面不稳定,导致成本增加和不便。此外,薄膜的使用阻碍了透气性,其在皮肤上的使用会导致用户的不适感。实现具有良好稳定性、可重复使用性和透气性的快速可靠的皮质醇检测仍然迫在眉睫。
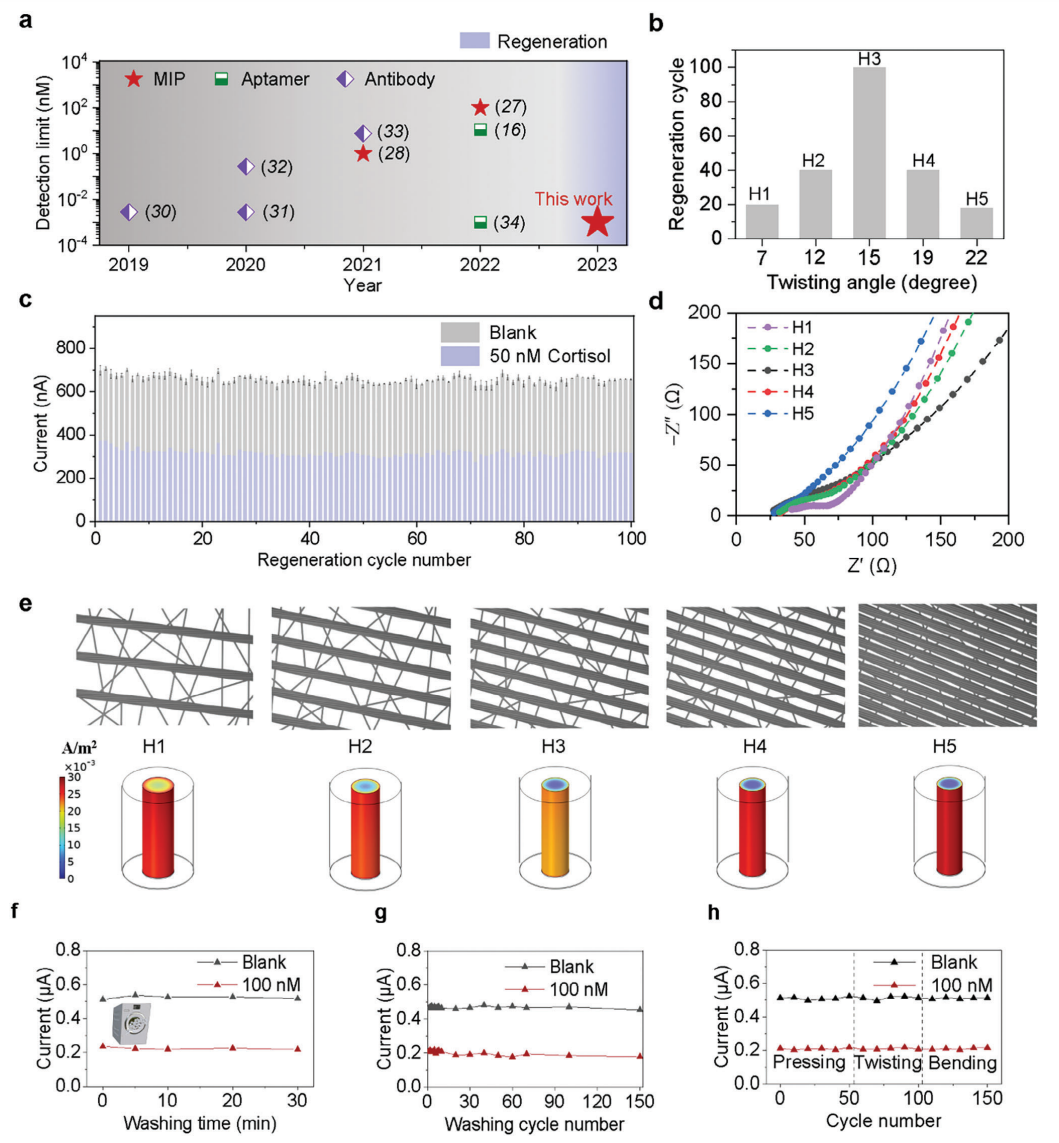
据麦姆斯咨询报道,近日,哈尔滨工业大学(深圳)何思斯教授、复旦大学彭慧胜教授、南方科技大学丘龙斌助理教授等人报道了一种基于分子印迹聚合物的织物传感系统,可快速可靠地检测皮质醇以实现压力监测。该织物传感系统使用纤维作为生物传感电极,具有高重复性、透气性和稳定性,可进行个性化的压力水平监测。 织物中的纤维由排列的碳纳米管组装而成,并用含有氧化还原活性纳米粒子的分子印迹聚合物进行功能化。由此产生的织物可提供1 pM至10 μM的皮质醇检测能力,使其成为性能最佳的皮质醇生物传感器之一。

图1 用于实时压力健康管理的可穿戴织物传感系统示意图

图2 用于实时压力健康管理的织物传感系统的传感性能
与传统的分子印迹聚合物传感器相比,织物传感系统表现出良好的透气性,并且可以在汗液中重复使用测试皮质醇超过100次。这是通过使用乙醇洗涤的简单程序实现的。关键是纤维电极的活性表面积和可控设计的孔道距离,保证了聚合物和纤维电极之间的稳定界面,赋予织物传感器优良性能。

图3 织物传感系统的再生机制
织物传感系统可以检测汗液中的皮质醇,然后通过无线传输将数据传输到手机或智能手表,以进行无创压力管理,从而评估压力水平,以更好地了解人的情绪和健康状况。

图4 织物传感系统对身体汗液进行实时压力分析
关键字:可穿戴
引用地址:
用于实时压力健康管理的可穿戴电化学织物传感系统
推荐阅读最新更新时间:2026-03-22 03:48
高通推出全新骁龙可穿戴平台至尊版,赋能个人AI兴起
骁龙可穿戴平台至尊版在边缘侧赋能个人AI,支持包括手表、胸针、吊坠等在内的多种形态,带来个性化的交互与洞察。 该平台是业内首个由NPU赋能的可穿戴平台,可在终端侧直接实现高性能AI处理。 骁龙可穿戴平台至尊版获得了包括谷歌、摩托罗拉和三星在内的众多合作伙伴支持。 2026年3月2日,巴塞罗那——高通技术公司 今日宣布推出骁龙可穿戴平台至尊版,这是一款个人AI平台,为解锁下一代真正实现个性化、始终在线的智能可穿戴计算设备而设计。 个人AI终端将成为AI时代智能网络的关键一层,骁龙可穿戴平台至尊版是全球首款可跨WearOS by Google™、Android和Linux系统运行的个人AI可穿戴平台,并集成用于终端侧AI处
[网络通信]
可穿戴PCB设计要谨慎,这三大问题要考虑
由于体积和尺寸都很小,对日益增长的可穿戴物联网市场来说几乎没有现成的印刷电路板标准。在这些标准面世之前,我们不得不依靠在板级开发中所学的知识和制造经验,并思考如何将它们应用于独特的新兴挑战。有三个领域需要我们特别加以关注,它们是:电路板表面材料,射频/微波设计和射频传输线。 PCB材料 PCB一般由叠层组成,这些叠层可能用纤维增强型环氧树脂(FR4)、聚酰亚胺或罗杰斯(Rogers)材料或其它层压材料制造。不同层之间的绝缘材料被称为半固化片。 可穿戴设备要求很高的可靠性,因此当PCB设计师面临着使用FR4(具有最高性价比的PCB制造材料)或更先进更昂贵材料的选择时,这将成为一个问题。 如果可穿戴PCB应用要
[嵌入式]
可穿戴设备和物联网的电路保护连接
电路保护技术和电路板布局策略有助于提高安全性、可靠性和连通性。可穿戴技术存在一个不可能出现在物联网新闻标题中 的弱点:人体在移动时产生静电。静电可能损坏支撑物联网 应用的敏感电子设备。 为了理解这个问题,我们从人体放电模型(H B M)开 始,应用于描述集成电路对静电放电(ESD)破坏的敏感性。 使用最普遍的H B M 概念是军用标准M I L - ST D - 8 8 3 、 方法3015.8、静电放电灵敏度分类中定义的试验模型。相似的 国际HBM标准是JEDEC JS-001。无论在JEDEC JS-001还是在 MIL-STD-883中,都用100pF电容器和1.5kΩ放电电阻器模拟 带电人体。测试中,电容器在250 V到
[嵌入式]
可穿戴PCB设计需要关注的几个关键
由于体积和尺寸都很小,对日益增长的可穿戴物联网市场来说几乎没有现成的印刷电路板标准。在这些标准面世之前,我们不得不依靠在板级开发中所学的知识和制造经验,并思考如何将它们应用于独特的新兴挑战。有三个领域需要我们特别加以关注,它们是:电路板表面材料,射频/微波设计和射频传输线。 PCB材料 PCB一般由叠层组成,这些叠层可能用纤维增强型环氧树脂(FR4)、聚酰亚胺或罗杰斯(Rogers)材料或其它层压材料制造。不同层之间的绝缘材料被称为半固化片。 可穿戴设备要求很高的可靠性,因此当PCB设计师面临着使用FR4(具有最高性价比的PCB制造材料)或更先进更昂贵材料的选择时,这将成为一个问题。 如果可穿戴PCB应用要求高速、高
[嵌入式]
高效率、低功率转换 IC 提高可穿戴设备性能并改善生活工作条件
可穿戴设备不再仅是在炫酷的科幻电影中才能看到的东西 (感谢《007》、《少数派报告》、《至尊神探》这些电影!),使用可穿戴设备也不再只是梦想,可穿戴设备已经蔚然成风。最初,可穿戴设备很简单,例如走路或跑步计步器。不过,经过短时间后,可穿戴设备就变得比较先进了,或者说更加智能了,包括更加重视外观设计而不是只重视功能,因此增大了这类设备的总体吸引力。从智能服装、谷歌眼镜、先进的健身活动跟踪器、虚拟现实设备、夜视设备到平视显示器,可穿戴设备已经成为主流消费、军用和工业市场的组成部分。“可穿戴设备”可定义为用户可以长时间穿戴的产品,而且由于穿戴了这种产品,用户体验以某种方式得到了提升。“智能的”可穿戴设备增加了连接功能和独立的数据处理
[嵌入式]
可穿戴设备计步传感器电路赏析
计步和心率是目前智能手环的核心功能卖点,消费者对于这些功能最大的关注度就是它的精准度问题,这也是智能手环厂商最头疼的问题。因为按照现在的技术水平来说,还没有谁可以达到100%或者靠近100%的精准度。经过测试发现甚至包括许多大品牌在内的智能手环的计步误差都至少在10%以上。 目前大多数厂商所采用的计步元件都是三维律动的运动状态感应器。这种感应器通过电容式加速度计能够感测不同方向的加速度或振动等运动状况。 本文介绍的MMA9553L是飞思卡尔的一款计步传感器,你可能还见到过MMA955xL,它与MMA9553L是什么关系呢?简单的来说MMA955xL是一个统称,它包括MMA9550L、MMA9551L、MMA9553L和MM
[嵌入式]
MCU在可穿戴电子产品中的作用
随着可穿戴设备行业的当前变革,对于更小、更直观的设备的需求正在迅猛增加。这个新兴行业的当前设备趋势包括智能手表、智能眼镜以及体育与健身活动跟踪器。除了消费类电子产品,它同时也在医疗行业催生令人关注的需求。 显然,这些设备所包含的电子产品需要“瘦身”。最重要的电子组件应该是微控制器。由于这些MCU不但需要尺寸小,而且还需要执行更多功能,因此集成成为了另一大要素。我们将会在本文中探讨以下主题: 1.可穿戴电子系统的不同需求; 2.如何根据这些需求细分市场; 3.典型可穿戴设备中的不同组件; 4.最后我们将探讨MCU如何有助于满足相关需求。 本文结束部分以赛普拉斯的旗舰器件——可编程片上系统(PSoC)举例说明一种智能手表。 可穿戴
[嵌入式]
可穿戴设备中无需维护的电池如何实现
2/3的可穿戴设备为佩戴在身上的终端设备,如手表和眼镜等,而其余的可穿戴设备有些可连接到鞋子、衣服或包上。此外,人们正在探讨将设备植入在人体中并连接到人体大脑上的可能性。今后,可穿戴设备有望将科幻电影中描述的场景变为现实。虽然可穿戴设备的发展潜力巨大,但仍然存在一个很大的问题,那就是我们该如何在无需经常给电池充电的情况下向这些设备供电?该解决方案就是进行能量采集,赛普拉斯(Cypress)开发板为我们提供了一个方便的选择。 电源问题 虽然可穿戴设备的创新正在不断加速,但电池技术领域仍处于落后状态。特别是电池寿命带来了严重问题。与智能手机不同,在我们的日常生活中,眼镜、手表、鞋子和衣服等类似物品都不能进行充电。如果今后需要对
[嵌入式]