基于KA2209的1瓦立体声音频放大器电路图

发布者:TechGuru123最新更新时间:2024-04-29 来源: elecfans关键字:KA2209 手机看文章 扫描二维码
随时随地手机看文章

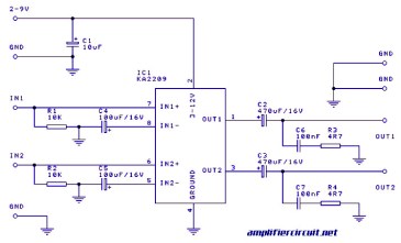
上图是基于 KA2209 的 1 瓦立体声音频放大器,可用于小型电子设备,如收音机、智能手机、平板电脑或其他需要很少声音放大的小工具

wKgZomTHbKKABGQyAAA7IA2rZZY661.jpg?imageView2/2/w/1000

这是该 IC 在立体声模式下的教科书电路。它非常适合电池供电操作。功率输出主要取决于扬声器电阻和电源电压。在 3V 电压下,4 欧姆扬声器的功率为 0.1W。在 6V 电压下,4 欧姆扬声器的功率为 0.65W。 9V 时超过 1W。


该立体声放大器模块采用三星KA2209 8针IC。该IC可用TDA2822替代。它专为便携式盒式播放器和收音机而设计。它具有 1.8V 至 9V 的宽工作电源电压,因此适合电池供电。


组件清单:

R3, R4 : 4R7 黄紫金

R1, R2 : 10K 棕黑橙

C1 : 10uF 迷你

C4, C5 : 100uF/25V 电解电容

C2, C3 : 470uF/16V 电解电容

C6, C7 : 100nF 盒式电容

IC KA2209

8 针 IC插座


关键字:KA2209 引用地址:基于KA2209的1瓦立体声音频放大器电路图

上一篇:基于功率晶体管TIP33C和TIP34C的40W功率放大器电路图
下一篇:260W功率音频放大器电路图

推荐阅读最新更新时间:2026-03-22 12:14

基于电源IC BA5406的3W立体声音频放大器电路图
这是基于电源 IC BA5406 的 3W 立体声音频放大器的简单、易于构建和低成本的电路图,BA5406 是一款良好的通用立体声音频放大器,可以单独使用或合并到现有设备中。 该功率放大器采用简单的 5-15Vdc 电源工作。采用 28dB(标准)或 46dB(高)增益输出的组件设计。标准增益选项非常适合一般音频应用,并且适用于大多数前置放大器或 PC 声卡等。 BA5406包含两组AF功率放大器。它使用 12V 电源为 3 欧姆负载提供 5W x 2 功率。它具有最小的加电爆裂噪声,并且不受电源电压降的影响。它还具有最小的射频辐射。建议电源电压:最大 5-15V,典型值 12V。静态电流20-70mA,典型值为40mA。 组
[嵌入式]
AD85050支持2x30W立体声,60W单声道数字音频放大器,带频率平衡功能
AD 85050是一款数字输入音频放大器。能够驱动一对8Ω的扬声器到达30W,或单个4Ω的喇叭输出功率60W。在耳机输出模式下,可驱动32Ω的负载到25 mW,用于耳机输出。AD85050提供先进的音频处理功能,如音量控制,36个EQ频带,音频混音,3D环绕声和动态范围控制(DRC)。 这些是完全可通过一个简单的 I2C 控制 接口 。提供了强大的 保护电路 ,以保护AD85050免受意外错误运行条件造成的损坏。AD85050的全 数字电路 设计能够容忍噪声和PVT(工艺、电压和温度)的变化。AD85050在瞬时开/关或静音/关闭开关时,因为它强大的内置抗弹出电路,而免受POP声的产生。
[嵌入式]
AD85050支持2x30W<font color='red'>立体声</font>,60W单声道数字<font color='red'>音频放大器</font>,带频率平衡功能
基于BA5406的2 x 3W立体声音频放大器
这是基于 IC 电源 BA5406 的 2 x 3W 立体声音频放大器。该电路将在每个通道中为您提供 3W 功率。该电路非常适合室内音响系统。 组件列表: BA5406包含两组AF功率放大器。它通过 12V 电源向 3 欧姆负载提供 5W x 2。BA5406低压特性好,通电时的“啪”声小。它产生的无线电频带噪声极小,射频辐射极小。 推荐电源电压:最大 5-15V。典型 12V。理想情况下,电源应该能够提供超过 2.5 安培的电流。这意味着典型的“廉价”插件电源(壁式电源)将不够好。电源线应尽可能短。静态电流20-70mA,典型值为40mA。
[嵌入式]
基于BA5406的2 x 3W<font color='red'>立体声</font><font color='red'>音频放大器</font>
基于LM386N的1W立体声音频放大器电路
这是 LM386N 的 1W 立体声音频放大器。每个声道的输出功率为 1 瓦,因此立体声声道应使用 LM386N National Semiconductor 的两个 IC。该电路仅需 10mA 电流,最佳电压供应为 6-12VDC。正常使用不需要散热器。 只有几个外部元件,IC?包含大部分必要的电路。C1、C5是什么?输入耦合电容器,它阻止任何直流?可能出现在输入上。C2、C9维护?增益调整(反馈)中的直流偏置电平?电路。C4 提供电源去耦,并且?C6、C8为输出耦合电容。C10,R1?和 C11、R2 充当 zobel 网络提供高?频率负载以保持扬声器感抗可能变得过大的稳定性。该电位器提供可调节的输入电平衰减。 组件
[嵌入式]
基于LM386N的<font color='red'>1</font>W<font color='red'>立体声</font><font color='red'>音频放大器</font>电路
基于LM4756的立体声功率音频放大器电路
这是使用功率IC LM4756的立体声功率音频放大器的电路图。该 IC 能够为每个通道提供 7W 的双输出通道。与其他音频放大器电路一样,该电路只需要一些外部元件即可工作。 电路应用: 印刷电路板设计: 这是带有 LM4756 的 2 x 7W 音频放大器的 PCB 设计: 关于 LM 4756: LM4756 是一款立体声音频放大器,能够以 10% 的失真将 7W/声道输出到 4还是 8 个加载。功率放大器的内部设定增益为 30dB。一个 0V 5V DC 控制音量模块提供从输入到线路输出的 80dB 衰减。信号路由的音量控制后,线路输出可用。 该放大器具有平滑过渡淡入/淡出静音和通过TTL或CMOS逻辑控制的省
[嵌入式]
基于LM4756的<font color='red'>立体声</font>功率<font color='red'>音频放大器</font>电路
Diodes 推出高效率 D 类立体声音频放大器节省电池电量
Diodes Incorporated 推出高效率 D 类立体声音频放大器节省电池电量,同时提供绝佳音质 【2021 年 10 月 21 日美国德州普拉诺讯】Diodes 公司) 推出带有整合式同步升压转换器的 PAM8965 D 类立体声音频功率放大器。Diodes公司锁定支持人工智能的扬声器系统及携带式乐器,推出这款高效率装置,而提高输出功率、延长电池寿命及小巧结构都是这些系统与乐器的重点要求。 PAM8965 的运作电压为 2.8V 至 8.5V,可以通过两个信道驱动 12W 的 4Ω 扬声器,效率为 92%。这款装置加入同步升压转换器,在轻负载时采用脉冲频率调制 (PFM) 运作方式,不仅能够提升运作效能和效率水平
[模拟电子]
Diodes 推出高效率 D 类<font color='red'>立体声</font><font color='red'>音频放大器</font>节省电池电量
1元”可期!钒电池加速产业降本增效,到2030年,4小时全钒液流储能系统综合成本完全有潜力降至每1元以下
2024年11月20日-22日,2025年首届铁合金商品周暨第十五届中国铁合金产业大会在杭州盛大召开。星辰新能联合创始人陈培毅出席会议,发表《钒储能市场前景与产业化实践》的主题演讲。他结合目前全钒液流储能市场的快速发展,分析了加速产业降本增效的路径,分享了星辰 ...
[新能源]
罗德与施茨和 Marvell在1000BASE-T1物理层兼容性测试取得成功
全球领先的测量测试专家罗德与施瓦茨(Rohde & Schwarz)与半导体厂商Marvell® 首次在所有 1000BASE-T1 Layer 1 物理层兼容测试用例中获得成功。借助 Marvell 提供的久经验证的芯片组和罗德与施瓦茨提供的测试设备,原始设备制造商、二级供应商、系统集成商和测试机构可以搭建完全符合 1000BASE-T1 规范的汽车以太网。 当下,所有主要汽车制造商都在部署汽车以太网,将其作为车内通信的有效解决方案。汽车以太网技术可低成本地实现高数据速率,优势明显。想要使用此网络为大量数据提供一个可靠的平台,芯片组设计的测试和验证至关重要。 现在,那些负责汽车网络集成的工程师可以采用完全符合 1000B
[汽车电子]
罗德与施<font color='red'>瓦</font>茨和 Marvell在1000BASE-T<font color='red'>1</font>物理层兼容性测试取得成功
小广播
最新嵌入式文章
何立民专栏 单片机及嵌入式宝典

北京航空航天大学教授,20余年来致力于单片机与嵌入式系统推广工作。

厂商技术中心

 
EEWorld订阅号

 
EEWorld服务号

 
汽车开发圈

 
机器人开发圈

电子工程世界版权所有 京ICP证060456号 京ICP备10001474号-1 电信业务审批[2006]字第258号函 京公网安备 11010802033920号 Copyright © 2005-2026 EEWORLD.com.cn, Inc. All rights reserved