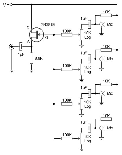
这种多向麦克风放大器电路通常用于小组讨论或会议室,以捕获所有合作伙伴的音频,而无需为每个麦克风提供。将其放置在桌子中间,通过四个驻极体胶囊捕获每个音频,并为每个单独的接收提供电平控制。

可以说,该多向麦克风电路由一侧的驻极体四个模块组成,每个模块通过 10K 电阻向话筒头供电,通过 1μF 电容器隔直,产生的 AF 信号在电位器末端接收,电位器充当接待设置。 100K电阻和晶体管组成网络FET前置放大器,并对多个信号进行求和,可以毫无问题地应用在调音台麦克风通道的线路输入上。
该电路采用9V供电,功耗非常低,因此可以通过电源或标准9V电池安全运行。在后一种情况下,请记住正确的过滤是良好音频质量的关键。
输出电缆必须是屏蔽类型(网状),以防止产生的声音产生干扰或噪音。
建议将其安装在机柜中或圆形或金字塔形。尽管第一个效果最好并且具有良好的美感。
该方案中未包含的另一个建议是在+V 和设备印刷电路内的质量之间放置一个 100nF 电容器。
电位器可以调节每个麦克风的灵敏度。当一侧的人数多于另一侧,或者某人说话的声音比其他人大时,此功能非常有用。
关键字:会议室 音频
引用地址:
多向麦克风放大器电路原理图讲解
推荐阅读最新更新时间:2026-03-25 16:30
福特新自动驾驶专利图曝光 座舱酷似圆形会议室
据外媒报道,福特申请了一项专利,从图片上看,该款车型的外观比较疯狂,其主车身位置采用了会议厅设计,内置一张圆桌及八个座椅。 福特公布了该款自动驾驶汽车的设计草图,该款车型拥有一个巨大的圆形座舱。该款车辆采用了圆形客舱设计,省去了传统的方向盘及踏板设计,更倾向于采用会议室风格的座椅设计风格。 相较于传统车型采用的前后座设计,其内置的八个座椅呈圆形分布,福特向美国专利和商标办公室(US Patent & Trademark Office)递交了专利申请文件。其内部的座椅布局可视实际人数进行更改调整。 该款车型设计的两侧配置了车窗,顶部采用了巨大的玻璃穹顶(glass dome)。出于安全考量,在桌子下方配置了一款安全气囊,
[汽车电子]
XMOS和客户多点燃爆CES 2026:GenSoC、新一代音频DSP、嵌入式视觉及机器人等多款落地产品席卷
XMOS和客户多点燃爆CES 2026:GenSoC、新一代音频DSP、嵌入式视觉及机器人等多款落地产品席卷而来 2026年1月6日至9日,在拉斯维加斯举办的国际消费电子展(CES 2026)上,XMOS作为生成式系统级芯片(GenSoc)领先开发者及音视频媒体处理AI技术提供商,与自己的技术伙伴和生态伙伴一起亮相,不仅展示了智能音频、语音技术与边缘人工智能(AI)等下一代创新成果,还见证了XMOS的技术是如何赋能客户的产品在CES展会上大放异彩。 英伟达CEO黄仁勋在CES 2026主题演讲中,展示了搭载XMOS语音技术的Reachy Mini机器人 以下就是亮点速览,包括XMOS在本次展会上的演示和所见证的客户创新
[工业控制]
模拟芯视界 | 设计适合汽车音频应用的实时诊断电路
本期,为大家带来的是《设计适合 汽车音频 应用的 实时诊断电路 》,介绍了一种基于 TAS5431-Q1 的音频放大器 RTD 系统设计方案,以解决车载远程调谐模块中因长线缆和高阻抗导致的短路故障难以可靠检测与系统安全恢复的问题。 引言 现代车载音频系统的设计人员正在迅速采用诊断功能来监控 D 类放大器集成电路及所连扬声器。关键问题是在路边紧急情况下(例如碰撞或故障)使用的连接到远程通信控制单元 (TCU) 的车载扬声器(图 1)。通过检测扬声器短路或断开连接并通知驾驶员,他们可以在发生灾难性事件之前安排维护。 图 1 具有 D 类音频放大器的 TCU,带有扬声器连接 实时诊断 (RTD) 作为额外的安全层,
[汽车电子]
汽车区域架构中的 TSN:启用以太网环形架构和 AVB 分布式音频
简介 汽车制造商正积极推动车载高速以太网主干的发展,采用新兴技术趋势,例如以太网环形架构以实现冗余,以及时间敏感网络 (TSN) 和音频视频桥接 (AVB),进而可靠地传输时间敏感型数据。 该行业正面临对更高带宽与更快速通信网络的迫切需求,以便在整车范围内传输安全关键型和时间敏感型数据。在下一代区域架构中,他们正研究以太网环形架构,以实现冗余设计。同时,他们也在尝试将更多类型的数据(包括音频)整合至以太网主干中,以减少线束。 区域架构通过区域控制模块 (ZCM),将来自各类传感器与电子控制单元 (ECU) 的数据,传输至边缘节点通信网络。随后,如图 1 所示,这些 ZCM 会通过主干通信,将汇总后的传感器数据发送至中央
[汽车电子]
福特申请音频系统同步专利
据外媒报道,,福特汽车公司已向美国专利商标局(USPTO)申请一项多车辆音频系统同步专利,该系统或将应用于未来的福特车型。该专利于2024年5月21日提交申请,2025年11月27日公布,专利号为0365539。 图片来源: USPTO 近来,福特公司已提交了多项与未来车辆音频升级相关的专利,包括定向扬声器系统、定向通信系统及方法以及多车音频系统等等。如今,这项新公布的专利延续了这一趋势,展示了一种基于多车外部同步系统的全新概念。 该专利公开了一种音频同步系统,该系统包括收发器和处理器。收发器可配置为接收来自多辆车的输入信号。每辆车可包括多个设置在车辆外表面的外部音频系统。处理器可从收发器接收输入信号,并基于这些输入信
[汽车电子]
QNX软件定义音频平台获中国领先车企豪华电动车型量产订单
Munro & Associates独立分析指出,汽车制造商采用QNX Sound可实现单车成本最高节省98美元 中国上海 – 2025年12月2日 – BlackBerry有限公司旗下业务部门QNX宣布,已成功获得中国一家领先国资汽车制造商的重要量产订单。该制造商将于2026年在其新一代豪华电动车型中全面部署QNX Sound。 此次合作标志着QNX软件定义音频平台的重要里程碑,再次印证了该平台日益增长的市场吸引力,特别是在那些追求可扩展、高性能解决方案,致力于打造沉浸式车载音效体验的车企中备受青睐。不久前,QNX Sound还在2025年国际声音奖(International Sound Awards)中荣获“年度产品
[汽车电子]
基于FPGA和Qt技术的音频广播系统
引言 随着数字和网络等技术的发展,广播技术已经呈现出越来越多元化的趋势,其最主要的趋势便是从模拟到数字的转化。从宏观来说,广播技术大体上可以分为三类:传统公共广播系统,采用的是定压式线路,传输损耗小,负载连接较为方便,但是传输的电压较高,需在 扬声器 端加接降压设备;数字可寻址音频广播系统,此类系统采用数字信号进行音频信号的传输,并具有可寻址特性,具有更远的传输距离和可靠性;流媒体(IP)智能广播系统,其特点是无需另行布线,结合网络的便利性,系统的扩展性进一步增强,将广播技术与其他技术进行充分融合,易于构建功能更加完善和易于管理的系统平台。 目前校园中使用的系统大都还停留在传统公共广播系统层次,由于线路老化等原因
[嵌入式]
贸泽开售AKM AK4497SVQ旗舰级DAC 为高端音频应用提供出色音质
2025年8月13日 – 提供超丰富半导体和电子元器件™的业界知名新品引入 (NPI) 代理商贸泽电子 (Mouser Electronics) 即日起开售Asahi Kasei Microdevices (AKM) 的AK4497SVQ 129dB双声道立体声旗舰级数模转换器 (DAC)。 AK4497SVQ DAC采用AKM专有的VELVET SOUND™技术,可提供高保真音频,以优异的精度呈现动态、强大的听觉体验。AK4497SVQ DAC专为高端音频应用设计,包括USB和蓝牙耳机、无线扬声器系统、 音箱 以及AV接收器。 Asahi Kasei Microdevices AK4497SVQ DAC支持最高768kHz
[模拟电子]