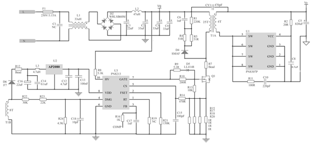
65W PD快充方案不但可以支持手机的大功率快速充电还可以支持20V输出,可以为电脑充电,具有通用性好的优点,搭配氮化镓,体积可以做到很小,骊微电子推出65w快充方案PN8213+PN8307P+AP2080,具有小体积、大功率、高效率、超低待机功耗等特点,足以应对目前市场对65W PD快充的需求。

PN8213内置800V高压启动管和X电容放电功能,专用于高性能的快速充电开关电源,待机功耗小于50mW。采用QR-Lock技术,具有市电欠压保护、输出过压保护、原副边防直通保护、过载保护、过温保护等,可兼容代换NCP1342。

与PN8213主控搭配的是PN8307P,内置100V/10mΩ智能MOSFET,用于在高性能AC/DC反激系统中替代次级整流肖特基二极管,支持100V全集成同步整流,导通压降极低的功率MOSFET可以提高电流输出能力,降低温升,提升转换效率,使得系统效率可以满足6级能效的标准,并留有足够的裕量。

方案还包含了AP2080 Boost芯片,使用兆赫兹开关频率的COT控制技术,将储能电感体积降至0805封装,降低PD充电开关电源主芯片的电压应力,可将PN8213 供电范围控制在11-40V,同时大幅提高15-20V输出电压下的轻载效率及降低待机损耗。

65W PD快充方案demo尺寸仅为52mm x 27mm x20mm,外围精简,搭配GaN或者SuperJunction器件,具有高环路稳定度、高功率密度、50mW低待机功耗、100V全集成同步整流等多重亮点
关键字:65W 低功耗
引用地址:
65W PD快充方案PN8213+PN8307小体积低功耗
推荐阅读最新更新时间:2026-03-20 00:25
大联大诠鼎集团推出基于Richtek产品的65W PD快充方案
2022年1月13日,致力于亚太地区市场的领先半导体元器件分销商---大联大控股宣布,其旗下诠鼎推出基于 立锜科技(Richtek)RT7790GEQ和RT7208E控制器的Type-C 65W PD快充方案。 图示1-大联大诠鼎基于Richtek产品的65W PD快充方案的展示板图 如今,在电子产品小型化的趋势下,笔记本电脑与手机等产品的外观越来越轻薄,然而,作为伴生这些产品一同出厂的电源适配器却没能紧跟智能设备的发展步伐。目前,大多数传统的原装电源适配器的设计还比较厚重,且不能同时兼容手机和笔记本电脑充电使用,用户外出工作时必须要携带两种不同规格的适配器,才能自身满足需求。在这种背景下,大联大诠鼎基于Richtek
[电源管理]
大联大诠鼎集团推出基于立锜科技产品的240W PD3.1快充方案
2024年4月18日, 致力于亚太地区市场的国际领先半导体元器件分销商---大联大控股宣布,其旗下诠鼎推出基于立锜科技(Richtek)RT7333、RT7795、RT7220E以及RT7209芯片的240W PD3.1快充方案 。 图示1-大联大诠鼎基于立锜科技产品的240W PD3.1快充方案的展示板图 随着PD3.1快充协议的发布,USB充电技术迎来了重大突破。 该协议将电源的输出电压提升至48V、充电功率同步提升至240W 。在此背景下,传统的反激方案以及适用于20V输出的协议芯片已无法满足当前的市场需求。设备制造商需要更新他们的硬件设计,以支持更高电压和功率水平。为加快制造商设计,大联大诠鼎基于立锜科技RT7
[电源管理]
18-60W全系列安全PD充电器快充方案
由于USB PD充电器由于功率密度提高、输出电压范围变宽,存在三大安全挑战:主要有电网波动带来的安全挑战、功率器件发热的安全挑战以及输出过压对手机PMU的安全挑战,骊微电子推出PD快充重磅IC及18-60W全系列安全PD充电解决方案! PN8161典型应用于18W PD充电器,除外围精简外,芯片通过DMG脚开关波形间接采样市电和输出电压,实现市电OVP和输出电压OVP,避免充电器内部器件或手机PMU过压损坏。芯片采用3D叠层封装技术,控制器可精准监控内部智能功率MOS温度,实现低成本、精准快OTP,有效防止功率器件过热引起的安全问题。 PN8275典型应用于30W/45W/60W PD充电器,芯片通过850V耐压HV脚直
[嵌入式]
大联大友尚集团基于ON Semiconductor产品的超小尺寸PD快充方案
大联大友尚集团推出基于ON Semiconductor产品的超小尺寸PD快充电源方案 2021年8月11日,致力于亚太地区市场的领先半导体元器件分销商---大联大控股宣布,其旗下友尚推出基于安森美半导体(ON Semiconductor)NCP1342控制器IC的超小尺寸PD快充电源方案。 图示1-大联大友尚基于ON Semiconductor产品推出的PD快充电源方案的展示板图 如今这个信息科技时代,智能科技产物已经与人们的生活息息相关,尤其是诸如手机、平板等智能移动电子设备的出现,极大程度的方便了人们的生活。然而虽然电子设备发展日新月异,但其续航能力一直是业内亟待解决的问题。因此,许多厂商在无法通过提升电池容量
[电源管理]
世强联合silicon labs出品USB PD 快充解决方案
随着消费类数码产品日趋走向轻薄、便携的方向,快充与无线充电成为从上游芯片原厂,到下游成品的研发制造的讨论热点,可以说市场上甚至可以预见到USB Type-C接口、USB PD快充的爆发。而针对快充的问题,中国电子行业最优秀的半导体&元器件技术供应商世强就联合Silicon Labs带来了灵活的USB Type-C解决方案,以简化快充设计,提升充电效率。 在4月17日举办的第17届电源管理论坛——快充与无线充电研讨会上,世强的技术专家就对这一方案进行了深入的讲解。 世强&Silicon Labs灵活的USB Type-C解决方案的核心是Silicon Labs推出基于高集成度MCU EFM8BB3的USB PD交钥匙解决方案。
[手机便携]
Fresco Logic推出业界第一款支持PD 3.0规范的可编程快充方案
2017台北国际电子展首次曝光可编程快充协议Programmable Power Supply(PPS)解决方案,采用Fresco Logic的Panther Creek™ USB-C™ PD 3.0控制芯片,最高充电可达100W 超高速I/O传输芯片领导厂Fresco Logic今天推出业界第一款支持PD3.0 Rev1.1快充协议标准的USB-C ™ Programmable Power Supply (PPS) 可编程充电方案,该设计整合了基于Panther Creek™构架下的FL7103 PD快充控制芯片与第三方升降压转换技术。Fresco Logic将为市场提供一系列符合PPS标准的充电设计方案,协助客户快速导入P
[半导体设计/制造]
快充越来越热,致远电子发布USB-PD快充测试方案
USB-PD(Power Delivery)是基于USB Type-C的供电标准,最大功率可达100W。虽然USB-PD快充越来越热,但行业内并没有针对快充的测试工具,ZLG致远电子正式发布USB-PD测试方案,并提供免费上门测试!下面就随测试测量聊吧一起来了解一下相关内容吧。 1、USB Type-C简介 Type-C是USB接口的一种形式,不分正反两面均可插入,支持USB标准的充电、数据传输、视频传输、音频传输、显示输出等功能。支持USB-PD后则可实现高达100W的电源供电。本文涉及的USB-PD就是通过Type-C的“配置通道引脚CC”(图1)进行通讯的。 图1 Type-C 接口及插座引脚功能定义
[测试测量]
基于氮化镓的紧凑型65W至140W PD充电器,支持医疗和工业技术应用中的快速充电
2025 年 11 月 12 日 – XP Power宣布推出新款65W至140W适配器AC-DC电源PGW和PGD系列。 这两个系列包括壁挂式(PGW65、PGW100)和台式(PGD100、PGD140)两种选项,旨在符合功率传输(PD)协议,适用于广泛的工业技术和BF级医疗应用。这些产品面向从事医疗、家庭保健和工业技术设备的设计工程师。 PGW和PGD系列使用基于氮化镓(GaN)的设计,实现了紧凑和轻便的格式。PGW65的典型功率密度为0.37W/cm³(6.06W/in³),PGW100为0.53W/cm³(8.72W/in³),PGD100为0.48W/cm³(7.93W/in³) 和PGD140为0.55W/cm³
[电源管理]