随着现代车辆向48V E/E架构转型以满足电气化日益增长的需求,传统的12V电路保护正逐渐达到极限。这一转变的核心是eFuse(电子保险丝),设计用来保护48V系统免受过电流或短路的影响。
随着2023年特斯拉Cybertruck采用纯48V系统和eFuse,“48V+eFuse”已经逐渐成为标配。MPS、Vishay、ST、Infineon、TI、onsemi都在力推这项技术,国内厂商也在默默发力,市场开始逐渐爆发。
搞清楚eFuse是什么
目前,保险丝分为很多种,常见保险丝分为三种:传统保险丝、可复位聚合物正温度系数(PTC)器件和智能电子保险丝IC(eFuse)。
电子保险丝(eFuse)是一种集成功率MOSFET与控制和保护逻辑的集成电路,能提供快速精确的过流保护,不少型号还集成过压保护、热关断、反向电流阻断、软启动和故障报告等功能。它响应时间极快,电流限值和故障阈值可编辑,支持远程复位与诊断,但成本高于传统保险丝和PPTC,需要偏置电源且部分需集成MCU,适合USB-C供电端口、嵌入式控制模块、固态硬盘(SSD)、物联网集线器、汽车、服务器等需紧凑型智能保护的场景。

我们都知道,传统的保险丝烧断了,就只有更换才能让系统继续运行。而在汽车上,由于很多系统故障并不严重,甚至希望系统恢复运行而不是简单熔断,这时eFuse的可恢复性就显得非常重要。

从原理来看,eFuse是一种串联连接到主电源轨的低电阻开关,由逻辑电路控制,用于保护负载和电源。当发生过载或短路情况时,eFuse会将电流限制在预定义的安全值,并在过压情况下将输出电压限制在安全水平,从而保护负载免受电源故障引起的异常影响。如果故障情况持续存在,eFuse会将负载与电源断开。根据不同版本,eFuse可以在锁断模式下运行,需手动重启,也可以在自动重试模式下自动恢复。

eFuse作为整车架构电路保护的关键部件,广泛应用于汽车域控制器以及配电盒,为线束及负载提供更先进的保护。选择合适的智能eFuse时,需要考虑可编程导线保护 (I2t)、电容充电、低功耗模式、控制与配置的引脚数量、电流与电压检测以及安全性等特性。
电子保险丝解决方案因集成度和电流能力的不同而各异:完全集成的高压侧解决方案、基于控制器驱动外部 MOSFET 以获得更大电流的电子保险丝,以及针对不同电压轨和诊断需求量身定制的变体。它们支持软件定义车辆(SDV)中的分区架构,并控制 ECU、LED 照明、ADAS 和信息娱乐系统中与安全相关的组件。

48V系统下,eFuse越来越重要
为什么现在车企都在向48V转型?一是车载各类负载功率叠加,二是线控转向、主动空气悬架等新功能功率需求高,三是48V系统大幅优化线束与损耗,可以做到80%体积和重量降低、50%损耗降低。可以说,48V系统,不仅支持更高功率的负载,减少了整车线束质量,更为高级辅助驾驶(ADAS)、车载互联、电控等系统提供了稳定的供电基础。



为了适配这些新增功率需求,行业开始采用48V系统:一方面满足更高功率需求,另一方面也能减少整车配电所需线束。

需要说明的是,当下行业并非将所有负载直接全部切换到48V,有些负载不适合切换到48V,或者改用48V并不能有效减小线径,这类负载会继续保留12V,主要原因包括沿用成熟设计,以及这类负载在功能安全等方面的考量。
但在未来,整车的低压一定会转向全48V,所以48V的eFuse在未来一定会是必选项。

那么48V和eFuse有什么关系?传统12V系统中的'继电器+熔断器'方案,继电器触点断开时产生的电弧,会随触点间距扩大在数毫秒内自行熄灭,直至触点完全断开。但在48V系统中,电弧无法再自行熄灭,除非采用更大的触点间距实现电路断开,或额外增加灭弧电路。尽管机械继电器仍可使用,但额外的设计考量会增加成本,且触点的额外磨损也会降低其使用寿命。
eFuse则能够解决上述问题。作为智能配电系统的核心元件,它集成保护与开关功能,可实现实时诊断、自动复位与快速响应,具备I2t/I-t线束保护能力,还支持OTA升级;此外,它能为低功耗负载供电并拥有自恢复功能,有效提升配电网络的安全性与效率。

相较而言,高侧开关与智能eFuse在小电流应用场景中,具备更优的性能与成本优势。配电盒(PDB)的核心部件一般为高侧控制器而非高侧开关,原因在于这类器件需承载数百安培的大电流,以满足下游各区域的用电需求。负载特性还会决定智能eFuse的导线参数编程方式,确保其检测到过流时,无需本地微控制器(MCU)干预即可自动断开。智能eFuse开关通常集成电容浪涌抑制技术,以此应对电容浪涌问题,避免MOSFET受损。
48V eFuse,厂商在抢滩
MPS
MPS一直很关注48V eFuse这一领域,其推出的MPQ588X系列产品,以All-in-one为主要优势。从I2t特性来看,其负载电流越大,熔断时间越短。



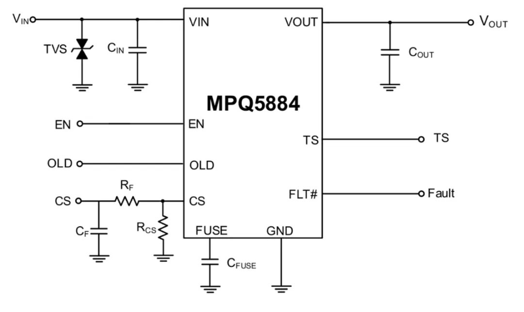
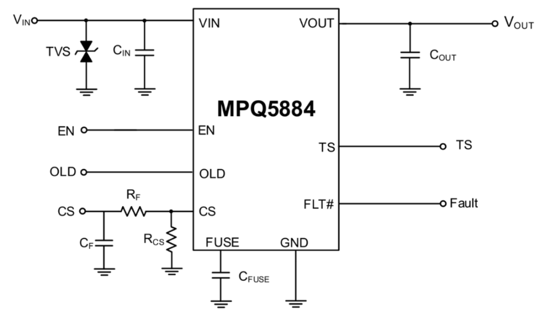
去年12月,MPS芯源系统继续发布业界首款用于48V系统的车规级全集成eFuse——MPQ5884。作为业界首颗全集成48V系统的电子保险丝,MPQ5884采用QFN-30 (5mmx6mm) 封装,实现更紧凑高效的设计。与当前主流的控制器方案相比,这一封装可以极大减少占板面积,并进一步节省物料成本。
MPQ5884可覆盖6-60V宽电压输出范围,支持最高80V抛负载与最低-60V反向耐压。额定电流覆盖7A到25A应用。芯片支持低功耗模式,在该模式下静态电流仅为25uA,且在负载突变时可自行切换回正常模式,避免输出掉电。
MPQ5884集成了多种诊断及强大的保护功能,可提高系统性能与稳定性。除了可配置的I2t过流保护之外,无须其他外部电路即可实现输入防负保护、反流保护、开路诊断、失地保护,且负载电流信息和芯片温度也可实时读取。

ST
ST的STi²Fuse智能高侧控制器,专为48V汽车架构设计。产品阵容包括全新VNF1248F,这款先进的控制器融合卓越待机性能与专用硬件安全功能,可实现无与伦比的系统弹性。配套的VNF1048F智能开关可靠耐用,可为主电源轨及区域子系统提供可编程控制。


onsemi
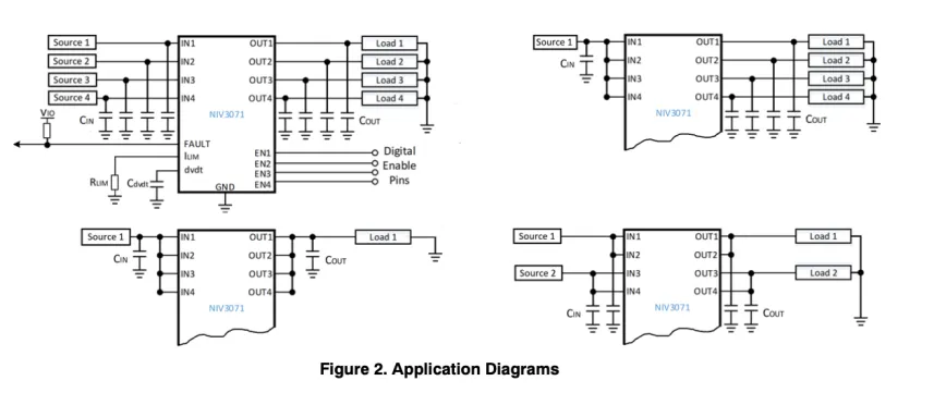
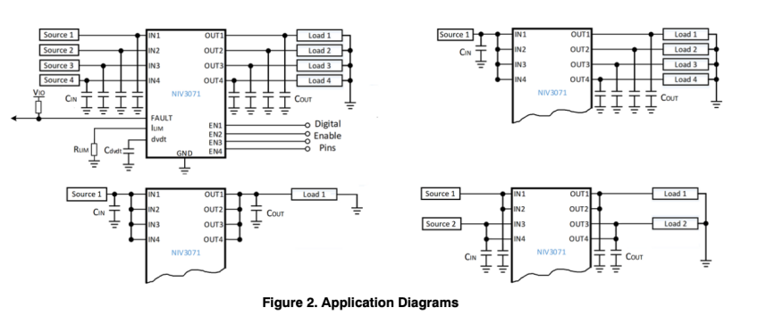
安森美(onsemi) 格外关注48V以及ZCU(区域控制器)的趋势。其新型NIV3071 eFuse具有8V至60V工作输入电压范围,在紧凑的5x6mm封装中集成了4个独立通道,可以同时驱动多个并联负载。每个独立通道可支持2.5A连续电流,4个通道并联时可支持10A连续电流。NIV3071支持各种负载,包括阻性负载、感性负载和容性负载。NIV3071 可驱动大的容性负载,经测试在Vin = 52V、60ms爬坡时间、Iout = 866mA、Ta = 25°C时支持高达 1mF 容性充电。宽工作输入电压范围使NIV3071非常适合12V和48V汽车应用。
据了解,安森美目前正在研发能在非恒定I2t条件下工作的电子保险丝,其曲线点和参数可通过I2C或SPI等串行通信协议进行编程设定(并且如果需要,还可以重新编程)。这类保险丝将包含若干典型曲线,用户可以将这些曲线作为新设计的起始参考依据。


Infineon
英飞凌也在布局48V eFuse,在整个产品系列中,48V占据很重要一环。去年3月,英飞凌推出Power PROFET + 24/48V开关系列,该系列专为满足现代汽车功率系统的要求而开发。
英飞凌表示,随着汽车结构向混动和电动车型过渡,传统电池系统越来越多地被48 V电源补充或取代。由于12 V和24 V电网系统已达到极限,这一转变有望成为未来电动汽车的新标准。48 V系统可提供先进功能,并通过降低电流和简化线束复杂性,从而提高效率。而且一级和二级配电系统中的传统继电器和保险丝已无法满足电气化需求,因此需要更换。

TI
TI非常关注汽车48V这一动向,为此甚至在官网上新开了单独的汽车48V产品介绍页。

从产品上来看,TI的典型产品包括TPS4816-Q1,是具有保护和诊断功能的低IQ智能高侧驱动器系列。该器件具有3.5V至95V的宽工作电压范围,(100V绝对最大额定值)适用于12V、24V和48V汽车系统设计。

Vishay
针对48V汽车系统,威世(Vishay)早前推出过一个参考设计。Vishay可在48V电压下实现200A负载的通断控制,搭载于采用被动散热设计的紧凑型双面FR4印刷电路板,性能稳定。
电路采用两只MOSFET反向串联,实现双向电流切断。若不采用双向阻断结构,负载停机时电流可能通过MOSFET体二极管反向回流至电池。每个开关支路10颗Vishay SQJQ160E MOSFET并联,以最小化导通电阻与功耗。该配置可将200A工作状态下的损耗控制10W以内。

南芯
南芯在2024年6月推出了车规级电子保险丝 (eFuse) SC77010BQ/SC77010Q。SC77010BQ 符合AEC-Q100标准,可配置容性负载软启动及 Limphome 跛行模式,并支持过流、过温、欠压以及MOSFET饱和等多种系统保护和诊断功能。
随着电动汽车性能的不断提升,目前乘用车的12V电池系统和商用车的24V电池系统未来都将逐步向48V系统转变,以支持更高效的能源管理和更强的电力驱动。南芯科技首款eFuse产品SC77010BQ凭借60V的超宽工作电压,不仅可以在传统的12V系统中展现卓越的性能,还能额外扩展支持24V和48V的电气系统,为客户的系统升级预留了空间SC77010BQ内置高边电流检测,可以在-40℃~150℃的超宽温度范围内保持较高的精度,更灵敏地察觉电路异常,同时减少因误判而导致的不必要的系统中断。
稳先微
去年6月,稳先微推出WINSEMI efuse系列,其中WS2510AT为48V eFuse智能栅极驱动器。
WS2510AT内置过流、过压、短路保护,故障响应时间<100μs,比机械熔断器快100-1000倍,能在线束过热前切断故障,从根本上提升系统安全性。提供双向电流检测、开路/短路负载诊断、温度监控等多种诊断功能,并通过DG0/DG1、INT等引脚实时上报MCU。实现配电系统的全状态可视化管理,为预测性维护提供数据基础。保护触发后,可根据策略(如锁存或自动重启)恢复,无需更换零件。参数(如过流阈值)可通过外部RC灵活配置,未来甚至可通过MCU配合实现软件动态调整(OTA),适配功能迭代。单芯片驱动外部MOSFET,可支持>30A的电流通道。休眠电流低至15μA,工作电流50μA,完美满足电动车长期静置的低功耗要求,极大降低静态功耗。

总 结
随着汽车从48V、12V混用向纯48V低压系统转变,市场也在随之发生变化,eFuse在整车中的重要程度越来越高。而在这样的趋势下,越来越多芯片厂商关注到更大耐压裕量的eFuse,以方便厂商切换到48V系统。
上一篇:纳微推出第五代碳化硅沟槽辅助平面MOSFET技术
下一篇:OSP迈入国际标准化阶段:ISO正式启动汽车应用开放系统协议标准化进程
推荐阅读最新更新时间:2026-03-24 12:49
- REF196 精密微功率、低压差堆叠电压基准的典型应用电路
- LTC4367IMS8 用于滞后调节的过压电源控制器的典型应用
- CLRC663非接触式读写器IC的典型应用
- 使用 ON Semiconductor 的 CS-5621 的参考设计
- RSO-0515S 15V、67mA输出DC/DC转换器典型应用电路
- NCP51200 3 Amp VTT 终端稳压器 DDR1、DDR2、DDR3、LPDDR3、DDR4 的典型应用
- LR645大电流SMPS启动电路典型应用
- ADR420 可编程电流源的典型应用
- DC417B,使用 LT1806CS8 多尺寸单运算放大器原型的演示板
- DM300019,用于评估 dsPIC30F 和 dsPIC33F MCU 系列器件的 dsPICDEM 入门开发板

SPI to PSI5
非常经典的关于LLC的杨波博士论文
ASM10DTBD-S664






京公网安备 11010802033920号