“汽车行业正朝着无需人工操控的驾驶未来迈进。半导体是将更安全、更智能、自动化程度更高的驾乘体验带入每一辆汽车的核心所在。从环境探测、车际通信到决策执行,工程师们均可基于德州仪器的端到端系统解决方案,开拓汽车领域的下一个创新方向。”德州仪器(TI)汽车系统总监 Mark Ng说道。
作为全球知名的模拟和半导体供应商,TI在2026 CES上,带来了多项基于芯片的创新,围绕包括出行、生活以及工作三方面的日常行为,推出了包括汽车、智慧家居、医疗、新能源、具身智能以及数据中心在内的多项解决方案。
其中,汽车是最重要的市场之一。根据2024财年公布的数据统计,TI的汽车业务占其总营收35%,而工业占总营收为34%,实际上已超过工业成为TI最大的单一市场营收。
在2026 CES来临之际,TI一口气公布了三款重要的汽车电子产品创新,并在全球同步举办了发布会。三款产品包括了TI 的可扩展型 TDA5 高性能计算片上系统产品系列,AWR2188 单芯片 8 发 8 收 4D 成像雷达发射器以及DP83TD555J-Q1 10BASE-T1S 以太网物理层 。三款产品的选择非常有趣,尽管属于不同产品线,但却涵盖了处理、传感、连接三大方面,凸显出TI产品组合的强大之处,迎接下一代高级驾驶辅助系统与软件定义汽车时代的到来。
TI汽车系统业务部总监Mark Ng,TI处理器业务部副总裁Roland Sperlich及TI高性能雷达业务部产品线经理Keegan Garcia详细介绍了这三款产品。但是在介绍三款产品之前,我们先来看下如今汽车技术发展的新趋势。
一切都是为了软件定义汽车
十几年前,当智能汽车、电动汽车等概念刚刚兴起之时,TI便已在CES上设立专区,展示大量汽车电子相关产品及解决方案(特别是信息娱乐和ADAS系统级方案)。
至今为止,在持续了长达十余年的创新后,电动化及自动化的概念已经成为了现实,售价十余万的车就配备了L2级辅助驾驶,这一切本质都源于芯片的创新,正如TI CTO Ahmad Bahai博士所述:“更值得一提的是,半导体产业堪称 “逆通胀” 的典范。历经数十年的技术迭代,芯片的性能飞速提升,而成本却持续下降,如今已实现高度普及。”
如今,随着汽车电子技术的商业化加速,单纯的功能实现已经不再是厂商的首要需求。Roland Sperlich总结了当前OEM的三大需求:首先,最重要的是实现更安全、更智能的自动驾驶,这要求车辆能够比以往更快地检测通信和处理更多数据;其次,为了更好地捕捉和搜集数据,雷达传感器、激光雷达模块、摄像头和音响的数量都在大幅度增加,这些数据必须通过边缘 AI和算法进行高效的实时处理;第三,汽车内部的数据传输方式正处于持续演进之中,而以太网正逐渐成为统筹汽车各类功能的主流“数字中枢”。
这些趋势要求汽车未来必须要做到软件定义,实现更高的灵活性和可扩展性,这也要求车辆电子电器架构(E/E)从功能域转向区域架构模式。
“由于集成了雷达、激光雷达和摄像头模块,SDV 正成为实现未来出行图景的关键:驾驶者无需每隔几年就换新车,同样能获得最新的自动驾驶功能。”Ahmad Bahai说道,“对于汽车设计师而言,SDV 意味着软件开发需要于硬件解耦,这会从根本上改变他们构建汽车的方式。汽车制造商正在将软件整合至更少的电子控制单元中,这不仅能提升车辆平台的可扩展性,也能简化远程在线升级的流程。”
TI宣布推出1200TOPS TDA5
TI开发车用ADAS SoC已经超过十年时间,如今已经演进到第五代,TI的车载SoC最大的特色,并不是单纯的算力,而是“性能、功耗和成本之间取得平衡,让高级自动驾驶技术普惠大众。”
TDA5 SoC算力为10-1200 TOPS,可满足 L3 级自动驾驶需求。同时,基于Chiplet设计,可通过设计需求,灵活增配算力单元、图形处理能力、内存甚至摄像头等模块资源,支持系统定制与扩展,从而满足汽车行业不断发展的需求。
在效率上,TDA5的能效比超过了24 TOPS/W,是目前市场上的最高效率的车用SoC。Sperlich强调,若在未配备液冷系统的内燃机车辆上引入此类SoC,则需额外加装整套液冷方案,这可能带来数千美元的额外负担与成本。
另外,TDA5 SoC实现了单芯片跨域融合,支持ADAS、车机及网关应用。“这种高度集成支持了整车电子电气架构向区域架构的演进,用一套集中式计算系统替代原先遍布车身的域控制器,从而降低整体系统的成本、复杂性与功耗。”TI处理器业务部副总裁Roland Sperlich说道。
Sperlich还提到了TDA5内部的几个重要构成IP。首先是TI的C7x系列NPU,支持包括大语言模型、视觉语言模型和Transformer模型等AI模型。Sperlich强调,TI于1973年发明DSP时,就已开始研究AI了。并且,C7x系列是专为ADAS应用而设计的NPU,并不是通用的GPU,因此功耗降低了三倍,使处理更加高效。同时算子方面集成了小型的专用加速器,支持常见数据格式,并且兼容当下及未来可能出现的新模型。
该SoC采用了多系列Arm内核,兼顾实时和应用处理,其中包含最新的8核Cortex-A720AE,6个Arm Cortex-R52以及8个Cortex-M55,不仅提升了性能,更提高了 AI 系统的功能安全、信息安全与能效水平,支持 SVE2 向量扩展与 AI 加速。另外,TDA5还集成了视觉处理加速器和网络数据包加速器,其处理能力可以达到每秒 1500 万个数据包,相当于释放了多达 8 个应用内核的算力资源。
在安全性方面,TDA5采用了安全优先架构,集成了安全子系统,能够帮助OEM满足 ASIL-D 级别功能安全标准。TDA5 SoC支持混合关键性处理,确保各域间免于干扰。
另外,Sperlich还介绍了TI与新思科技合作,为 TDA 5 SoC 打造 Virtualizer开发套件。OEM可以利用数字孪生技术为TDA5 SoC进行虚拟评估、开发和测试,实现设计开发左移,将产品的研发周期缩短长达 12 个月。另外,还可以使厂商能在远比直接路测更安全、更可控的虚拟环境中对新增功能进行验证与迭代。

TI与新思合作打造的虚拟开发测试平台
TDA5系列中的每款设备都会配备对应的开发套件,这意味着设计人员能够基于同一开发平台无缝适配多个项目,无需为每次应用重复设计硬件。
“TDA5不仅仅是将NPU、GPU和ARM内核堆砌在一起,然后指望它们能协同工作。我们还有很多的创新技术与专利,使得所有这些要素都可以进行紧密关联。”Sperlich强调道。
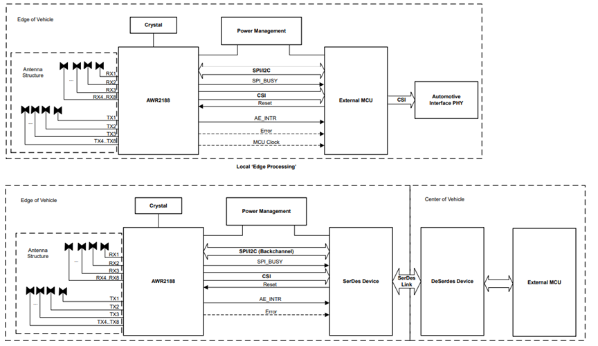
高集成8收8发毫米波雷达
TI高性能雷达业务部产品线经理Keegan Garcia表示,随着L3及更高阶自动驾驶系统的出现,以及产业对安全性越来越重视,4D成像雷达正在变得流行。相比3D雷达的距离、速度以及方位角,4D雷达增加了垂直角度测量,也就是高度信息。极大地提升了系统的目标分类能力,可以帮助系统更好地区分隧道、桥梁、汽车、行人、自行车或者是低矮障碍物;另外4D雷达支持更远的距离以及更精准的三维建模。
TI最新推出的AWR2188毫米波雷达传感器,是业界首批采用单芯片8收8发方案,避免通过两颗4收4发级联构成的天线收发阵列,节省了电路板尺寸并减少了成本和设计复杂度,系统功耗降低20%,成本也降低至多20%。
与市场上其他方案相比,AWR2188的ADC采样率达66.67 MSPS,线性调频信号斜率266MHz/μs,也就是处理速度提升30%,射频提升30%,支持350米以外探距。同时,AWR2188还支持级联,可配置为16收16发通道,性能更高。
AWR2188可同时支持卫星雷达架构和边缘架构两种方案,Garcia特别强调,随着SoC中央处理器性能不断提升,以及SerDes收发器的传输速率越来越高,业界正逐步转向卫星雷达架构。

如图所示,AWR2188支持两种拓扑方案,SerDes方面,TI的FPD-LINK可以将未经压缩的高带宽雷达、摄像头和激光雷达数据流式传输至中央处理系统,以确保实时响应各种事件。
“AWR2188通过将更多通道集成于单颗芯片之内,以一种极为简洁的方式实现了更高的通道数。相比于现在的方案,它不再需要依赖多颗外部芯片并进行复杂的同步处理——这类方案通常要求在PCB上布设高频信号走线并确保其精确匹配与端接。”Garcia表示。
LoP (Launch-on-package) 封装上装载是创新的天线整合封装技术,只需从裸片到封装基板再到波导发射的两次射频转换,然后便可以通过 PCB 波导将射频信号直接馈送到 3D 天线,这种在基板上直接进行天线封装的技术,避免了PCB 设计复杂性,并优化了天线布局,减少了信号损失并提高了整体 SNR。
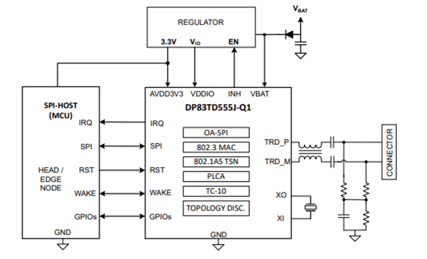
正式进入10Base-T1S市场
全车的高速通信网络,是连接所有处理、传感与执行单元的神经,随着车辆生成的数据越来越多,通信网络需要更低延迟,更高速率以及更高的抗干扰性,同时更重要的一点是,车载网络传输线材需要降低重量和成本,以提升电动汽车的可续航里程。
“为满足新一代汽车更高的数据处理需求,以太网将成为主力技术。如今,汽车以太网正逐渐扮演起“数字支柱”的角色,可高效满足从音频到标准雷达等应用的需求。”TI汽车系统总监 Mark Ng说道,“以太网正逐渐成为构建更简洁、统一网络架构的核心技术,因为它能够满足新车不断增长的数据处理需求。借助 10Base-T1S 技术,以太网的优势可进一步延伸至车辆边缘节点,用于控制座椅、车门、车灯、车内照明、车内感知以及电池管理等各类设备。”
当前,汽车正加速向软件定义车辆方向演进,车载通信架构也随之迎来深度变革,核心趋势在于以太网的应用边界持续拓展 —— 它不仅是中央计算单元与区域控制模块之间的骨干网络,更在整车通信体系中扮演着愈发关键的角色。
TI新推出的10BASE-T1S SPI-PHY DP83TD555J-Q1,是TI首次推出10BASE-T1S标准器件,可实现无MCU的远程节点控制。

10BASE-T1S SPI-PHY DP83TD555J-Q1产品框图
Mark表示:“TI 的 10BASE-T1S 以太网 PHY 提供诸多系统级优势,包括集成的媒体访问控制器、纳秒级时间同步,以支持自动驾驶功能的快速安全决策;抗电磁干扰保护,确保在严苛汽车环境下的可靠性能;以及通过数据线供电功能,允许电力与数据在同一条线路上传输。这一特性无需额外铺设电源线缆,有助于降低车辆线束的复杂程度,减轻车身重量并节约成本。”
10BASE-T1S是以太网协议体系延伸至边缘节点的重要组成。Mark特别强调,10BASE-T1S 并非以取代 CAN 或 LIN 为目标,传统总线协议凭借自身技术特性,在未来很长一段时间内仍将占据重要地位;从定位来看,10BASE-T1S 是与现有协议并存的全新车载通信协议,同时又可以与车载以太网进行统一管理。
TI正引领汽车电子技术革新
“正如没有人能精准预测未来,我们无法确定几年后,甚至一两年后,哪种技术会主导市场。但我们可以洞察技术与市场的发展趋势,并以此为导向开展研发工作。”CTO Ahmad Bahai说道。
“我们如今研发的各项技术,正在让未来汽车一步步从概念变为现实。”Mark表示,“每一辆汽车都搭载着数千颗半导体芯片,这些芯片正持续推动高级驾驶辅助系统、电动汽车动力总成、沉浸式信息娱乐系统以及车内智能系统的变革升级。我们相信,TI目前所推进的工作,几乎决定着 2030 年之后汽车会变成什么样。”
上一篇:今年CES,芯片厂商都在抢滩“舱驾一体”
下一篇:恩智浦全新S32N7处理器释放软件定义汽车(SDV)的全部潜力
推荐阅读最新更新时间:2026-03-24 12:25
- REF196 精密微功率、低压差堆叠电压基准的典型应用电路
- LTC4367IMS8 用于滞后调节的过压电源控制器的典型应用
- CLRC663非接触式读写器IC的典型应用
- 使用 ON Semiconductor 的 CS-5621 的参考设计
- RSO-0515S 15V、67mA输出DC/DC转换器典型应用电路
- NCP51200 3 Amp VTT 终端稳压器 DDR1、DDR2、DDR3、LPDDR3、DDR4 的典型应用
- LR645大电流SMPS启动电路典型应用
- ADR420 可编程电流源的典型应用
- DC417B,使用 LT1806CS8 多尺寸单运算放大器原型的演示板
- DM300019,用于评估 dsPIC30F 和 dsPIC33F MCU 系列器件的 dsPICDEM 入门开发板

Think C++
非常经典的关于LLC的杨波博士论文
ASM10DTBD-S664






京公网安备 11010802033920号