SAM模块,作为奔驰汽车的核心车身控制单元,亦被称作行车电脑或电子控制单元(ECU)。它肩负着解析汽车各部位传感器收集的数据,并将其传输至电脑控制模块进行精密运算,从而精准调控引擎的各项工作。依托简洁的逻辑门和集成电路技术,高效处理各类电子信号与计算任务,接收并解析车辆各系统传感器的数据,进而将这些信息转化为控制引擎的关键信号,涵盖燃油喷射系统、点火提前等多个方面。
作为车辆中至关重要的核心电脑部件,SAM模块在车辆行驶中扮演着极其关键的角色。那么,它的内部构造究竟有何独特之处?让我们一探究竟,拆解其中的奥秘。(原贴来自EEWorld论坛,欢迎进入链接与作者进一步交流:https://www.eeworld.com.cn/aqPK0iP)
这是一辆泡水奔驰车的SAM模块,外表来看还算干净。

从标签来看是海拉公司出品,罗马尼亚生产。

侧面看有很多干泥。从外壳来看这个模块应该是拆过的,也可能是修过的。

也可能根本没有修过,毕竟多高的水平能有勇气修一个这样的电路板。

电路板整体腐蚀非常严重。

为了看清芯片丝印,我决定给它洗个澡。

永远不要怀疑洗洁精的去污能力,清洗前。

清洗后。

板子使用了瑞萨的主控方案,驱动使用了大量的ST芯片,总线通信使用了NXP的芯片,下面来看看这块板子的主要芯片:
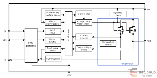
2颗瑞萨upd166026,智能电源设备。

upd166026功能框图。

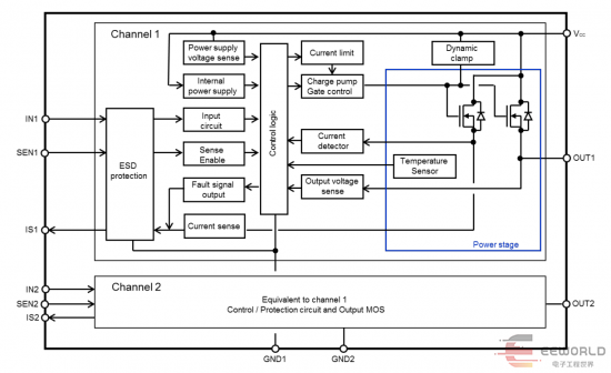
2颗瑞萨upd166023,智能电源设备。

upd166023功能框图。

2颗瑞萨upd166024,智能电源设备。

upd166024功能框图。

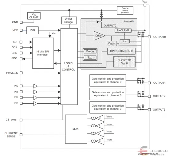
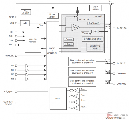
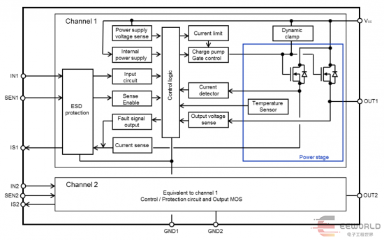
ST的VNQ6004SA,16位SPI接口的四通道高端驱动器。

VNQ6004SA功能框图。

这个没查到资料,像是MOS管或者稳压管。

ST的VNL5160N3-E,完全保护的低压侧驱动器。

VNL5160N3-E功能框图。

ST的VNN1NV04P-E,MOSFET。

VNN1NV04P-E功能框图。

ST的M74HC4094,3态8位SIPO移位锁存寄存器。

M74HC4094功能框图。

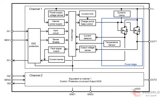
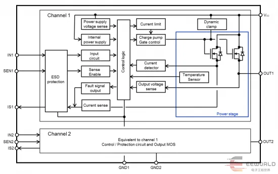
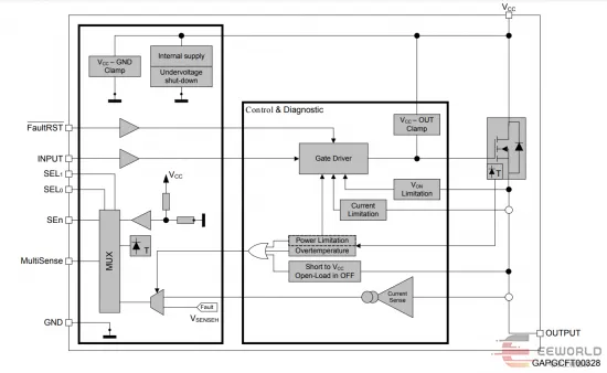
ST的VN7140A,车规级带多传感器模拟反馈的高端驱动器。

VN7140A功能框图。

英飞凌的IPG20N04S4L,双N沟道MOSFET。


安森美的NVMFD5C470NLWFT1G,双N沟道MOSFET。


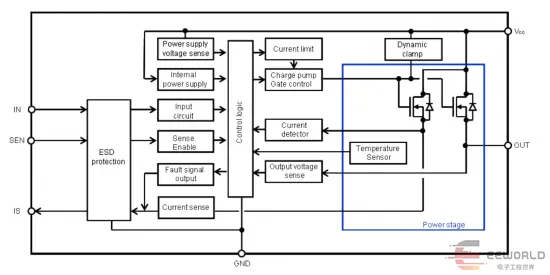
ST的VN7020AJ,带多传感器模拟反馈的高端驱动器。

VN7020AJ功能框图。

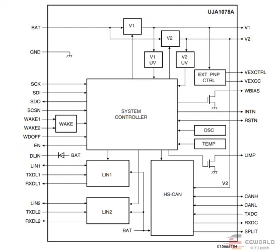
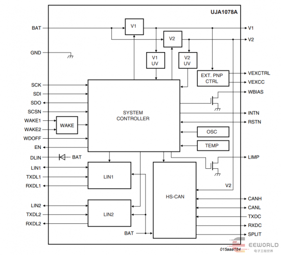
NXP的UJA1078A,高速CAN/双LIN核系统基础芯片。

UJA1078A功能框图。

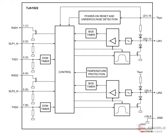
NXP的TJA1022,双LIN 2.2A/SAE J2602收发器。

TJA1022功能框图。

ST的78L05A,正电压调节器。

78L05A的功能框图。

安森美的NCV7728,六角半桥驱动器。

NCV7728功能框图。

安森美的MC74HC4851A,具有注入电流效应控制的模拟多路复用器/多路分解器。


瑞萨的R7F7010574,RH850/F1K系列单片机 。

芯片丝印看累了,咱们来看点好看的。



板子上的所有这种插针都是直接插上去的,没有焊锡,为什么使用这种工艺有了解的吗?




插针的材料看起来像是铜镀银。

与PCB接触的部分像是没有通孔的针鼻儿。

与PCB过孔没有接触的地方可以透光。

再来一张清理前和清理后的对比图。


看到清理后的板子是不是觉得还要吧再修一修?再看这张照片是不是就死心了?

喜欢我们的文章吗?欢迎在微信关注我们的订阅号:汽车开发圈(ID:AutoDevelopers),浏览更多汽车电子相关内容。

上一篇:大模型上车,智能座舱穿越“无人区”
下一篇:Molex莫仕发布最新行业报告,探讨48V系统的发展, 关注汽车电源架构的重大变革
推荐阅读最新更新时间:2026-03-21 23:45
- Er3105Di 500Ma宽输入电压同步降压稳压器内部默认参数选择典型应用示意图
- 使用 LTC2377CMS-16、16 位、500ksps、低功耗 SAR ADC 的典型应用
- L7806C负输出电压电路的典型应用
- LT3959 的典型应用 - 具有 6A、40V 开关的宽输入电压范围升压/SEPIC/反相转换器
- LPS33W适配器板,标准DIL24插座
- 使用 Analog Devices 的 LT3470AIDDB 的参考设计
- MC33364通用输入电池充电器典型应用电路
- AM2G-2405SH30Z 5V 2W DC/DC 转换器的典型应用
- 用于电池测试解决方案的 ADP1972 降压或升压、PWM 控制器的典型应用
- LT1121IS8-3.3 5V 低压差稳压器的典型应用电路,用于具有关断的电池供电电源

武汉科技大学教授谢光远与其团队首创自主产权的片式氧传感器
Atmel SAM D21技术详解
Atmel SAM D21 PTC模块和QTouch设计平台
非常经典的关于LLC的杨波博士论文
XC6406PP60DL






京公网安备 11010802033920号