目标
本次实验旨在带您熟悉变压器耦合放大器的阻抗匹配操作。
背景知识
升降压变压器的基本定义是一种将输入的交流电压转换为比原电压更高(升压)或更低(降压)的器件。此外还有可用于将电路与地隔离的变压器,这种变压器被称为隔离变压器。本文将侧重讨论变压器的另一种用途,即用于匹配电路阻抗以实现最大功率传输。
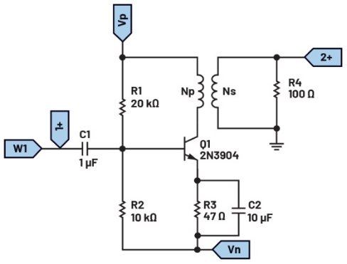
请看图1所示的电路。该电路是变压器耦合型A类功率放大器,它类似于普通的放大器电路,但与集电极负载中的变压器相连。

图1.变压器耦合型A类功率放大器
在此设置中,R1和R2建立分压偏置,而发射极电阻器R3用于稳定偏置。发射极旁路电容C2用于防止发射极电路内发生负反馈。
仅当放大器输出阻抗等于负载阻抗RL (R4)时,从功率放大器传输到负载的功率才是最大的。这符合最大功率传输定理。让放大器的输出阻抗与输出器件的阻抗相匹配很有必要,能够尽可能放大其传输到输出器件的功率。这可利用具有适当匝数比的降压变压器来实现。
变压器输入和输出电阻之比就等于变压器匝数比的平方:

由此得出计算反射阻抗的方程,其中:

n为降压变压器的初级与次级匝数之比
RLP为初级中的反射阻抗
A类功率放大器的效率约为30%;而采用变压器耦合型A类功率放大器,效率可提高到50%。除了更高效率之外,变压器耦合型A类功率放大器还有其他优点:
基极或集电极电阻中无信号功率损失。
可实现出色的阻抗匹配。
高增益。
提供直流隔离。

图2.变压器耦合型A类功率放大器
但这种配置并不完美,其缺点如下:
相对而言,对低频信号的放大较弱。
变压器会引入嗡嗡声。
变压器体积庞大,价格昂贵。
频率响应较差。
材料
ADALM2000主动学习模块
无焊试验板和跳线套件
一个NPN晶体管(2N3904)
一个10 kΩ电阻
一个20 kΩ电阻
一个100 Ω电阻
一个10 μF电容
一个1 μF电容
一台HPH1-0190L/1400L六绕组变压器
硬件设置
构建图1所示的电路;参考图2。使用ADALM2000提供的+5 V和-5 V电源。
程序步骤
设置信号发生器通道1产生500 mV、100 Hz正弦波(0 V偏置)。在示波器上监视两个通道。结果应与图3类似。

图3.变压器耦合型A类功率放大器的输入与输出电压
问题
在上述实验中,我们使用了匝数比为1:1的变压器。如果尝试将变压器的匝数比改为2:1,会发生什么?
您可以在学子专区论坛上找到问题答案。
作者简介
Antoniu Miclaus现为ADI公司的系统应用工程师,从事ADI教学项目工作,同时为Circuits from the Lab®、QA自动化和流程管理开发嵌入式软件。他于2017年2月在罗马尼亚克卢日-纳波卡加入的ADI公司,目前拥有贝碧思鲍耶大学软件工程硕士学位,以及克卢日-纳波卡科技大学电子与电信工程学士学位。
Doug Mercer于1977年毕业于伦斯勒理工学院(RPI),获电子工程学士学位。自1977年加入ADI公司以来,他对30多款数据转换器产品做出了直接或间接贡献,并拥有13项专利。他于1995年被任命为ADI研究员。2009年,他从全职工作转型,并继续以名誉研究员身份担任ADI顾问,为“主动学习计划”撰稿。2016年,他被任命为RPI ECSE系的驻校工程师。
上一篇:在发送信号链设计中使用差分转单端射频放大器的优势
下一篇:利用 D 类放大器 1L 调制技术缩小汽车音响系统设计尺寸
推荐阅读最新更新时间:2026-03-21 03:12
- LM2904DMR2G 函数发生器运算放大器的典型应用
- DEMO9RS08KA2: DEMO9RS08KA2 Demonstration Board
- MCP73871EV,MCP73871 锂离子电池充电器评估板
- STEVAL-IHM039V1,采用 STM32F415 微控制器的双电机控制演示板
- LTC1606CG 演示板、16 位、250ksps ADC
- RT8086B 3.5A、1.2MHz、同步降压转换器的典型应用
- TS4999EIJT 典型应用 免滤波器立体声 2.8 W D 类音频功率放大器,可选择 3D 音效
- LTM4615,采用 15mm-15mm 封装的完整双路和三路输出负载点模块稳压器
- LTC2415-1IGN 24 位 ADC 的典型应用电路使用电阻器阵列在励磁放大器中提供精确匹配
- 使用 Analog Devices 的 LTC1450LIN 的参考设计

PCB设计秘籍
【ADI技术文章】 线性稳压器的电压输入至输出控制——第一部分:快速入门和优势
现代雷达系统的信号设计
BFR340T






京公网安备 11010802033920号