电刺激治疗方法是当今临床康复和日常物理治疗最常用和最重要的手段之一,具有镇痛、消肿、消炎、脱敏、缓解肌肉痉挛、加强组织张力、促进恢复正常的神经传导和调节功能等治疗作用。无极性微分型指数波形,由电荷相等的正负脉冲波构成,负指数脉冲起神经纤维去极化作用,正脉冲起电荷平衡的作用,具有避免组织损伤的特点[1,2,3]。
本文提出了一种双极性恒流电刺激器的设计方案,并给出了具体的实现方法,该刺激器可用于合成多种信号调幅的无极性指数脉冲,不仅能满足治疗效果,还兼顾了刺激的安全性。
2、系统硬件结构与设计
系统硬件结构包括MSP430F4270主控芯片、信号合成模块以及信号输出模块,如图1所示。
![]()
图1 系统硬件结构框图
调幅信号产生方式采用了数字式波形发生器方式[4],预先把所需要的调幅信号产生的波形以某一采样率数字化成为波形数据,存储到MSP430的FLASH中,刺激开启时,再把这一波形所对应的数据根据刺激参数以一定的频率送到片内的12位数-模转换电路,输出的就是需要的调幅信号。这种波形发生器方式克服了纯硬件电路方式产生每一种波形几乎都需要一种特定的电子电路硬件和灵活性不高的缺点。
2.1 MSP430F4270主控芯片
超低功耗单片机MSP430F4270的工作电压为1.8V-3.6V,晶振为32.768kHz的低速晶振,活动模式的功耗仅为250μA,使系统具有较低的动态功耗;具有32KBFLASH,用于存储程序和较大量的调幅信号波形数据;内置12位D/A转换器用于调幅波形数据的片内数模转换,输出特定频率和幅度的调幅信号;TImerA定时器用于产生特定频率的方波调制信号和外围电路控制信号。另外,MSP430还五种低功耗模式,可以通过软件控制芯片的工作方式,进行系统状态的实时调度,使整个系统达到最低的功耗并发挥其最优的性能[5,6] 。
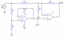
2.2 信号合成模块
包括方波调制电路和微分电路两部分,信号合成原理如图2所示。

图2 信号合成原理图
(1)调幅电路:实现方波信号调幅,电路如图3。

图3 调幅电路
MSP430单片机P1.2口输出方波脉冲,D/A输出调幅信号,晶体管起到高速开关电路的作用,放大器工作为跟随器。晶体管的截止时间由基极方波脉冲(V2)的高电平决定。当基极电压V2>UBE时(晶体管UBE约为0.7V),晶体管导通,D/A转换输出电路的电流直接流向地,后级放大器输入为0,输出Vout为0;当基极电压U2 (2)微分电路:用于将方波整形为指数波。微分电路分为无源器件和有源器件的形式,有源微分电路具有更好的性能,并便于电路前后级之间的阻抗匹配,电路如图4。电容Cx具有防止电路产生振荡,抑制高频增益和减少输出噪声的作用。 微分电路的输出电压Vo和输入电压Vin之间为微分关系,如图5所示。 2.3 信号输出模块 在单电源供电电路中,不能直接输出双极性信号,信号输出模块的信号调理过程如图6所示。 图6 信号输出调理 (1) 全波整流电路:实现将微分后的双极性刺激信号全波整流为单极性信号。采用完全无需二极管并可在单电源供电情况下运行的全波整流,具有处理满摆幅的输入和输出、消除二极管压降的影响和实现高精度的小信号整流的特点,电路如图7所示。 图7 全波整流电路 其中,R3=R4=2R2,当VIN>0V时,则运放A为跟随器,其输出VHALF等于VIN/2,而运放B作用为一个减法器,其输出电压VOUT = VIN。当VIN<=0V时,则VHALF = 0V,此时电路是一个单位增益反相器,输出VOUT = -VIN,时相关系如图8所示。 (2) 双极性控制电路:用于控制单极性信号的偶次周期时间间隔内得到反极性的电流输出,实现单极性信号的双极性输出。采用了单片机MSP430产生的极性相反的一组脉冲和三极管来控制输出极性的转换。三极管工作在开关状态,通过脉冲信号控制不同组合三极管的导通和关闭来实现负载上电流的流向,从而实现极性的控制,其原理如图9所示。 图9 双极性控制原理 当开关K1和K4闭合,并且K2和K3断开时,负载RL上的电流方向由左向右;而当开关K2和K3闭合,并且K1和K4断开时,负载RL上的电流方向由右向左,实现了单极性信号在负载上的双极性输出。 (3) 恒流源输出电路:实现输出幅度的控制以及恒定电流输出,输出电流不受负载变动的影响。电路由轨到轨单电源运算放大器MCP6004、CMOS管、电源以及刺激电极(即负载RL)组成,如图10所示。 供电电压足够高时,输出电流的幅度由输入电压与电阻RL的比值来决定,而与输出的负载无关。 3、系统软件设计 软件程序包括主程序和时钟中断程序,程序流程如图11、12所示。主程序进行变量初始化、片内(D/A、液晶驱动、TImerA)模块以及端口的初始化,然后打开总中断进入低功耗模式。时钟中断程序用于监测治疗时间,并根据刺激参数产生特定频率、幅度的随机信号和外围电路控制信号,完成刺激信号的合成和输出控制。 图11 主程序流程 图12 时钟中断流程 4、结果 通过修改MSP430单片机FLASH中下载的调幅信号波形数据,而无需改变任何软件和硬件结构,无极性恒流电刺激器就可以输出各种的不同信号调幅的无极性指数脉冲,如随机信号调幅的无极性指数脉冲,图13所示。 图13 随机信号调幅的无极性指数脉冲 5、结论 无极性恒流电刺激器采用了MSP430微控制器,可以根据需要输出各种信号调幅的无极性指数脉冲,而无需更改软件和硬件结构,具有灵活性好、输出电流不受负载阻抗变化、安全可靠的特点; 另外,设计结合了便携式设计方法,采用体积贴装芯片, 也无需外接D/A转换器件、液晶驱动模块等,减小了整机的体积,提高了整机的性价比。 参考文献 [1] Hambrecht F T. Neural Prostheses. Ann Rev Biophys and Bioeng, 1979, 8: 239-267 [2] MorTImer J T. Motor Prostheses, Handbook of Physiology. SecTIon 1:The Nervous System. Volume I, Motor Control, Part I, American Physiology Society, Bethesda, Maryland, 1981, 2:155-187 [3] Lilly J C.Injury and excitation by electric currents: A the balance pulse-pair waveform. In: Electrical Stimulation of the Brain, Sheer, D.E(ed), Chapter 6, Austin, University of Texas Press, 1961 [4] 李强,干敏梁.基于直接数字频率合成技术的脑循环功能治疗仪.生物医学工程学杂志,2005; 22 (1) : 144 [5] 李刚,阮三元.一种基于MSP430的可充电脑起搏器的设计.电子技术应用.2005(7):40-42 [6] 胡大可.MSP430系列FLASH型超低功耗16位单片机[M].北京航空航天大学出版社,2001 






图10 压控恒流输出电路

上一篇:基于MSP430心肺听诊技能训练系统的设计
下一篇:MSP430系列单片机特性及应用领域介绍
推荐阅读
史海拾趣



ASM10DTBD-S664






京公网安备 11010802033920号