一、项目任务:智能秒表的设计与制作
用四位LED数码管制作带小数显示的秒表,前两位显示整数部分(秒),后两位显示小数部分(百分之一秒)。
所设计的秒表最大计时时间为99秒99。
开始时,数码管显示“00. 00”,表明从0开始计时。

本智能秒表有两种时间计时模式。(注意:模式1与模式2用同一个程序实现,即当程序下载至单片机芯片后,只需要按下相应按键,该秒表可工作在任意一种模式下)
(一)基本部分:
1、模式1:累积计时模式
(1)按按键1可实现秒表开始、停止、再开始、再停止计时(时间累计);
(2)计时完毕,按按键2计时归零。
2、模式2:间隔计时模式
(1) 按按键1开始计时;
(2) 按按键2一次暂停秒表并显示当前时间。间隔时间显示2秒后秒表将持续计时。(例如在3秒钟时秒表被暂停,2秒钟后秒表从5秒开始继续计时。显示2秒是为了方便记录当前时间);
(3) 在下一点终止时再按按键2记录此时相关信息,如此重复;
(4) 当计时停止时按按键1;
(5)可通过按键3查看前面操作所记录的时间,最多可查看10个记录;
(6) 计时完毕,按按键2键计时归零。
(二)发挥部分
(1)用电脑时间校准秒表的时间,保证秒表走时的准确性(100秒的误差小于0.1秒),思考如何修改程序?
(2)利用内部E2PROM存储器(STC89C52自带),使智能秒表具有掉电数据不丢失的功能,思考如何修改程序?
(3)仿真无误后,购买元件制作该智能秒表,从商业价值考虑该智能秒表的美观性和实用性。
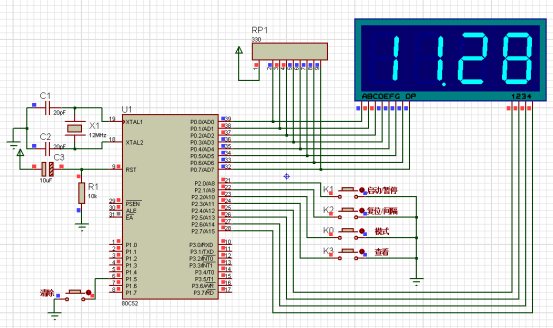
二、硬件电路及仿真效果图

三、STC90C52RC单片机引脚排列图

四、四位共阴极数码管引脚排列图


五、元器件清单
七、调试方法和步骤
1、通电前先用万用表欧姆档(1KΩ档)测量电源两端正反向电阻,正向电阻约80KΩ,反向电阻约6.5KΩ。如果电阻很小,则说明有短路性故障,不能通电,排除短路故障后才能通电,如果电阻为无穷大,则有开路性故障。
2、通电后,测量单片机40脚与20脚之间的电压应该有5V左右,如果电压不正常,则说明单片机供电不正常,应重点检查单片机供电电路。
3、测量单片机晶振引脚18和19脚电压,应该在1.9~2.3V左右,两个引脚电压相差0.2V左右,如果这两个引脚电压不正常,说明晶振电路没有起振,重点检查晶振和补偿电容是否焊接好。
4、测量单片机复位引脚9脚,正常工作时电压为0V,按复位键时为5V,松开手后由5V逐渐降至0V。如果该脚电压不正常,说明复位电路有故障,需要检查该脚的电阻、电容的连接和焊接是否正确。
5、以上步骤的测量如果正常,则多数是单片机的软件问题,可以通过编写几个小程序单独调试I/O口、按键、数码管和存储器的功能,测试到底是软件问题还是硬件问题。
六、C语言程序
/********************************/
/* 智能秒表(使用内部EEPROM)*/
/*--------------------------------------------*/
/**(1)启动/停止功能 **/
/**(2)复位/间隔功能 **/
/**(3)两种工作模式 **/
/**(4)查看数据功能 **/
/**(5)断电记忆功能 **/
/********************************/
#include #include #define uint unsigned int #define uchar unsigned char #define RdCommand 0x01 //定义内部EEPROM存储器部分 #define PrgCommand 0x02 #define EraseCommand 0x03 #define Error 1 #define Ok 0 #define WaitTime 0x01 sfr ISP_DATA=0xe2; sfr ISP_ADDRH=0xe3; sfr ISP_ADDRL=0xe4; sfr ISP_CMD=0xe5; sfr ISP_TRIG=0xe6; sfr ISP_CONTR=0xe7; sbit key1=P2^0; //定义"启动/暂停"按钮 sbit key2=P2^1; //定义"复位"按钮 sbit key3=P2^2; //定义"模式"按钮 sbit key4=P2^3; //定义"查看"按钮 sbit key5=P1^5; //定义"清除"按钮 sbit wei1=P2^4; //定义位选 sbit wei2=P2^5; sbit wei3=P2^6; sbit wei4=P2^7; bit flag_start,flag_mode,flag_2sec,flag_CLR; uchar temp,temp1,aa,aa1,shi,ge,shifen,baifen,num,i=0; uchar time_data1[11],time_data2[11]; uchar code table[]={ //共阴极数码管编码 0x3f,0x06,0x5b,0x4f, 0x66,0x6d,0x7d,0x07, 0x7f,0x6f,0x77,0x7c, 0x39,0x5e,0x79,0x71,0x40}; void display(uchar shi,uchar ge,uchar shifen,uchar baifen); //声明显示子函数 void delay(uint z); //声明延时子函数 void init(); //声明初始化函数 void key(); //声明键扫描函数 void display_process(); //声明显示处理函数 void delayus(); //声明延时微秒函数 void data_read(); //声明内部EEPROM数据读出函数 void clear(); //声明清除EEPROM数据函数 void ISP_IAP_enable(void); //声明EEPROM操作函数 void ISP_IAP_disable(void); void ISPgoon(void); uchar byte_read(uint byte_addr); void SectorErase(uint sector_addr); void byte_write(uint byte_addr, uchar original_data); void memory_read(); //声明EEPROM读函数 void memory_write(); //声明EEPROM写函数 void main() //主函数 { init(); //调用初始化子程序 while(1) { key(); //调用按键扫描函数 if(num==0&&i!=0) //如果一开机就按查看键 memory_read(); //调用EEPROM数据读出函数 if(flag_CLR==1) //如果按了清除键 clear(); //调用清除EEPROM数据函数 display_process(); //调用显示处理函数 display(shi,ge,shifen,baifen); //调用显示函数 } } void delay(uint z) //延时毫秒函数 { uint x,y; for(x=z;x>0;x--) for(y=110;y>0;y--); } void display(uchar shi,uchar ge,uchar shifen,uchar baifen) //显示程序 { P0=table[shi]; //使用动态扫描的方法实现数码管显示 wei1=0; delay(1); wei1=1; if(flag_CLR==0) //正常显示时,第二位显示小数点 P0=table[ge]|0x80; else //按清除键时,不显示小数点
上一篇:51单片机设计的防止幼儿误锁车内报警系统
下一篇:单片机电子秒表时钟 数码管显示
推荐阅读
史海拾趣





XC6406PP60DL






京公网安备 11010802033920号