基于51单片机室内CO2检测报警系统

发布者:Chunjie2022最新更新时间:2025-10-13 来源: bilibili关键字:51单片机  报警系统 手机看文章 扫描二维码
随时随地手机看文章

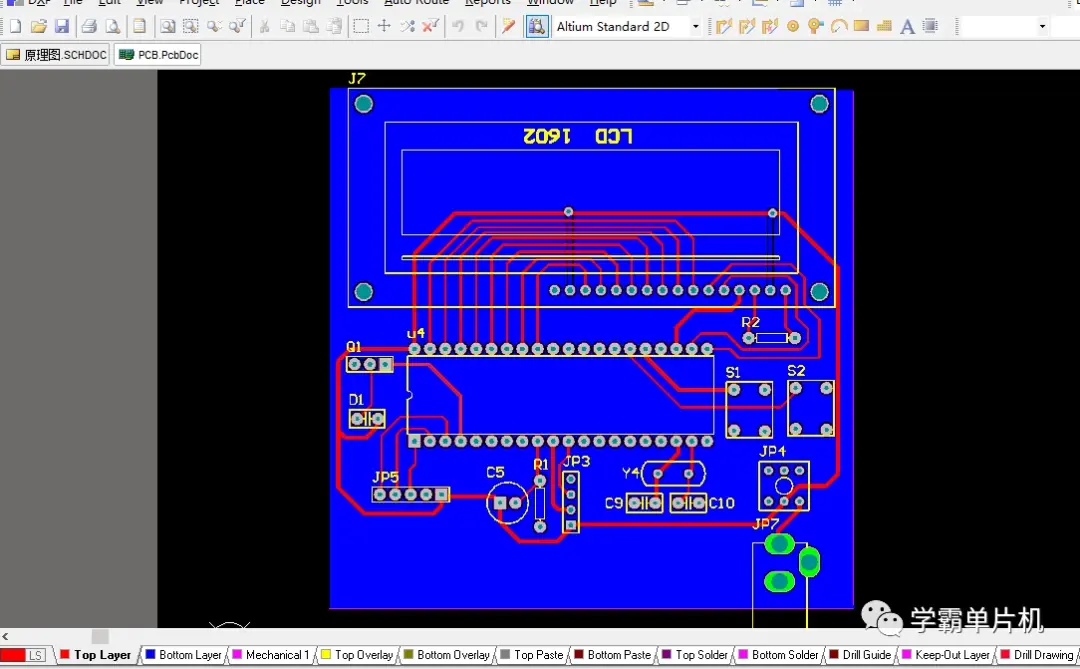
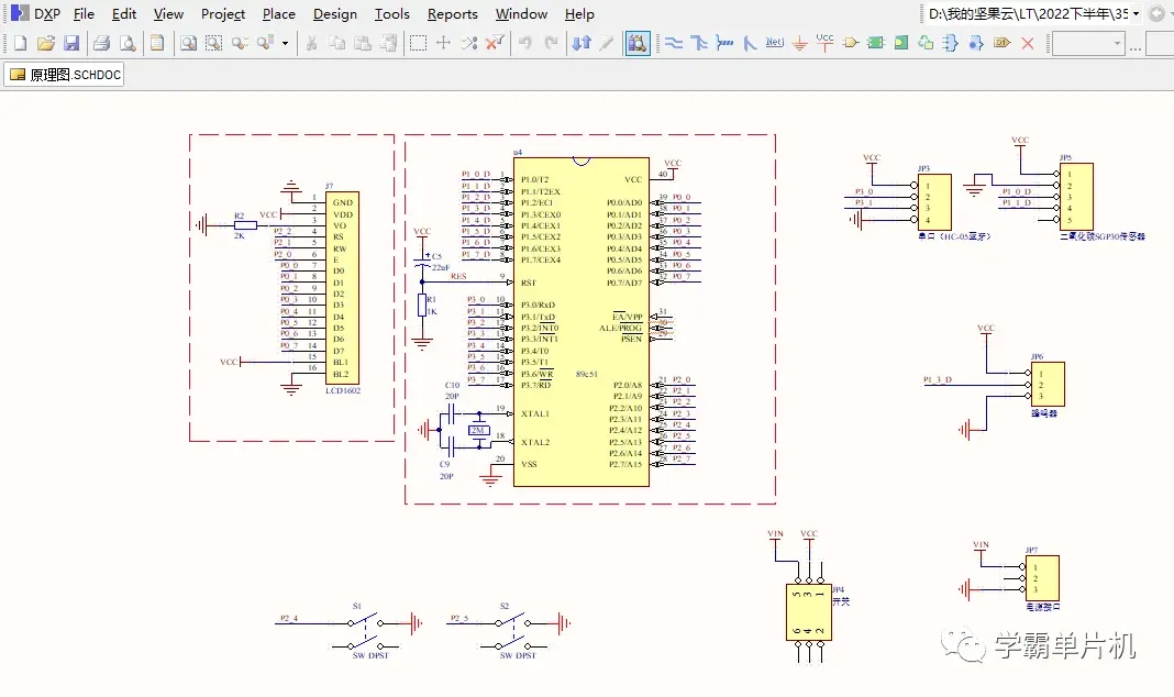
功能介绍:采用51单片机作为CPU主控,采用SGP30传感器采集二氧化碳浓度,采用LCD1602显示相关数据,采用按键设置报警值,当浓度大于设置值,蜂鸣器产生报警,并且二氧化碳浓度数据通过HC-05蓝牙模块上传到手机APP,全套实物资料齐全:

演示:https://www.bilibili.com/video/BV1SL411h7Ab/

资料分享下载链接:

https://docs.qq.com/sheet/DZUZjREJ4aVpnTk5N?tab=BB08J2   


关键字:51单片机  报警系统 引用地址:基于51单片机室内CO2检测报警系统

上一篇:51单片机100例实例之03例
下一篇:基于51单片机超声波水位测量报警系统

推荐阅读最新更新时间:2026-03-25 19:57

仿真设计|基于51单片机的温度、烟雾和氧气检测报警系统仿真
具体实现功能 (1)实时监测及显示温度值、烟雾值和氧气浓度值;(2)可通过三个按键设置烟雾报警值、温度报警值和氧气报警值;(3)可实现手动紧急报警,手动报警时所有LED灯亮,蜂鸣器响;(4)温度、氧气和烟雾超过阈值时,蜂鸣器响,相应LED灯亮。 设计介绍 51单片机简介 51单片是一种低功耗、高性能CMOS-8位微控制器,拥有灵巧的8位CPU和可编程Flash,使得51单片机为众多嵌入式控制应用系统提供灵活、高效的解决方案。 本设计所使用的芯片可兼容以下所有的51系列单片机(包括AT系列和STC系列)。 资料内容 仿真实现(protues8.7) 本设计利用protues8.7软件实现仿真设计,具体如图。 程序
[单片机]
AT89C51单片机对智能语音拨号报警系统的设计
随着人们生活水平的提高和安防意识的增强, 急需开发面向大众、价格低廉、运行可靠的自动报警系统。鉴于住宅电话和移动通信设备的普及, 以及电话语音报警的快捷、有效及价格低廉等优点, 公共通信网成了报警系统的最佳传输媒介。本文介绍的报警系统就是在此基础上发展起来的一种智能语音拨号报警系统, 该系统可广泛用于各种对安防要求较高的场合, 如智能楼宇、商场、银行和工厂等。 电话自动报警的主要功能为: 用户根据需要把自己的手机号码、办公室电话或报警监控中心的电话预存入报警主机。报警主机不断地对所监控的设备( 门禁、烟雾探测器、窗磁、摄像头等) 状况进行巡检, 当有不安全情况( 如火灾、非法入室、视频丢失等) 发生时, 报警主机拨通预先存入的
[单片机]
AT89C<font color='red'>51单片机</font>对智能语音拨号<font color='red'>报警系统</font>的设计
基于51单片机的温度报警系统
功能: 设计一个温度报警系统,可以设定温度上、下限的值,到达设定值时,蜂鸣器响;按键设定有设置、确定、取消、减少与增加功能,LCD1602实时显示相关温度信息 设定界面: 温度超过设定值,蜂鸣器响: 温度超过设定值,蜂鸣器响:温度超过设定值 温度低于设定值,蜂鸣器响: 部分程序: #include reg52.h #include SETTEM.h //设置报警的上下限值头文件 #include Lcd1602.h //LCD显示模块功能头文件 #include DS18B20.h //DS18B02模块功能头文件 #include IntToChar.h //存放整型数转换为字符串头文件 #include Alar
[单片机]
基于51单片机的温度+烟雾报警系统设计
一.硬件方案 本设计采用51单片机为核心控制器,利用气体传感器MQ-2、ADC0832模数转换器、DS18B20温度传感器等实现基本功能。通过这些传感器和芯片,当环境中可燃气体浓度或温度等发生变化时系统会发出相应的灯光报警信号和声音报警信号,以此来实现火灾报警,智能化提示。 主要由51单片机+最小系统+LCD1602液晶显示模块+MQ-2烟雾模块+ADC0832模块+DS18B20温度模块+蜂鸣器模块+LED指示灯模块+继电器驱动模块+风扇模块+按键模块;如图: 二.设计功能 (1)LCD1602液晶显示屏实时显示当前的烟雾值和温度值。 (2)温度和烟雾的报警值可以通过按键设定。 (3)当前温度值超过上限时,红灯亮,蜂鸣器
[单片机]
基于<font color='red'>51单片机</font>的温度+烟雾<font color='red'>报警系统</font>设计
51单片机超声波测距报警系统
要想做超声波测距系统的仿真,核心是怎么解决这个问题:实物系统实际存在的超声波并利用它测距如何在仿真图中实现。我也下载过很多别人的仿真图,可是自己一运行就是没显示,全部都不能用,其实问题就是出在仿真图中超声波发射接收模块。经过修改的仿真图如下(亲测可用) 这个仿真图还包含按键设置模块和报警模块(前者用于设置报警值,后者在测得距离小于设置报警值时候蜂鸣器报警),由上图中标注的按键模块和报警模块实现, 按键设置模块 用法如下: 按下一次KEY1,显示屏显示当前设置的报警值,按下KEY2最小值加1CM,按下KEY2减1CM,设置完成后按下KEY1保存,显示屏返回显示距离,如此往复循环。 KEIL程序框架图 单片机
[单片机]
<font color='red'>51单片机</font>超声波测距<font color='red'>报警系统</font>
基于AT89c51单片机为核心的遥控报警系统设计与原理分析
1 引 言 由于经济的快速发展,人们生活水平得到较大的提高,生活节奏也越来越快,为此家电遥控和家庭安全也为人们所需要和重视。以AT89C51单片机为核心通过电话进行电器遥控和报警装置主要解决这些问题。他的主要功能有:通过电话可以遥控16路电器通断,遥控路数可以根据需要进行扩展;可以实现电器调压调速控制,有密码设定,保密安全性好;有语言提示,避免盲目操作;可以取消已输入的操作命令;当单片机接收到家中天然气泄露、温度超限和失窃信号后会自动拨打预留电话并报告家中发生的情况。 2硬件电路设计 总体电路设计思路是:电话遥控报警器与家用电话采用并联方式,当有振铃信号时单片机开始记数,前10次铃声内若有人接电话,则遥控报警器被
[单片机]
基于AT89c<font color='red'>51单片机</font>为核心的遥控<font color='red'>报警系统</font>设计与原理分析
基于51单片机的天气温度报警系统
基于AT89C51的天气温度报警系统,采用Protues仿真。 元件: DS1302时钟芯片 DS18B20温度传感器 LM016L(1602)液晶 AT89C51 单片机 LED灯若干 蜂鸣器一只 用于 报警 本人不写这个报警程序了 其实挺简单的 我只贴出部分主要的代码 完整源代码请到: http://blog.sina.com.cn/u/2311964960 (内附图片) 或直接下载: LSD.c (7.4 KB, 下载次数: 72) /*初始化DS18B20*/ void Init_DS18B20() { //初始化DS18B20必须先给DS18B20一个复位脉冲,接收到复位脉冲后
[单片机]
基于<font color='red'>51单片机</font>的天气温度<font color='red'>报警系统</font>
基于51单片机设计的家庭防盗报警系统
  从实际出发,设计一种家庭用、与电话线连接、操作简单、工作稳定可靠的远程智能防盗报警装置。 当人们外出时,往往希望实施自动监测报警以使家庭财产免受损失。针对这一需求,研制出了一系列自动报警系统,如门磁式、触摸式和红外线监测自动报警系统等。本文将介绍的远程智能防盗报警装置,可同时监视多个重要点(如门、窗等),发现盗情及时拨叫号码,并能利用普通电话线进行告警信号呼叫,其性能稳定可靠,实用性、适用性强,且具有较高的灵活性。 基本工作原理 如图1所示,远程智能防盗报警装置由信号检测电路、复位电路、电话号码输入电路、89C51单片机、语音电路、模拟摘机挂机电路、DTMF编码发送电路、铃流信号检测电路和忙音信号检测电路等构成。 DTM
[单片机]
基于<font color='red'>51单片机</font>设计的家庭防盗<font color='red'>报警系统</font>
小广播
最新单片机文章
何立民专栏 单片机及嵌入式宝典

北京航空航天大学教授,20余年来致力于单片机与嵌入式系统推广工作。

厂商技术中心

 
EEWorld订阅号

 
EEWorld服务号

 
汽车开发圈

 
机器人开发圈

电子工程世界版权所有 京ICP证060456号 京ICP备10001474号-1 电信业务审批[2006]字第258号函 京公网安备 11010802033920号 Copyright © 2005-2026 EEWORLD.com.cn, Inc. All rights reserved